作为一种重要的生产资料,农药在控制有害生物及其为害、控制虫媒传染疾病和保护工业产品、保障农业丰收和粮食安全等方面具有重要作用。作为东盟农产品生产和出口大国,越南耕地面积有限、种植结构不断调整和气候环境复杂等使得农业生产对农药的依赖较为突出。农业生产、贸易及农药工业的快速发展,使越南成为东盟最大最活跃的农药市场之一。
随着全球农药减量增效和保护生物多样性等行动的开展,越南化学或合成农药的禁限用种类和数量不断增多,绿色、有机农产品的需求随本土消费升级而增加、进口国对越南出口农产品中农残限量的标准也在提高,越南生物农药的研究开发和引入推广受到了更多关注,登记和应用的品类和数量逐渐增加。
近年来,越南在对部分生物农药的残留试验、水或乙醇提取草药的登记资料等进行减免的同时,启动了化学农药30%的登记品牌削减与生物农药替代、在2030年前跻身全球有机农业前15强等发展计划。通过广泛地政策法规引导和宣传推广,越南生物农药得到了更加快速多元化地发展,目前已成为东盟生物农药登记品种最多的国家。
作为农药(植保产品)管理的一部分,越南农业和农村发展部(MARD)在2015年发布的第21号通告中指出,生物农药是指活的微生物或源自微生物、植物和动物的物质,即越南的生物农药包括活体微生物、微生物分泌物、植物源物质和动物源物质4大类。
在有关越南生物农药现状与发展的2021年报告中,越南农药协会(VIPA)对越南生物农药的内涵进行了扩充,归纳起来分为5大类:
(1)微生物农药,包括细菌、真菌、病毒和原生动物等微生物及其基因修饰体;
(2)大生物体农药,包括有益线虫和昆虫等比微生物大的活体天敌生物;
(3)天然源农药,可以是合成或发酵所得,或从自然界、植物或动物体内提取或分离得到,包括生物化学农药、农用抗生素、矿物源农药、植物源农药和动物源农药;
(4)化学信息物质,即可干扰有害生物生长交配,或对其进行驱除和引诱的物质;
(5)转基因作物或植物嵌入式保护剂,这与中国生物农药的范畴大致相似。其中,对植物具有生长调节或刺激作用的单体脯氨酸类衍生物半叶素,由微生物分泌物合成的物质甲氨基阿维菌素苯甲酸盐、富表甲氨基阿维菌素、乙基多杀菌素、米尔贝霉素和双丙环虫酯等,以及植物源物质的盐或酯类物质松脂酸钠、植物油酯和盐等物质都在结构、功能、毒性和环境归宿等方面与天然源物质存在较高相似性,本文将其归入生物农药。然而,与氯霉素结构相似的氟苯尼考等全化学合成类物质则不在此列。
截至2022年12月,越南共有以商标为单位的农药登记4383种(每种商标可能存在相同成分的不同含量和剂型),含生物农药成分的登记1055种,约占总登记数的24.1%。其中,纯生物农药登记824种,占生物农药登记数的78%。
从应用作物来看,越南登记的生物农药主要用于水稻、蔬菜、水果、茶叶和咖啡等作物,且在前3类作物上的占比均>50%。从用途来看,越南登记的生物农药主要在农业上用作杀虫剂、杀菌剂、植物生长调节剂(植调剂)和杀螺剂,4者总占比约98.3%(图1)。
从类别来看,越南登记的生物农药以农用抗生素为主,植物源农药、生物化学农药(含化学信息物质)、微生物农药和矿物源农药占比依次递减,暂无天敌农药和动物源农药(图2)。转基因作物由越南转基因食品和饲料安全委员会管理,自抗苏云金杆菌和耐草甘膦的玉米品种在2014年首次被批准以来,至今仅有转基因玉米在当地实现了产业化种植。

注:越南登记的农药(含增效剂)按用途分为7大类17小类:(1)农业用农药,包括杀虫剂、杀菌剂、除草剂、杀鼠剂、植调剂、昆虫引诱剂、杀螺剂和增效剂;(2)杀白蚁用农药;(3)木材保护用农药;(4)仓库消毒用农药;(5)高尔夫球场用农药,包括杀菌剂、除草剂和植调剂;(6)种子处理用农药,包括杀虫剂和杀菌剂;(7)农作物采收后保存用农药。
1. 生物化学农药
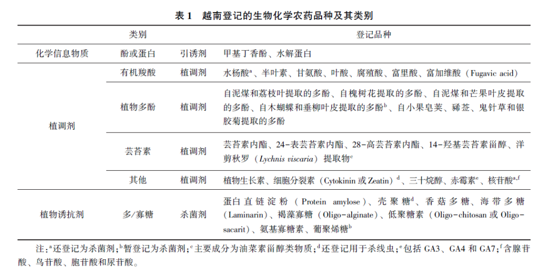
生物化学农药是通过物理、化学或生物的技术或方法得到的天然源物质或与之高度相似的物质。该类生物农药一般对靶标有害生物无直接致死作用,通过干扰或调节其行为来控制其为害。在越南登记的生物化学农药涉及139种商标、32种活性成分,按结构和功能可分为化学信息物质、植调剂和植物诱抗剂等类别(表1)。
化学信息物质甲基丁香酚和水解蛋白通过性诱或食诱来捕杀水果和蔬菜上的果实蝇;植调剂有机羧酸和芸苔素等通过发挥植物内源性激素或与之相似的生理和生物学效应来调控作物生长代谢、增强抗病抗逆能力并提升作物产量和品质;糖类植物诱抗剂则通过调控植物体内的多级信号分子和内源性激素,并通过防卫基因表达、蛋白酶激活和次生代谢物积累来刺激作物生长、抵抗病菌及其他胁迫等。

特别是由越南生物化学研发中心自木蝴蝶、垂柳叶皮、泥煤、荔枝叶、槐树花和芒果叶皮提取的多酚可通过激活作物体内的过氧化氢酶和过氧化物酶等增加对病害及其他环境胁迫的耐受力,调节作物生长,促进生根发芽与开花结果,提高肥料利用率而缩短生长周期,从而提升作物产量、品质与经济性;由越南科学技术培训与咨询研究所自小果皂荚、豨莶、鬼针草和银胶菊提取的多酚的作用方式与效果也与之相似,但其抗病、驱虫和杀虫作用则与其含有的皂苷、豨莶甙、硬脂、生物碱、糖苷和银胶菊苦味剂等物质有关。
2. 植物源农药
植物源农药为天然植物及其产生的次生代谢产物,是植物自身防御功能与有害生物和环境胁迫相适应演变、协同进化的结果。与生物化学农药不同,植物源农药一般含有多种活性成分,通过复杂的作用方式直接作用于靶标生物。
原料直接来自天然植物的又称为中草药农药。为了便于分离提取或生产应用,有些成分还被开发成盐或者酯的形式,如硫酸烟碱、松脂酸钠和植物油盐或酯。在越南登记的植物源农药(含增效剂)涉及172种商标、44种活性成分(表2)。
其中,用作杀虫杀螺剂的黄酮、吡啶并萘啶酮、酯、糖苷和植物精油等类别物质,主要作用于害虫的神经系统、消化系统、呼吸系统和生长发育等生理靶标,作用方式以胃毒和触杀为主,涉及拒食、驱避和杀卵等;用作杀菌的酚、醚、酚酮和苯并菲啶等类别物质的杀菌机制主要涉及改变病原菌细胞膜平衡、破坏蛋白质和类酯合成、干扰代谢、抑制呼吸作用和能量供给、影响生长繁殖,以及增强植物细胞活性和抗病抗逆能力等,丁子香酚、大黄素甲醚、小檗碱和植物精油等还具有内吸和/或渗透作用;用作杀菌除草剂的桉油精在植物异生中起重要作用,可有效抑制天门冬氨酸合成酶,从而抑制病原菌和杂草的呼吸作用和分生组织有丝分裂,但应注意其易挥发性。

特别是氨基酸的杀虫作用,据报道与其对靶标害虫消化酶活性的抑制有关,同时它还可抑制病毒的复制;木瓜酶的杀菌作用则可能与其对病原菌体蛋白、多肽、酯和酰胺等的特异性水解作用有关;植物油酯或盐、松脂酸钠和天然橡胶的杀虫作用可能与其黏性、成膜性和腐蚀性等物理作用方式有关,靶标害虫接触后因不能活动、蜡质层受损和呼吸受阻而最终死亡。
3. 微生物农药
微生物农药是将工业化大量繁殖的有害生物的病原微生物活体加以利用的农药,包括各微生物活体原型及其基因修饰体。在越南登记的微生物农药涉及83种商标、25种活性成分(不区分亚种),可分为细菌、真菌和病毒3大类(表3)。现有登记以芽孢杆菌和木霉菌为主,主要用作杀虫剂、杀菌剂和杀线虫剂。
其中,苏云金杆菌、球孢白僵菌和颗粒体病毒等微生物杀虫剂通过寄生或进入靶标害虫后繁殖或代谢分泌毒素杀死害虫,而微生物杀菌剂则通过竞争、寄生和诱导抗性等来杀死病原菌。特别是由越南植保所开发的SH-Lifu(SH-BV1)产品含有草药以及枯草芽孢杆菌、人参土芽孢杆菌、尾鹫链霉菌、拜氏固氮菌、哈茨木霉菌和金龟子绿僵菌6种微生物,每年在雨季前后各施用1次即可有效控制胡椒和咖啡田间根结线虫、疫霉菌和镰孢菌等多种土传病害,使作物增产>18%。

4. 农用抗生素
农用抗生素是由链霉菌等微生物产生的、用于农业有害生物防治的次生代谢产物,以及由其半合成的与之相似的物质(包括其盐和酯)。在越南登记的农用抗生素涉及666种商标、24种活性成分,多含有糖苷或核苷结构(表4)。
其中,硫酸庆大霉素、红霉素、硫酸卡那霉素、硫酸链霉素和盐酸土霉素为医用抗生素。杀虫用农用抗生素的作用靶标主要涉及氨基丁酸门控氯离子通道、烟碱乙酰胆碱门控氯离子通道、弦振器官香草素受体亚家族通道和细胞壁几丁质等,杀菌用农用抗生素的作用机制涉及蛋白质或外壳蛋白合成、细胞生长发育、细胞壁几丁质合成、病毒颗粒破坏、核酸复制和抗病性诱导等。

5. 矿物源农药
矿物源农药是指直接来源于天然矿物原料的农药,石硫合剂和波尔多液等由矿物质发生化学反应得到的农药则不在此列。在越南登记的矿物源农药涉及63种商标、5种活性成分,多为矿物单质、矿物油和沸石(表5)。
其中,碳和硫挂片通过燃烧产生的有毒气体杀死被封闭洞中的老鼠,硫磺还具有杀菌杀虫(螨)作用,纳米银因银的纳米效应而具有长效可控的杀菌作用,矿物油主要通过成膜堵塞气孔而使害虫窒息而死,斜发沸石通过抑制线虫的新陈代谢和发育而发挥作用。

生物农药具有选择专一性强、环境安全性高、作用方式复杂多样、来源丰富和开发潜力巨大等诸多优点,在填补禁限用化学农药空缺、维持农业可持续发展、减少生态环境压力、满足绿色有机农产品贸易和消费需求等方面具有重要意义。与化学或合成农药相比,生物农药在产品研究开发和登记上市的时间和成本等方面具有一定的优势。
作为东盟生物农药登记应用最多的国家,越南在最新的农药管理条例和农药协会报告中都将生物活体及其衍生的物质作为生物农药,这与中国及其他国家和地区对生物农药的定义和范畴大致相似。广义上,生物农药还包含了直接来源于天然的矿物源物质、化学和生物方法或技术得到的天然物质的重组物或仿生物,以及基因修饰或改造过的活体生物。
从越南农业和农村发展部MARD发布的最新农药登记来看,越南生物农药涉及130种生物农药品种、1055种含生物农药的商标。这些生物农药多具有多种作用机制和作用方式,可用于农业有害生物控制和作物生长调节,以及工业白蚁防控和木材保护。其中,登记应用最多的生物农药类别为农用抗生素,其商标占生物农药总登记数的63.1%;用商标与品种的数量比来衡量生物农药品种开发应用的深度,农用抗生素、矿物源农药、植物源农药、生物化学农药和微生物农药依次递减。就登记来源来看,越南的生物农药多由中国、美国、德国、日本、马来西亚和印度等国引入,越南自主创制开发的植物多酚、油菜甾醇类洋剪秋罗提取物、以及中草药与多种微生物的混合物等产品也得到了登记应用。然而,应当看到越南还没有形成明确的生物农药品种名录,登记的生物农药产品多以混合物或复配为主,其成分、含量和剂型多样给生物农药的监管带来了一定的难度。同时,相关生物农药登记品种的名称和分类需要进一步统一规范(如低聚糖素和桉油精的名称、杀线虫剂的分类等),部分产品中的活性成分、作用机制与田间功效等还有待于研究与确认。特别是越南登记的生物农药品种多以农用抗生素为主,安全风险较大的医用抗生素也占有一定比例,但包括中国在内的多国实际上已将抗生素排除在生物农药名录之外,加大抗生素以外生物农药的研发引进和应用推广对其生物农药的发展意义重大。中国新研发和登记上市的几丁寡糖素、酰氨寡糖素、冠菌素、谷维菌素、白藜芦醇、藜芦胺、血根碱、贝莱斯芽孢杆菌、杀线虫芽孢杆菌和爪哇虫草菌等生物农药品种将有望在越南生物农药的发展中占有一席之地。