提示
×
取消
确定
欢迎来到农化专利网!
请登录
免费注册
帮助中心
购物车
0513-83511907
首页
农化专利
无形资产
专利报告
商标
著作权
商业资料
有形资产
农药技术
厂房车间
机械设备
代理服务
商标服务
专利服务
需求代理
行业需求
资讯专区
新闻资讯
专利信息
科技进展
专利专论
培训资料
通知公告
专利课堂
专家团队
关于我们
当前位置:
首页
>
新闻资讯
国际专利分类使用指南(2025版)
来源:国家知识产权局
发布时间:2025-05-21 09:24
分享到:
QQ空间
微信
QQ好友
新浪微博
人人网
相关阅读
氟虫脲:一款曾寄予厚望却面临严格审视的昆虫生长调节剂
[2026-03-11]
本科毕业于华中农业大学,博士毕业于中国农业大学,广西大学副教授以第一作者身份发表Nature Communications
[2026-03-11]
内蒙古新增一家农药生产企业,总数达到30家
[2026-03-11]
2026年2月份有6种新农药登记获批
[2026-03-11]
首届智慧农业创新大赛获奖作品集公布 ,涉及对靶施药除草等
[2026-03-11]
近几年来国内外农化及中间体上市公司经营状况分析,四大驱动因素详解
[2025-05-21]
重大突破!宋宝安院士团队发现新型抗病毒剂
[2025-05-20]
砜吡草唑屡遭侵权诉讼为哪般?看看组合化学对其是如何专利布局的
[2025-05-20]
从知识产权法律环境分析中国化工企业海外参展风险之法国
[2025-05-20]
从知识产权法律环境分析中国化工企业海外参展风险之法国
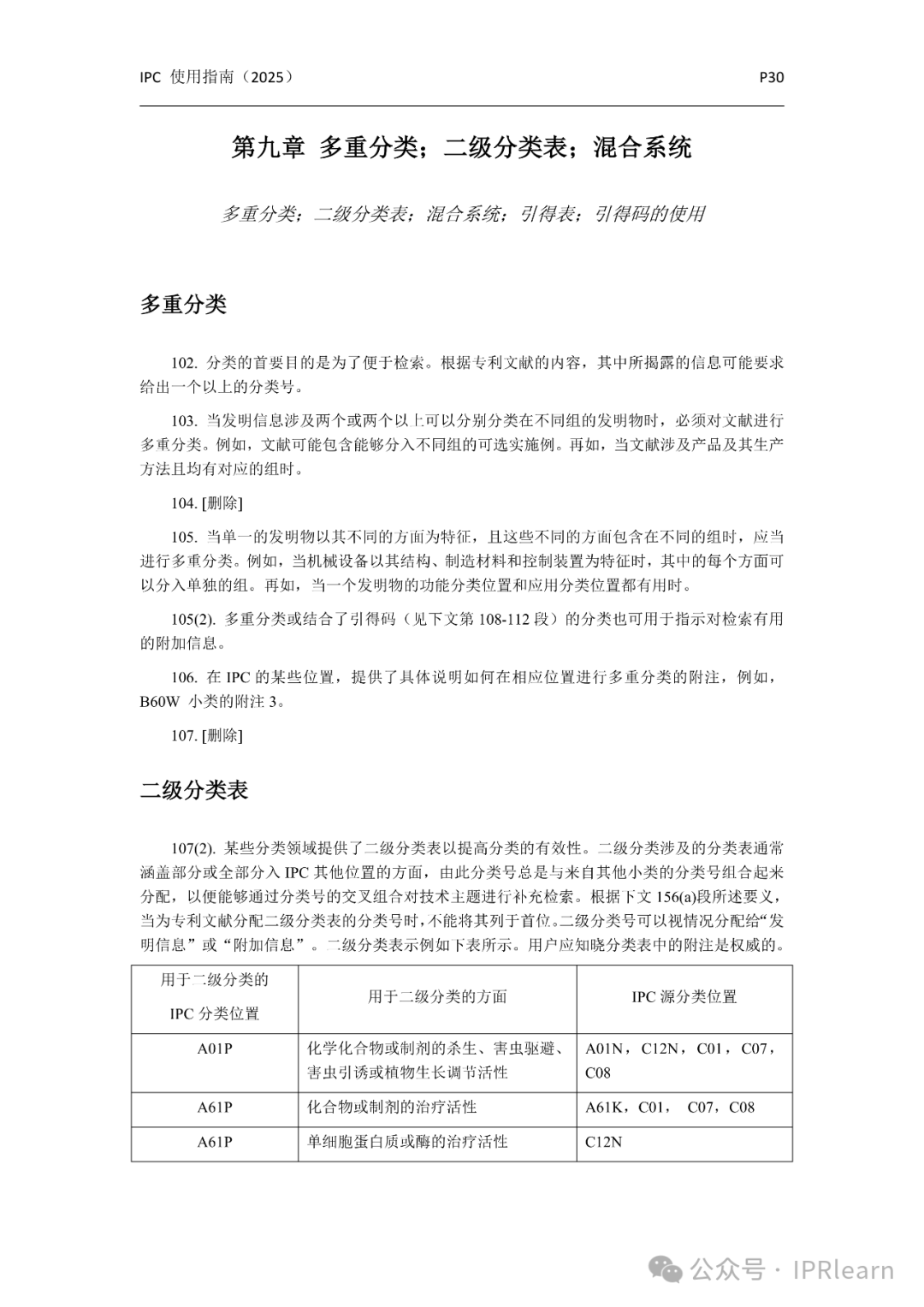
[2025-05-20]