提示
×
取消
确定
当前位置:首页 > 新闻资讯
农药登记的剂型甄别与科学选型:可溶液剂、微乳剂和可分散液剂
来源:《农药科学与管理》2026年第1期   发布时间:2026-01-29 14:07
简述
农药是农业生产中不可或缺的重要投入品,每年可挽回全球约30%~40%的农作物产量损失,在保障粮食安全方面发挥着关键作用。农药制剂作为农药的最终使用形式,直接关系到其利用效率和药效发挥。

农药是农业生产中不可或缺的重要投入品,每年可挽回全球约30%~40%的农作物产量损失,在保障粮食安全方面发挥着关键作用。农药制剂作为农药的最终使用形式,直接关系到其利用效率和药效发挥。近年来,随着生态环保意识的提升和科技的不断进步,以及有害生物种类、发生规律、种植结构、植保策略、土地利用方式与劳动力结构等因素的变化,共同推动了我国农药制剂技术的持续发展。制剂技术的创新不仅提高了农药的使用效率和安全性,也有助于降低环境风险,助力现代农业向高产、优质、绿色和可持续方向迈进。


在众多新型制剂中,可溶液剂、微乳剂和可分散液剂因其药剂分散度高、粒径微细,在分散性、润湿性、渗透性和药效等方面表现优异,受到广泛关注。根据农药信息网数据显示(截至2025年6月8日),可溶液剂有效期内的产品共有1875个,占登记产品总数的3.77%;微乳剂为1453个,占登记产品总数的2.92%;而可分散液剂因近年来才被企业采用登记,仅有8个产品,占比仅为登记产品总数的0.02%。随着企业对这3类剂型的关注持续升温,其登记数量也在稳步增长。


然而,由于3种剂型在外观和部分性能指标上存在一定相似性,企业登记人员对剂型认识不够清晰,常在登记材料准备过程中发生混淆,管理部门在进行登记资料审核时常遇到剂型描述不准确的问题,导致产品登记申请被驳回,增加了企业的登记成本和时间。


因此,本文从定义、特点、组分构成、理化性质及质量控制等方面,对3种剂型进行解析,旨在提升行业对这3种剂型的认识,减少登记过程中的误判和错误,降低登记成本,提高登记效率。


一、3种剂型定义与性质


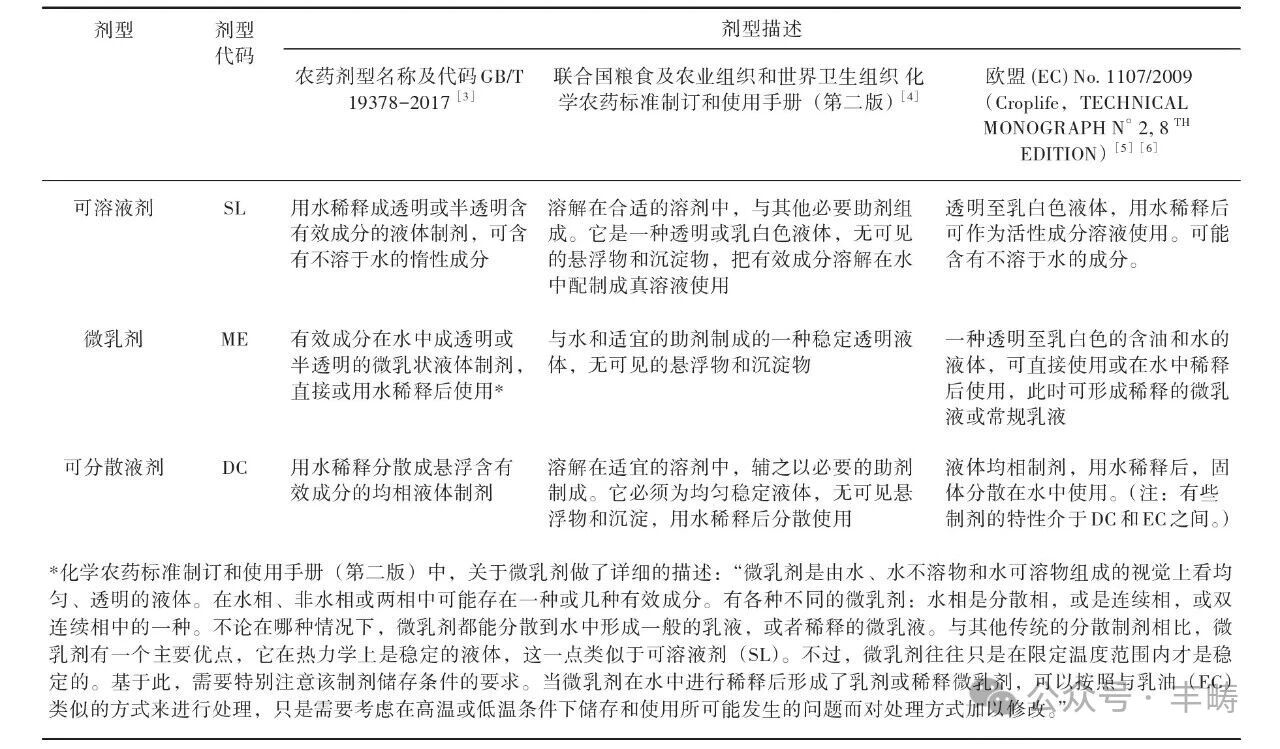
农药剂型名称及代码GB/T 19378-2017中对3种剂型的特点进行了描述,(表1)。可溶液剂为:用水稀释成透明或半透明含有效成分的液体制剂,可含有不溶于水的惰性成分;微乳剂为:有效成分在水中成透明或半透明的微乳状液体制剂,直接或用水稀释后使用;可分散液剂为:用水稀释分散成悬浮含有效成分的均相液体制剂。对比FAO、欧盟以及Croplife关于3种剂型的描述可以看出,3种剂型在定义和性质上的描述与农药剂型名称及代码GB∕T 19378-2017中相似。3种剂型在物理形态、使用方式以及稀释特性上存在一定差异,国内和国际标准中对3种剂型的界定具有相似性,这为全球农药登记、管理及跨国流通提供了统一基础。


表1 3种剂型描述对比


微信图片_2026-01-29_140742_503.jpg


二、核心特性对比分析


——配方组成


可溶液剂、微乳剂和可分散液剂3种制剂在配方组成上存在明显的区别。


(1)原药的要求


根据《农药中文通用名称》征求意见稿的数据,现有的农药品种约1415个(除微生物农药外),农药信息网查询显示,截至2024年12月31日,我国有效登记状态的农药有效成分共计748种,在这些农药有效成分中,在水中有较高溶解度的有效成分占比相对较少,能溶于常用有机溶剂具有一定脂溶性的有效成分相对较多,而既难溶于水也难溶于有机溶剂的农药有效成分也非常多,而原药理化性质的差异,尤其是在水或有机溶剂中的溶解性能对于剂型的选择至关重要。对于可溶液剂,需要原药或原药成盐后在水中有较高的溶解度,才能保证兑水稀释时有效成分以分子状态溶解在水中;对于微乳剂,需要原药在常用有机溶剂中有较高溶解度,可以是非极性溶剂,也可以是极性溶剂;对于可分散液剂,原药在水中和非极性溶剂中溶解度很小,但在极性溶剂中有一定的溶解度,因此,可分散液剂中使用的有机溶剂多为极性溶剂。


(2)溶剂的要求

可溶液剂、微乳剂和可分散液剂3种制剂配方中对于溶剂的种类、极性以及用量上存在明显的差异。


对于可溶液剂所用的溶剂通常为水或与水互溶的极性溶剂(如:醇类、醇醚类、酮类等),除有效成分、表面活性剂等以外,其余用水或有机溶剂补足。


微乳剂可含有少量非极性溶剂(如:二甲苯、溶剂油等),对于非极性溶剂难溶的原药,通常会加入极性溶剂提高原药溶解度或助乳化(如:正丁醇、N,N-二甲基癸酰胺、环己酮等),有些情况下也会用到少量强极性溶剂增加溶解度(如:N-甲基吡咯烷酮、N,N-二甲基乙酰胺等);微乳剂在农药制剂中通常为水包油型微乳状液,溶剂用量满足溶解的需求即可,因此,避免过量加入有机溶剂,尤其是极性溶剂,大量的极性溶剂可能能提高微乳剂制剂稳定性,但稀释后有可能会有药析出,同时也不符合绿色环保制剂的要求。


可分散液剂中原药水溶性和脂溶性差,因此需使用极性溶剂,且用量比较大,才能有较好的溶解性能,保证制剂均相透明。


(3)表面活性剂的要求


可溶液剂制剂中表面活性剂根据原药品种和溶剂种类不同可以分为两类,以水为溶剂的可溶液剂,如草甘膦盐、草铵膦盐等,加入的表面活性剂通常为烷基糖苷、甜菜碱、椰油酰胺丙基氧化胺和脂肪醇聚氧乙烯醚硫酸钠等;以有机溶剂为溶剂的体系,加入的表面活性剂通常以增加润湿、铺展和渗透为主,如吐温系列、脂肪醇聚醚等;


微乳剂中用到的表面活性剂以乳化剂为主,通常为阴离子乳化剂和非离子乳化剂复配,阴离子乳化剂包括:十二烷基苯磺酸钙、十二烷基苯磺酸铵等;非离子乳化剂包括:600#系列、BY系列、1600#系列等,有时也会加入分子量较高的乳化剂,提高微乳液的稳定性。


可分散液剂中的表面活性剂一般为乳化剂和高分子的分散剂,如G-5002L,来保证体系稀释的悬浮稳定性。


(4)配方含水量要求


可溶液剂、微乳剂和可分散液剂3种制剂配方中对于水分的要求也不一致。以水为溶剂的可溶液剂对含水量不作要求,有机溶剂体系的可溶液剂需要测定含水量;而微乳剂需要有一定的含水量,保证形成水包油的微乳液,而对于可分散液剂,水分含量比较低,含水量过高可能导致有效成分析出,对于部分对水敏感药剂,长期贮存可能还会导致有效成分分解。


——制剂的理化性质和质量指标


可溶液剂、微乳剂和可分散液剂3种制剂在理化性质和质量指标上既有相同点也有一定的区别。


(1)理化性质


根据2017年颁布的《农药登记资料要求》中的规定,3种制剂产品理化性质测试的项目一致,主要包括:外观(颜色、物态、气味)、密度、粘度、氧化/还原性、对包装材料的腐蚀性、爆炸性、闪点。虽然检测项目一致,但3种制剂对于控制指标存在一定的差别。外观方面,可溶液剂为透明或半透明液体,微乳剂FAO的描述为透明液体,农药剂型名称及代码、欧盟(EC)No.1107/2009以及CropLife描述的外观为透明或半透明、透明或乳白色。包装材料的腐蚀性方面,可溶液剂中以水为溶剂的,对于包材腐蚀性要求相对较低,以有机溶剂为溶剂的,包材腐蚀性要求较高;微乳剂中一般含有20%~30%含量的表面活性剂,同时可能含有极性有机溶剂,因此包材选择以耐腐蚀材料为主;可分散液剂溶剂的剂型溶剂含量相对较高,有些为强极性溶剂,因此包材通常选择高阻隔耐腐蚀材料。对于爆炸性和闪点,可溶液剂中以水为溶剂时,爆炸性和闪点的风险较低,而以醇类、酰胺类溶剂为主时,要重点关注闪点和爆炸性;微乳剂中含水量相对较高,因此爆炸性和闪点的风险较低,但仍有一定挥发性风险。可分散液剂以极性有机溶剂为主,在爆炸性和闪点方面需要重点关注。


(2)产品质量指标


3 种剂型的制剂产品质量指标检测的项目稍有差别,3种剂型中,微乳剂和以水为溶剂的可溶液剂不需要进行水分检测,可溶液剂需检测稀释稳定性,微乳剂需检测乳液稳定性,而可分散液剂稀释后有小颗粒悬浮而增加了分散稳定性和湿筛试验(表2)。


表2 3种剂型的制剂产品质量指标


微信图片_2026-01-29_140748_033.jpg


*(不适用于水基剂型)


(3)兑水稀释前后分散体系的变化


3 种制剂兑水稀释前后分散体系的变化(表3)。


表3 稀释前后分散体系的变化


微信图片_2026-01-29_140751_435.jpg


可溶液剂分散前是热力学稳定的真溶液,原药完全溶解在溶剂中,不存在悬浮或分散的固体颗粒。当这种剂型加入水中稀释后,有效成分依然保持为真溶液状态,有些体系因存在不溶于水的惰性成分或呈现出半透明的溶液状态。整个过程中不会发生晶体析出或沉淀,因此溶解性和稳定性都很好。


微乳剂在分散前是液体之间形成的胶体分散体系,其液滴粒径<100 nm,属于热力学稳定体系。这种剂型外观通常为透明或半透明液体。当加入水中后,微乳结构仍然保持,或液滴粒径稍有增加,但整体仍表现为透明的微乳状液或半透明的乳状液。整个分散过程中同样不会出现析晶或沉淀,具有良好的稳定性和分散性。


可分散液剂在分散前是热力学稳定的真溶液,制剂与可溶液剂相似。但其特别之处在于,当加入水中后,随着时间的延长,会有微小的原药晶体从水中析出,形成悬浮颗粒。这些颗粒虽然悬浮于水中,但不会快速沉淀到容器底部,因此仍具有良好的分散性。


综上所述,3种剂型的制剂产品入水后状态存在明显区别,可溶液剂入水后原药仍保持分子状态分散在水中,微乳剂入水后原药以微乳状水包油液滴分散在水中,可分散液剂入水后原药以细小晶体颗粒形式存在。


三、登记剂型选择


可溶液剂、微乳剂和可分散液剂3种剂型在定义描述、配方组成、理化性质、产品质量以及最终的使用状态存在明显的差别,因此,在进行农药新产品登记时,应充分考虑原药的理化性质,来选择合适的剂型,避免剂型选择错误造成登记成本和时间增加。本文也选取了一些农药品种进行说明。


菊酯类农药主要品种包括高效氯氟氰菊酯、氯氰菊酯、溴氰菊酯、联苯菊酯等。以联苯菊酯为例,根据原药理化性质,其原药在水中溶解度为0.001 mg/L (20℃),且联苯菊酯脂溶性较好,可以加工成微乳剂或可分散液剂。如果按照可溶液剂的加工方式,加入大量极性溶剂形成制剂,在测定稀释稳定性时(一般稀释20倍、100倍等),由于极性溶剂存在可能使制剂样品符合可溶液剂稀释稳定性指标,实际使用时稀释倍数通常较高,由于联苯菊酯水溶性差,联苯菊酯在稀释的药液中会析出,以细小颗粒形式存在,这种状态符合可分散液剂的状态,所以这种制剂为可分散液剂而不属于可溶液剂。


大环内酯类农药如阿维菌素、多杀霉素等,其原药在水中溶解度非常小,但有一定的脂溶性,因此,如果在可溶液剂、微乳剂和可分散液剂3种剂型中选择合适的剂型,微乳剂和可分散液剂是可行的,可溶液剂不符合要求。


四、总结


农药剂型的选择是一个多目标优化决策过程。在选择登记的剂型时,应深入了解原药特性、靶标作物、施药环境、有害生物的发生规律以及可行的施药手段,开展系统分析和科学权衡。剂型选择的合理性,直接关系到农药在田间的实际效果、安全性以及其对农业可持续发展的支撑作用。对于可溶液剂、微乳剂和可分散液剂这3类剂型,要重点考虑原药的理化性质,结合3种剂型的主要特点来选择合适的登记剂型,从而提升产品的登记效率与市场竞争力。


作者:徐勇、吴学民