提示
×
取消
确定
当前位置:首页 > 专利信息
专利申请提交后,可以隐藏多久不被公众发现(下)
来源:农化专利网   发布时间:2020-06-10 14:20
简述
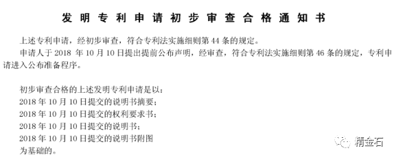
距申请日3年零9个月之后,这件发明专利终于初审合格了,参见如下: 发明专利初步审查合格后,随即进入公开准备阶段,约3个月后国知局公开并发布。但是,如果在初审合格之前,有时申请人会由于专利运营和维权侵权等方面的客观原因,导致这件发明专利申请的公开程序被迫暂停,从而实际上延长了公开的时间。
距申请日3年零9个月之后,这件发明专利终于初审合格了,参见如下:

       


发明专利初步审查合格后,随即进入公开准备阶段,约3个月后国知局公开并发布。


但是,如果在初审合格之前,有时申请人会由于专利运营和维权侵权等方面的客观原因,导致这件发明专利申请的公开程序被迫暂停,从而实际上延长了公开的时间。主要有如下的情况:


权属纠纷而中止—18个月


当发明专利申请权发生了纠纷,双方当事人有时会要求当地知识产权局调解,在调解过程中,当事人可以提交中止请求。专利审查指南中,规定内容要点有:


初步审查包含在中止事项的范围内


中止的条件只有2个:


  • 提交中止程序请求书

  • 附具地方知识产权局的受理通知书。


中止的期限一般是1年,可以延长一次不超过6个月,合计中止长达18个月。


在无效程序中,有部分申请人涉嫌过度利用了此中止程序,利用不同申请人之间的纠纷,多次提交中止请求来达到长期中止的目的。


其中,影响最大的就是广州威尔曼公司的专利号为ZL97108942.6,发明名称为抗β-内酰胺酶抗菌素复合物的专利。


200212月,被北京双鹤药业股份有限公司提出无效宣告过程中,威尔曼公司就涉案发明专利,以权属纠纷的理由,向国知局至少提出了3次中止请求,最终中止了长达接近3年的时间导致无效决定的程序迟迟无法结束,威尔曼公司在这段时间内获取了显著的利益。


更让公众有所争议的是,国知局无法自行驳回中止申请,因为在权属纠纷中专利审查指南规定,国知局只对中止请求进行类似形式审查,只要形式上合格,国知局就必须批准中止请求


此次事件产生了较大的社会影响,有大量的文章出现,从法理和公平性等各种角度上进行了探讨。


可能受此影响,国知局于2016年5月30日,发布“关于加强专利权权属纠纷案件办理工作的通知”,对这类现象进行了约束。如下所示:

 


其中,规定中的原则上这3个字,实际上仍然留有了一定的灵活空间。

 


财产保全而中止—12个月


有时,在当地知识知识产权局调解达成一致后,部分申请人反悔,并没有执行调节协议书,那么对方可能就会向法院起诉。


在诉讼过程中,法院往往会要求国知局协助执行财产保全,从而中止涉案发明专利申请的有关程序,如果涉案发明专利申请在初步审查程序中的话,就会暂停初步审查程序。


协助财产执行的中止程序,要点有:


  • 协助财产执行中止程序的,中止期限一般为6个月。

  • 中止程序可以续展六个月。

  • 在审判程序中做出的保全裁定,专利局中止期限可以再适当延长。


申请人变更—4个月


上述程序完成后,有部分发明专利申请,可能会发生申请权变更的情况。在提交申请人变更的过程中,专利局会暂停初步审查而先行处理此变更请求。


如果没有及时缴纳变更费,在专利局发出视为未提出通知书之后再缴纳变更费,那么,完成变更手续可以约耗费4个月的时间。


以上的程序,合计耗费的时间为34个月,相当于2年零10个月。


重新梳理这件发明专利自提交后经历的所有环节:

提交


这件发明专利申请,如果偶然的经历了所有的以上程序,那么就是:



申请日—6年7个月—公开




当一件潜在重要发明专利提交6年半后才公开,那么将会带来如下影响:


1、 可能是一个很好的专利战略,发明人有效隐藏了自己的原创性发明,避免竞争对手发现并模仿和抄袭。


2、 研发立项时的侵权分析,由于隐藏专利的存在,导致分析的难度极大提高,准确性大大减弱。


3、 高价值专利,可能可以利用隐藏战略,最大程度发挥市场价值作用。

 

声明:本文仅为理论上探讨穷尽专利法规定。


来源:精金石