提示
×
取消
确定
当前位置:首页 > 新闻资讯
华南师范大学青年英才以第一作者发表两篇PNAS!揭示昆虫免疫信号通路识别病毒的新功能
来源:Ad植物微生物   发布时间:2024-11-01 10:24
简述
在先天免疫领域,Toll/Toll样受体(Toll-like receptors, TLRs)扮演着至关重要的角色,它们作为模式识别受体(Pattern recognition receptor, PRR),广泛分布于体腔动物中,形成基因家族。

在先天免疫领域,Toll/Toll样受体(Toll-like receptors, TLRs)扮演着至关重要的角色,它们作为模式识别受体(Pattern recognition receptor, PRR),广泛分布于体腔动物中,形成基因家族。然而,无脊椎动物中的Toll受体与脊椎动物的TLRs在结构和识别病原相关分子模式(Pathogen-associated molecular pattern, PAMP)的方式上存在显著差异,使得它们之间的功能差异和进化关系成为了研究热点。许多类型的病毒可以感染昆虫,而昆虫已经进化出包括Toll信号通路在内的几种具有抗病毒功能的先天免疫反应。相比之下,昆虫和其他无脊椎动物如何感知病毒却知之甚少。 


最近,华南师范大学生命科学学院昆虫科学与技术研究所的余小强教授团队在PNAS期刊上发表了一篇题为“A myeloid differentiation-like protein in partnership with Toll5 from the pest insect Spodoptera litura senses baculovirus infection”的研究论文。这是该团队继2021年在PNAS期刊上发表题为“Toll9 from Bombyx mori functions as a pattern recognition receptor that shares features with Toll-like receptor 4 from mammals”论文之后的又一重要成果。2021年的研究首次揭示了昆虫中存在着区别于经典Toll-Spätzle通路的Toll-ML通路,而2024年的这项研究则首次揭示了昆虫Toll-ML通路识别病毒的分子机制,并指出昆虫的先天免疫反应具有免疫记忆的功能。

图片


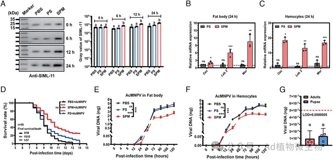
杆状病毒是一种大型DNA病毒,对昆虫和其他节肢动物构成致命威胁。在这项研究中,研究者们聚焦于一种主要的农业害虫—斜纹夜蛾,该昆虫是加利福尼亚多核多角体病毒(AcMNPV)的高度敏感宿主。研究团队首次发现,斜纹夜蛾中存在一种类髓样分化蛋白ML-11,体外添加ML-11蛋白能够阻断AcMNPV病毒与细胞表面的结合。进一步研究发现,ML-11蛋白能够识别AcMNPV病毒表面的鞘磷脂,并通过与Toll5受体的结合激活抗菌肽等免疫效应基因的表达,从而抑制病毒的感染。研究人员通过一系列实验方法,包括基因编辑、免疫共沉淀和表面等离子共振技术等,证实了ML-11蛋白与AcMNPV病毒之间的直接相互作用,并且这种相互作用能够减缓病毒感染的过程。此外,通过抗体中和实验封闭幼虫体内的ML-11蛋白和Toll5受体,可以加速病毒感染导致的昆虫死亡。

图片


进一步研究发现,用鞘磷脂提前免疫幼虫可以诱导ML-11蛋白的表达,提高幼虫对二次AcMNPV侵染的抵抗力,暗示昆虫具备一定的免疫记忆能力。这一发现不仅为理解昆虫的先天免疫机制提供了新的视角,也为开发新型的害虫控制策略提供了潜在的靶点。

图片


余小强教授团队近年来围绕先天免疫中Toll信号通路的分子机制和功能开展了一系列研究,在PNAS(2021,2024)、iScience、JBC等权威期刊发表多篇研究论文。华南师范大学生命科学学院青年英才张若男为第一作者,余小强教授为通讯作者,2023级博士研究生钟杰来和已毕业的硕士研究生李彦军在本文的研究中作出了重要贡献,华南师范大学为论文通讯作者单位。该研究得到国家自然科学基金项目(U22A20488, 32202394, 32272606)的支持。