提示
×
取消
确定
欢迎来到农化专利网!
请登录
免费注册
帮助中心
购物车
0513-83511907
首页
农化专利
无形资产
专利报告
商标
著作权
商业资料
有形资产
农药技术
厂房车间
机械设备
代理服务
商标服务
专利服务
需求代理
行业需求
资讯专区
新闻资讯
专利信息
科技进展
专利专论
培训资料
通知公告
专利课堂
专家团队
关于我们
当前位置:
首页
>
新闻资讯
中国企业在全球专利布局策略对比
来源:农化专利网
发布时间:2022-05-17 08:01
分享到:
QQ空间
微信
QQ好友
新浪微博
人人网
简述
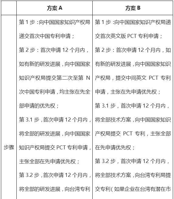
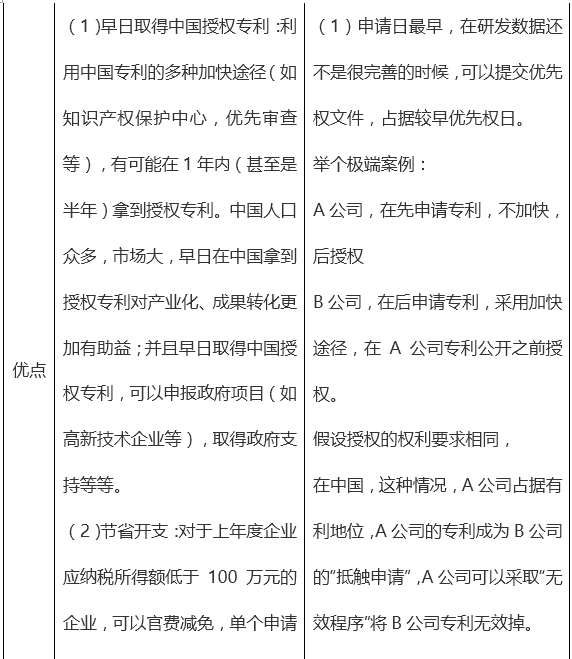
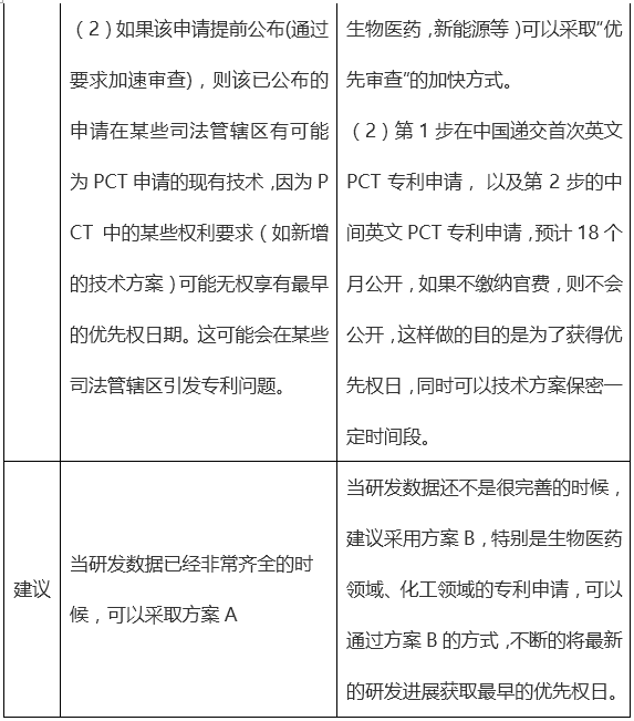
根据笔者的实务经验,本文为大家分享两种中国境内企业全球专利布局方案,每一位申请人需根据自己的实际情况,选择适合自己的布局方案。来源:IPRdaily中文网
根据笔者的实务经验,本文为大家分享两种中国境内企业全球专利布局方案,每一位申请人需根据自己的实际情况,选择适合自己的布局方案。
来源:IPRdaily中文网
相关阅读
华中师范大学杨光富教授团队在TOP期刊发表科研成果:细胞色素P450 CYP6CY3介导桃蚜对异噁唑虫酰胺和氟雷拉纳的交互抗性
[2025-12-02]
四川省新增三家农药生产企业
[2025-12-02]
农药登记环境影响资料你都了解吗?
[2025-12-02]
苯嘧磺草胺、氟吡菌酰胺、氟唑菌酰胺等31个原药/母药将获登记
[2025-12-02]
中国棉花用农药登记产品达2822项,辛硫磷、乙酰甲胺磷等杀虫杀螨成分登记占比近七成
[2025-12-02]
双酰草胺、环丙唑醇等数十种农药或将遭遇淘汰
[2022-05-17]
清原农冠正式发布溴噁草松等三个最新专利除草剂化合物及其通用名,预计2025年左右上市
[2022-05-17]
迄今为止唯一成功开发的含四唑结构的新型杀虫剂四唑虫酰胺,目前国内产品登记仅2个
[2022-05-17]
三员杀虫剂“大将”螺虫乙酯、乙基多杀菌素、氟苯虫酰胺或将退出欧盟市场
[2022-05-16]
盘点近年我国取得登记的12个植调剂新品种,植调剂未来增长重点是以中国为代表的亚太地区
[2022-05-16]