氯吡唑虫胺(tyclopyrazoflor)是陶氏益农公司(现科迪华)2013年报道开发的吡啶基吡唑类杀虫剂,与现有的鱼尼汀类杀虫剂酰胺基部分不同,该杀虫剂具有化学结构新颖、作用机理独特、高效广谱、与环境友好的特点,就目前公示的资料看氯吡唑虫胺对棉粉虱、甘薯粉虱、棕榈象甲、茄科植物蚜虫的防治效果最佳, 通过对氯吡唑虫胺的专利分析可以推测氯吡唑虫胺具有相当广谱的杀虫活性。
英文名称:tyclopyrazoflor;
中文名称:氯吡唑虫胺化学名称:N-(3-氯-1-吡啶-3-基吡唑-4-基)-N-乙基-3-(3,3,3-三氟丙基硫烷基)丙酰胺;
分子式:C16H18ClF3N4OS;
相对分子质量:406.853;
CAS登录号:1477919-27-9;
结构式:
理化性质:原药为白色或类白色固体,具体的沸点、密度等物理性质尚未有确切数据,但已知它溶于DMSO(二甲基亚砜),DMSO中的溶解度 : 125 mg/mL,且酸度系数(pKa)为2.55±0.12(Predicted)。
氯吡唑虫胺的作用机理尚未被详细报道。然而,根据已知信息,氯吡唑虫胺主要通过干扰昆虫的神经传递系统,导致昆虫行动失调,最终杀死害虫。
氯吡唑虫胺的结构特征包括吡啶基团和吡唑基团,这些基团可能与昆虫体内的特定受体结合,从而发挥杀虫作用。吡啶基团和吡唑基团中的氮原子可能与昆虫体内的受体形成氢键相互作用,增强杀虫剂的活性。
应用:柑橘、葡萄、菠萝、香蕉、大蕉、梨果(特别是苹果和梨)、蔬菜(特别是番茄、莴苣、黄瓜、胡萝卜、洋葱、大蒜和马铃薯)、棉花、大豆、咖啡、茶叶、玉米和水稻等。
靶标害虫:粉虱科、瘿螨科、蓟马科、蚜科害虫如烟蚜、棉蚜、桃蚜、烟粉虱、柑橘锈壁虱、蓟马、蝽象等。
可开发剂型:200g/L氯吡唑虫胺SC。
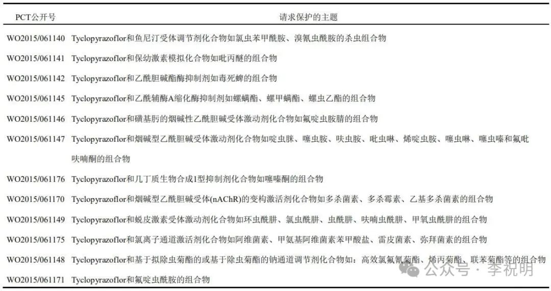
1. 化合物专利
陶氏益农于2013年3月7日在WO2013162716中请求保护通式化合物,截止目前该专利共有61件同族专利申请,在美国、中国、日本等国家局已获得授权。

2. 组合物专利
陶氏益农公司围绕氯吡唑虫胺申请了12件组合物专利申请。通过对主要组合物专利分析可知,陶氏益农请求保护的组合物中可与氯吡唑虫胺混配的活性组分基本囊括了现有阶段常用的所有杀虫剂种类。侧面反应其具有较为广谱的杀虫活性。

3. 制备专利
目前,陶氏益农共申请了12件PCT专利申请,分别为:WO2015/058021、WO2015/058028、WO2015/058022、WO2015/058020、WO2015/058026、WO2015/058024、WO2015/058023、WO2018/125815、WO2018/125816、WO2018/125818、WO2018/125819、WO2018/125820。

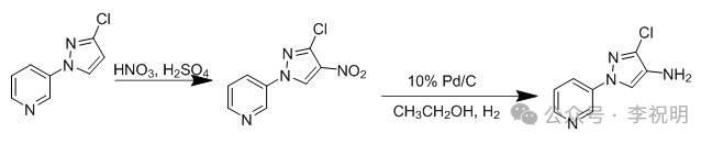
合成路线中主要涉及关键中间体3-氯-4-氨基-1-(3-吡啶基)-1H-吡唑的合成,目前报道的合成路线中主要以3-氯-1-(3-吡啶基)-1H-吡唑作为起始物料进行硝化和还原反应得到。硝基还原有铁粉还原和钯炭加氢还原两条工艺,优选为钯炭加氢还原工艺。反应式如下:

氯吡唑虫胺作为一种结构新颖的杀虫剂,目前正在由科迪华研发,从科迪华申报的专利情况分析,氯吡唑虫胺是科迪华非常重要的杀虫剂之一。从结构分析,吡啶基团和吡唑基团中的氮原子可以与昆虫体内的受体形成氢键相互作用,对增强产品的活性和选择性至关重要。同时将三氟丙基硫烷基引入化合物中,可以显著增强分子穿透脂质膜的能力,从而提高药物在体内的吸收速率,提升杀虫效果。当然目前氯吡唑虫胺并未上市,披露的信息有限,预期在上市后会有非常出色的表现。