提示
×
取消
确定
当前位置:首页 > 新闻资讯
中国农科院基因组所杨青团队破解害虫防御和解毒机制
来源:中国农科院深圳农业基因组所   发布时间:2024-12-30 13:39
简述
“瞄准,射击!”随着一声令下,目标被精准摧毁。想象一下,假如你的目标是农业害虫,要怎么做才能“杀死”害虫?传统的杀虫剂固然有效,但会带来一系列副作用,如环境污染、杀死青蛙等有益生物,此外,长时间使用单一农药,还有可能致使害虫产生抗药性,造成农药“失效”。

“瞄准,射击!”随着一声令下,目标被精准摧毁。


想象一下,假如你的目标是农业害虫,要怎么做才能“杀死”害虫?


传统的杀虫剂固然有效,但会带来一系列副作用,如环境污染、杀死青蛙等有益生物,此外,长时间使用单一农药,还有可能致使害虫产生抗药性,造成农药“失效”。


能否找到一种绿色、无污染,还能做到“精准打击”的方法?


为此,杨青教授团队已经努力了数十年。


此前,该团队首次解析了重要绿色农药分子靶标——几丁质合成酶的三维结构和工作机制,并创制了首例靶向几丁质脱乙酰基酶的生物农药。


这一次,他们又有新发现。


北京时间2024年12月24日晚24时,国际顶级期刊《细胞(Cell)》在线发表了中国农业科学院深圳农业基因组研究所(岭南现代农业科学与技术广东省实验室深圳分中心)杨青教授团队的最新研究成果,研究揭示了ABCH转运蛋白转运脂质和外排农药的分子机制,并获得了能够抑制转运功能的小分子抑制剂。简单来说,研究解析了害虫的“外部防御”和“解毒”机制,并找到了能直接用于合成绿色农药的有效成分。


该研究为理解昆虫抗药性机制提供了新视角,也为设计并研发安全、低抗性的绿色农药奠定了重要基础。



图片


与害虫的斗争


人类与害虫的斗争是一场旷日持久、没有硝烟的“战争”。


在漫长的农业发展进程中,农作物病虫害始终是悬在头顶的达摩克利斯之剑,对粮食安全构成严重威胁。据联合国粮农组织估算,全世界每年因农作物病虫害造成的产量损失高达40%,经济损失超过2200亿美元。


“虫口夺粮”成为摆在人们面前的一道难题。


此前,人们尝试过喷洒农药、气味引诱、引入天敌等多种防治手段,但由于抗药性的增加和成本过高等因素,导致防治效果并不理想。人们逐渐意识到,相比“万能”农药,我们更需要一种对害虫更“专一”的农药,于是,靶向农药应运而生,所谓靶向,就是以害虫为靶,针对害虫独特的结构特征而量身打造的一种农药,因其专一性强、安全高效、无污染,又被称为绿色农药


而创制靶向农药的关键,在于找到合适的农药分子靶标。农药分子靶标是指农药在分子水平上作用的特定生物分子或蛋白质,它们能够直接影响害虫的生命活动。


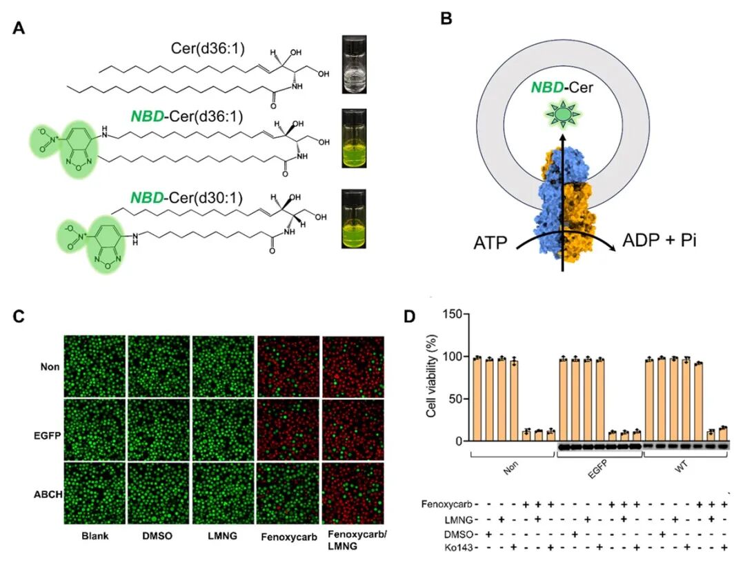
在这项研究中,杨青团队发现了一类特殊的蛋白质——ABCH转运蛋白,研究发现,这类蛋白负责将脂质运输到昆虫表皮,参与昆虫表皮脂质屏障的构建,并与抗药性直接相关,ABCH只存在于昆虫和其他节肢动物中,不存在于人类和哺乳动物中,因此是一个理想的农药分子靶标。


杨青团队解析了ABCH转运蛋白的冷冻电镜结构,首次揭示了ABCH转运蛋白运输脂质和农药的完整过程,这是昆虫学和农药靶标学领域的重大突破,为开发绿色农药奠定了重要基础。


图片

图1 | ABCH运输脂质和农药分子的机制


破解害虫的“脂质转运”机制


表皮是昆虫自我保护的第一道屏障。昆虫表皮中不溶于水的脂质成分,可以防止昆虫体内水分的蒸发并防止病原体入侵、减少外源物质和毒素的渗透,从而保证了昆虫对各类严苛自然环境的强大适应能力。


ABCH转运蛋白是昆虫将体内的脂质转运到表皮的工具。没有ABCH,昆虫就会死亡。ABCH转运蛋白为什么能转运脂质,它的机制是什么?


杨青团队发现,ABCH转运蛋白优先转运昆虫表皮中的重要脂质成分----神经酰胺。神经酰胺具有保湿和抗菌的功效。ABCH招募细胞膜中的神经酰胺,让它结合在一个狭窄、细长的“拱形”通道中,在ATP水解提供的驱动力下,形成一种“挤压泵”将神经酰胺分子转运到细胞外。


图片

图2 | 神经酰胺是哺乳动物细胞和昆虫表皮的重要组分


解析昆虫独特的“解毒”机制


杀虫剂抗性问题带来农药的过量使用以及残留等问题,严重制约了农业的可持续发展。寻找人畜安全的绿色杀虫靶标,阐明昆虫耐药性机制,对于抗性问题具有重要意义。


杨青团队发现,ABCH除了具有转运脂质方面的生理功能外,还具有外排杀虫剂的功能,因而与害虫的耐药性产生相关。杨青团队发现,ABCH每次招募两个杀虫剂“苯氧威”分子进入“拱形”转运通道,在ATP存在下,将具有细胞毒性的“苯氧威”分子排出细胞外。


该项研究为理解ABCH转运蛋白介导的杀虫剂抗性机制提供了重要理论支撑,将有力推动抗药性问题的解决和害虫绿色防控新产品研发进程,为实现安全、绿色、可持续的农业生产模式提供强有力的支撑。


图片

图3 | ABCH参与脂质转运和杀虫剂解毒


筛选获得ABCH小分子抑制剂


作为这项研究挑战的一部分,杨青团队筛选获得了能抑制ABCH的转运功能的小分子LMNG。这个“X”型的分子完美地将转运蛋白“卡”在底物结合构象中,不能结合ATP完成农药分子的外排功能,因而为解决抗药性问题提供了全新的思路。


在过去几十年中,关于人和微生物ABC转运蛋白抑制剂的筛选以及抑制机理的研究,已取得突破性进展。然而,人们发现绝大多数抑制剂的工作机制是阻断跨膜转运通道或阻断ATP的水解。杨青团队发现LMNG可以通过“双重锁”机制同时阻断ABCH的转运通道与ATP水解。这一新的抑制机理的发掘为基于LMNG骨架设计靶向ABCH的高效杀虫剂提供了强有力的支撑。


植物病虫害综合治理全国重点实验室,中国农业科学院深圳农业基因组研究所为该论文的第一单位。中国农业科学院深圳农业基因组研究所(岭南现代农业科学与技术广东省实验室深圳分中心)、中国农业科学院植物保护研究所杨青教授为论文的通讯作者,大连理工大学博士研究生陈金利、中国农业科学院植物保护研究所段燕伟博士为该论文的共同第一作者


该研究得到了中华人民共和国科学技术部、国家自然科学基金委员会、深圳市及大鹏新区的资助。项目资助的第一标注为国家重点研发计划。


专家点评


中国工程院院士钱旭红


“绿色农药创新研究和原创性靶标的发现”是农业科技领域的重大科学问题和工程技术难题之一,其是当今植物保护行业和农药产业可持续和高质量发展进程的必然趋势,是研究中必须攀登和抢占的制高点,其关键核心在于新型绿色农药分子靶标的发现与开发,其是能推动整个领域跨越发展的驱动力所在。


ABC转运蛋白是最大的跨膜转运蛋白超家族之一,参与生物体内多种物质的运输,其中ABCH亚家族转运蛋白在构建表皮脂质屏障中发挥关键作用。迄今为止,ABCH亚家族转运蛋白只特异性地存在于昆虫和其他节肢动物以及斑马鱼中,而在哺乳动物和植物中没有发现。因此,ABCH成为防治害虫的理想分子靶标。


杨青团队最新的突破性发现,极大地推动并提升了农药分子靶标导向的ABCH转运蛋白研究开发和应用。该研究首次揭示了昆虫ABCH转运蛋白转运生理底物脂质以及外源杀虫剂底物的分子机制,并阐明了抑制剂分子的结合和抑制机理,为基于三维结构的新型杀虫剂筛选和设计提供了精确的靶点信息。这一原创性成果有望催生出一大批绿色、高效、靶向昆虫表皮脂质屏障形成过程的创新型农药产品,为全球农业生产中的害虫防控注入全新的活力与希望,有力推动农业向着更加绿色、可持续的方向蓬勃发展。


中国工程院院士宋宝安


害虫对杀虫剂日益严峻的抗性状况已经成为全球农业害虫防控所面临的棘手问题,严重威胁着全球粮食供应的稳定与安全。深入解析昆虫的抗药性机制,无疑对有效治理抗性问题具备的理论和实践指导意义。


ABC 转运蛋白能够将外源性杀虫剂底物排出胞外,在昆虫抗药性形成过程中发挥关键作用。


杨青团队在这一关键科学问题上实现了重大跨越,首次在原子尺度极为详尽地阐释了昆虫特有的ABCH 转运蛋白与杀虫剂分子间的精妙的相互作用,开创性地提出ABCH运用特殊 “挤压泵” 机制实现杀虫剂分子外排的创新性分子机制,这无疑是昆虫抗药性机制研究领域一项具有深远意义的重大科学进展。


研究团队还开发了ABCH转运蛋白的特异性抑制剂,可以精准阻断其外排功能并作为杀虫剂增效剂发挥作用,为解决抗药性问题提供了全新的思路与有效手段,有望引领农业害虫防控领域的技术革新潮流,开启害虫抗性治理的崭新篇章。


中国科学院院士康乐


昆虫是地球上最繁盛的生物群体之一,占据已知陆生物种的近60%。昆虫几丁质表皮是昆虫对各类严苛自然环境的强大适应能力的第一道屏障。表皮最外层富含神经酰胺、蜡质等脂质,起到保持体内水分流失和、防止病原体入侵、减少外源物质和毒素的渗透、以及种群信息交流等重要功能。脂质分子在细胞内合成之后是如何进入到表皮层的?昆虫又是如何实现外源物质的外排的?这些机制都是昆虫学中的未解之谜。


ABC转运蛋白家族是所有生命形式中都存在的、最古老的蛋白质家族。通过结合并水解ATP为跨膜转运提供能量,ABC转运蛋白能够运输包括离子、小分子、药物、脂质、肽类等多种物质。这些蛋白既可以将物质从细胞内泵出细胞外(例如排出毒性物质或药物),也可以将外界物质转运到细胞内(如吸收营养物质)。在昆虫中,有一类独特的转运蛋白ABCH。ABCH属于ABC家族H亚家族,不存在于人、畜牧、植物等生物中,但却关系到昆虫的生死。它的生理底物是什么?转运的机制有什么独特之处?是否可以开发为人畜安全的农药分子靶标?这些科学问题都没有得到科学的阐明。


中国农业科学院杨青团队长期耕耘于昆虫几丁质表皮的生物合成机制,已然成为该领域的领军力量。继2022年在Nature杂志上发表了几丁质生物合成机制后,此次杨青团队再度在表皮脂质转运这一关键环节获得重大突破。团队通过代谢组学以及生物化学方法,确定了神经酰胺等长链脂质是ABCH的生理底物;通过冷冻电镜的方法,从原子尺度确定了ABCH转运蛋白转运脂质以及外排杀虫剂分子的机制,这些机制与其他ABC家族的转运机制显著不同,体现了昆虫表皮生物合成的独特性,是昆虫学领域的另一大重大进展。团队接受挑战,进一步筛选获得了能抑制ABCH转运蛋白的小分子,为针对开发新机制分子靶标、有效解决抗药性问题开辟了全新的思路,对推动我国农业健康可持续发展具有重大战略意义。