近日,中国农业科学院植物保护研究所作物病原生物功能基因组研究创新团队在《自然通讯(Nature Communications)》上发表题为“Viral RNA polymerase as a SUMOylation decoy inhibits RNA quality control to promote potyvirus infection”的研究论文。该研究揭示了马铃薯Y病毒科病毒复制酶NIb充当植物SUMO化修饰的诱饵,干扰植物RNA质量监控系统(RQC)核心蛋白Pelota的SUMO化,致使病毒逃避RQC对病毒基因组RNA的识别与降解,从而促进侵染的新功能。
马铃薯Y病毒科病毒是最大的植物RNA病毒家族,能够危害小麦、大豆、玉米、蔬菜、果树等大部分农作物,每年在全球范围内造成严重的经济损失。这类病毒不仅基因组RNA内部缺少终止密码子使其能够成功逃逸寄主NMD介导的防御反应,而且病毒编码多个RNA沉默抑制子可以有效干扰RNA沉默与RNA降解诱发的植物抗性(Li et al., PLoS Pathogens, 2018; Li et al., Trends in Microbiology, 2021)。因此,这些毒力策略使马铃薯Y病毒科病毒成为生产上最具“成功性”的一类病毒。此外,该类病毒基因组RNA在进化上存在保守的G1-2A6-7基序帮助其产生额外的毒力因子P3N-PIPO,促进病毒的运动。该创新团队前期研究发现,植物中RNA监控系统的重要因子Pelota通过SUMO修饰依赖的方式识别这类病毒基因组中G1-2A6-7基序区,从而降解病毒的RNA,抑制病毒的侵染(Ge et al., Molecular Plant, 2023; Ge et al., Trends in Plant Science, 2024)。虽然Pelota、Hbs1等RNA质量控制因子能抑制病毒侵染,但马铃薯Y科病毒依然能够突破寄主植物防御反应,成功实现侵染。因此,病毒很可能进化出针对Pelota介导的RNA识别机制的反防御机制。
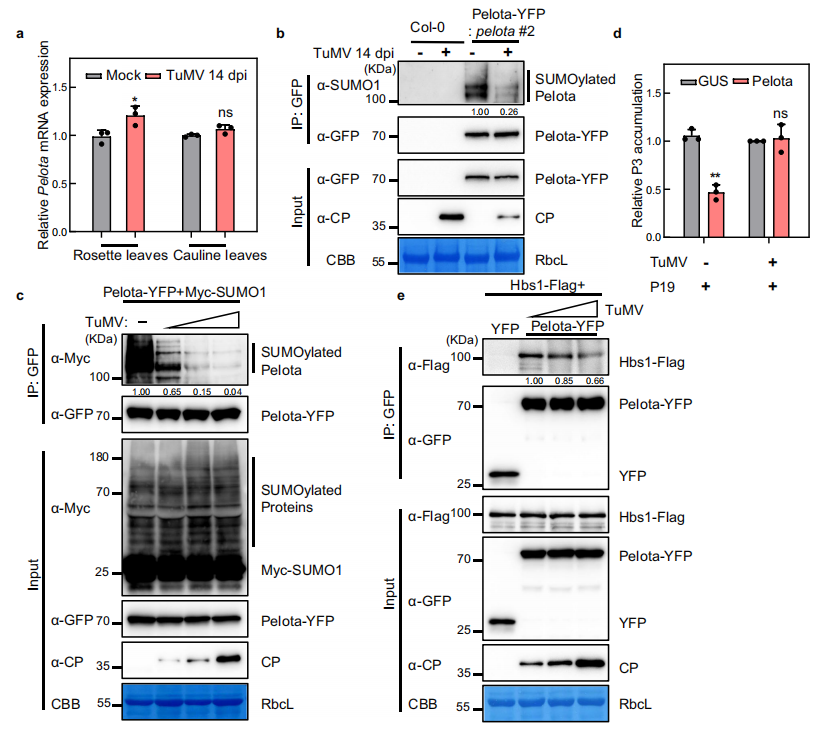
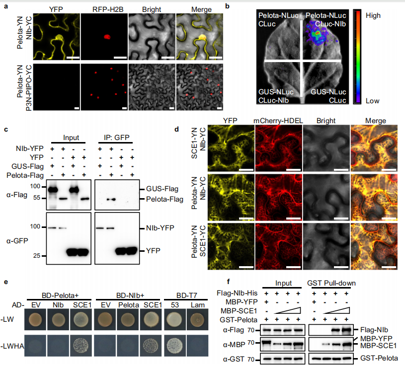
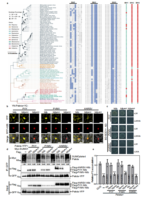
通过一系列实验发现病毒侵染以及其他胁迫处理并不影响植物Pelota基因的表达水平,但病毒侵染能够显著抑制Pelota的SUMO修饰水平。筛选病毒编码的11个功能蛋白,发现病毒的复制酶NIb能够降低Pelota的SUMO修饰并抑制Pelota介导的RNA识别与降解。通过NIb转基因与pelota突变植物的转录组测序比对分析发现,NIb的过表达几乎能够抑制大部分Pelota在植物RNA表达调控中的功能。进一步研究发现,绝大多数马铃薯Y病毒科病毒的NIb蛋白具备保守的SIM2和SIM3结构域,SIM2能够与SUMO1分子结合,而SIM3充当SUMO化修饰的诱饵,靶向植物中唯一的SUMO E2结合酶SCE1,破坏Pelota与SCE1之间的互作关系。
该研究阐明了病毒逃避植物RNA质量监测系统的保守性作用机制,为全面了解植物与病毒在RNA层面的复杂博弈关系及设计植物抗病毒免疫新思路与新靶标打下了基础。
中国农业科学院植物保护研究所所聘研究员葛林豪和博士生贾明轩为论文第一作者,李.方方研究员为通讯作者。植物保护研究所周雪平教授、加拿大农业部Aiming Wang教授、法国蒙彼利埃大学Marilyne Uzest教授、东北农业大学程晓非教授以及海南大学崔红光教授参与了研究。该研究受到国家自然科学基金相关项目资助。

图1:TuMV侵染减少Pelota的SUMO化修饰

图2:病毒编码的NIb减少Pelota的SUMO化修饰、抑制其RQC功能

图3:NIb与Pelota在体内存在互作

图4:NIb蛋白抑制植物Pelota功能

图5:NIb蛋白SIM2、SIM3位点对病毒致病是必需的

图6:NIb蛋白SIM2、SIM3位点介导的NIb的SUMO化以及与SCE1互作机制是保守的

图7:NIb作为植物SUMO修饰诱饵,破坏Pelota介导的RNA质量监测系统介导的抗病毒反应