2025年1月29日,福建农林大学魏太云团队在《Science Advances》杂志在线发表了题为" A phytoplasma effector suppresses insect melanization immune response to promote pathogen persistent transmission"的研究论文。揭示了水稻橙叶病植原体(Rice orange leaf phytoplasma, ROLP)效应蛋白SRP1通过竞争结合介体电光叶蝉丝氨酸蛋白酶(Serine Protease, SP2),阻碍其剪切底物蛋白前酚氧化酶(Prophenoloxidase, PPO2),抑制活性酚氧化酶(Phenoloxidase, PO2)活化,弱化黑化免疫反应,催进ROLP对介体昆虫的持久侵染,从而实现利用昆虫介体高效传毒的分子机制。
这是该团队继2024年5月在《PNAS》发表水稻橙叶病植原体致病新机制后,在植原体效应蛋白功能研究方面的又一重要进展。


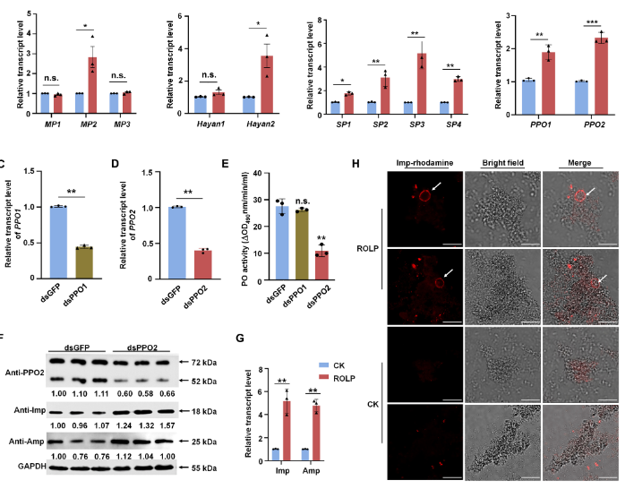
图1:电光叶蝉黑化免疫反应阻碍RLOP侵染

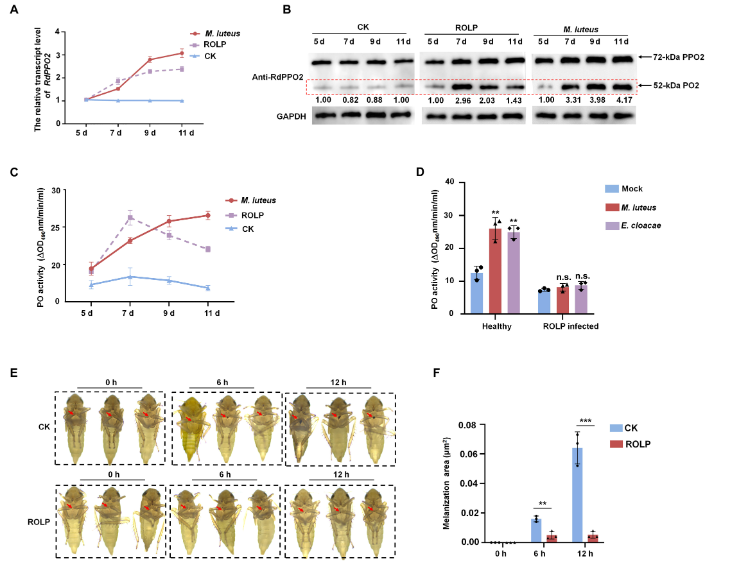
图2:ROLP侵染抑制电光叶蝉黑化反应
植原体是一类由刺吸式昆虫以持久增值型方式传播的植物病原物,其专职寄生于寄主植物韧皮部细胞中,经过昆虫取食进入介体昆虫体内,在其体内完成侵染循回后,随昆虫取食又传播到寄主植物中。在昆虫体内,植原体面临着多重组织和免疫屏障,其如何克服这些阻碍完成侵染循环的分子机制还不清楚。植原体编码的效应蛋白在病原物侵染寄主植物过程中发挥重要作用,但这些效应蛋白是否也在介体昆虫体内发挥功能也没有相关报道。
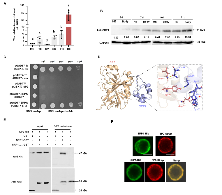
该研究以ROLP效应蛋白SRP1-电光叶蝉为研究对象,首先证明了ROLP侵染激活了电光叶蝉的黑化免疫机制,该反应形成的黑色素能够捕获ROLP菌体,抑制其侵染电光叶蝉(图1)。进一步研究发现,ROLP侵染后期,电光叶蝉的黑化免疫反应被削弱,这种抑制是因为PPO2的剪切受到阻碍,导致黑色素形成关键蛋白PO2的酶活减弱(图2)。对ROLP编码的效应蛋白的表达分析发现ROLP效应蛋白SRP1在电光叶蝉血淋巴中大量表达,而且能够特异的结合SP2底物结合区域。通过体外竞争结合实验和体外酶切阻碍实验证明SRP1能够抑制SP2对其底物PPO2的剪切,阻碍PO2的形成,从而削弱黑化反应(图3)。而显微注射体外纯化的SRP1蛋白能够高效的抑制昆虫的黑化反应,促进ROLP对电光叶蝉的侵染。

图3:ROLP效应蛋白SRP1竞争结合SP2抑制PO2活化
综上所述,该研究结果揭示了ROLP效应蛋白SRP竞争结合电光叶蝉SP2蛋白底物结合区域,阻碍SP2对PPO2的剪切,致使其酶活性下降,从而抑制电光叶蝉黑色素形成,促进ROLP对介体昆虫的侵染从而实现田间高效传毒的分子机制。本研究首次揭示了植原体效应蛋白也能够在介体昆虫体内发挥生物学功能,能够抑制介体昆虫免疫机制,为植原体效应蛋白功能研究提供了新的理论基础和思路。并且进一步证明了植物病原物的一种效应蛋白,在植物和动物两种不同寄主细胞内分别参与调控了不同的代谢和免疫途径,帮助病原物适应不同的生存环境,协调植物-病原物-介体昆虫的多元互作模式,助力其完成在自然界的稳定传播。

图4:效应蛋白SRP1抑制电光叶蝉黑化免疫反应促进ROLP侵染的模型
福建农林大学媒介病毒研究中心魏太云研究员为论文通讯作者,张晓峰副教授和硕士研究生李展鹏为论文第一作者。福建农林大学媒介病毒研究中心虫媒传播作物病害机制及生态防控团队致力于昆虫–植物–病原物相互作用机理研究和虫传病害生态防控技术的开发和应用,旨在水稻及其他作物病毒、植原体、柑橘黄龙病等媒介传播病害研究领域开展基础性、前瞻性、多学科交叉融合的创新性研究。