提示
×
取消
确定
欢迎来到农化专利网!
请登录
免费注册
帮助中心
购物车
0513-83511907
首页
农化专利
无形资产
专利报告
商标
著作权
商业资料
有形资产
农药技术
厂房车间
机械设备
代理服务
商标服务
专利服务
需求代理
行业需求
资讯专区
新闻资讯
专利信息
科技进展
专利专论
培训资料
通知公告
专利课堂
专家团队
关于我们
当前位置:
首页
>
新闻资讯
中国专利奖与国家科技奖的对比解析
来源:内容整理自网络
发布时间:2024-06-19 09:17
分享到:
QQ空间
微信
QQ好友
新浪微博
人人网
简述
随着国家科技创新发展战略的推进,知识产权的重要性日益凸显,中国专利奖和国家科技奖受到各大高校、科研院所和企业的高度青睐。荣获中国专利奖的项目在国家科技奖评选方面的优势也越来越明显。
随着国家科技创新发展战略的推进,知识产权的重要性日益凸显,
中国专利奖
和国家科技奖受到各大高校、科研院所和企业的高度青睐。荣获中国专利奖的项目在国家科技奖评选方面的优势也越来越明显。
那么中国专利奖与国家科技奖有哪些异同呢?我们简单做了一下对比和分析,供各位科技工作者参考。
奖项设置
国家科学技术奖是我国科技领域的最高奖项,旨在奖励在科学技术进步活动中做出突出贡献的公民、组织,调动科学技术工作者的积极性和创造性。包括国家最高科学技术奖、国家自然科学奖、
国家技术发明奖
、国家科学技术进步奖、中华人民共和国国际科学技术合作奖等。
中国专利奖是我国专利领域的最高奖项,旨在鼓励和表彰为技术(设计)创新及经济社会发展做出突出贡献的专利权人和发明人(设计人)。包括中国专利金奖、中国专利银奖、中国专利优秀奖、中国外观设计金奖、中国外观设计银奖、中国外观设计优秀奖等。
项目选题
国家科技奖以某一项重大科学技术为主题进行组织和申报;而中国专利奖则是以授权专利为主题,且必须为申报当年的上一年度12月31日前授权的专利,可以是发明、实用新型或外观设计。
申报单位
国家科技奖的申报单位是完成单位,可以是一个或多个,并且对于同一家单位申报国家科技奖的数量没有限制。
专利奖的申报单位必须是专利权人,并且相同专利权人参评项目不超过2项;专利权人是国家知识产权示范高校的,参评项目不超过4项;集团公司及其子公司参评项目总数不超过10项。
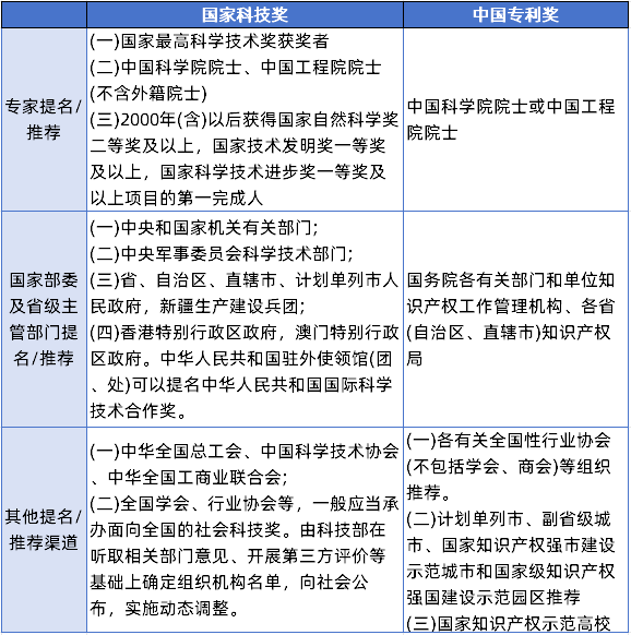
提名/推荐渠道
申报书的撰写
国家科技奖申报书是围绕科技成果而来组织和撰写的,与国家重大战略需要和中长期科技发展规划紧密结合。
中国专利奖申报书内容是围绕申报专利而进行的,部分内容涉及到专利法律及专利法律术语,需要特别重视。建议可以找有申报经验的专家及代理机构,如高沃进行修改或校稿。
产业化应用证明
国家科技奖的产业化实施应用通过完成单位来体现;
中国专利奖申报对于年份及数据的要求非常严格,其中专利技术的产业化通过自主实施、转让、许可等方式体现,涉及的专项审计报告、转让或许可证明等资料都需要提前办理。
如2023年中国专利奖申报书涉及的经济效益:
关于第三方评价
国家科技奖非常看重科技成果评价,建议寻求本领域资深的专家进行评价;中国专利奖则不同,不需要科技成果评价或第三方评价。
关于联合报奖
国家科技奖涉及面比较广,对于科技成果的贡献者往往有多个,容易产生联合报奖;中国专利奖是以专利权人独立申报的,不存在联合申报,当专利权人有多个时,可以多个专利权人共同申报。
关于答辩
所有国家科技奖的候选者都要参与答辩;中国专利奖,只有争夺金奖银奖的专利项目才会参与答辩。
具体如下:
近年来,随着知识产权意识的逐渐提高,人们对于专利奖的关注也普遍增多,每年的申报数量也在增加,竞争也越发激烈。因此,随着专利奖申报的难度的提升,有意向的单位应当尽早规划。
相关阅读
新型四唑类化合物在农药领域的应用研究进展
[2026-03-24]
青岛农大历时6年攻克苜蓿草害痛点——从根际分离的被孢霉MXBP304实现“零污染“生物除草
[2026-03-24]
内蒙古中高新增6种农药原药生产许可,其中氟唑菌苯胺为国内首家
[2026-03-24]
化学组分含量范围与侵权判定的关系
[2026-03-24]
2026年1-2月中国新颁发604个农药登记证地区分布
[2026-03-24]
2024年农药、医药等化工领域知识产权公益培训会,欢迎报名参会!
[2024-06-19]
农药从植物根际“水”到叶部吐“水”的转运机制
[2024-06-18]
黑龙江省现有唯一敌草隆原药产品登记证拟转让到山东省
[2024-06-18]
关于农药登记的共性(热点)问题!
[2024-06-18]
2024年获得ISO通用名的8个新有效成分
[2024-06-18]