环磺酮原药、丁苯吗啉原药等136个农药产品获准登记
| 来源:农化专利网 |
|
发布时间:2021-11-16 08:19 |
|
简述
农药登记信息2021年第30期 根据《农药管理条例》《农药登记管理办法》等有关规定,经技术审查、全国农药登记评审委员会评审,批准利尔化学股份有限公司等84家企业的136个农药产品登记(非新农药),贵州道元生物技术有限公司等34家企业的41个农药产品登记变更,颁发(变更)《农药登记证》,经核准的产品标签内容一同发布,不再核发纸质标签。
农药登记信息
2021年第30期
根据《农药管理条例》《农药登记管理办法》等有关规定,经技术审查、全国农药登记评审委员会评审,批准利尔化学股份有限公司等84家企业的136个农药产品登记(非新农药),贵州道元生物技术有限公司等34家企业的41个农药产品登记变更,颁发(变更)《农药登记证》,经核准的产品标签内容一同发布,不再核发纸质标签。
附件:
1.农药产品登记信息(非新农药)
2.农药产品登记变更信息
3.经核准的产品标签内容
农业农村部农药管理司
2021年11月11日
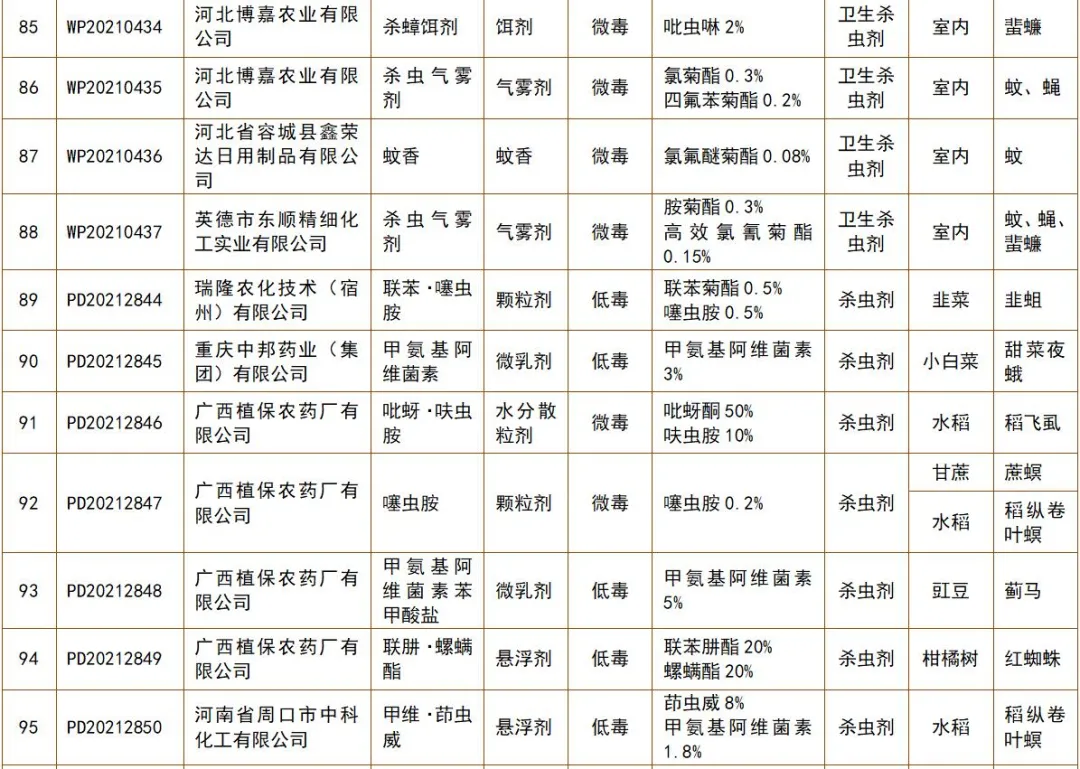
附件1 农药产品登记信息(非新农药)










来源:农业农村部种植业管理司