“Thermosensory TRPV Heterotetramers Drive Seasonal Polyphenism: Molecular Basis of CcIav/CcNan-PKCα-AKH/AKHR Signaling in Pear Psyllid Morph Transition”文章发表在《Advanced Science》(IF=15.6)。论文主要研究以梨木虱(Cacopsylla chinensis)为对象,揭示TRPV异四聚体介导的暖温感知信号通路在其冬夏形态转换中的作用,为害虫防治提供新靶点。
研究背景
季节多态性是生物适应环境的关键策略,温度是核心调控信号。梨木虱是梨火疫病传播媒介,冬型(耐寒、生殖滞育)与夏型(繁殖活跃)形态差异显著。已知TRPM通道介导其夏→冬低温感知,但暖温触发冬→夏转换的分子机制不明,TRPV通道(保守温度传感器)在昆虫季节多态性中作用也未阐明,这是研究需解决的核心问题。
研究方法
研究采用RNAi、钙成像、Co-IP等技术验证功能,通过qRT-PCR、Native-PAGE等分析分子特征,结合表型观察确保结果可靠。
核心研究发现
25℃是冬→夏转换关键阈值
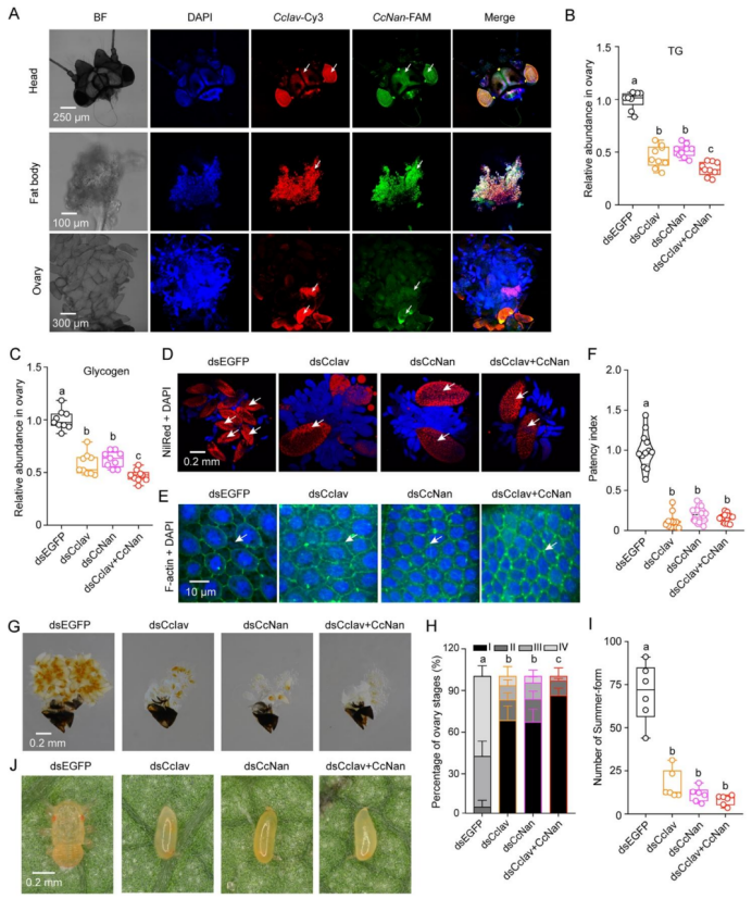
25℃可终止冬型梨木虱生殖滞育,8天内Ⅱ-Ⅳ期卵巢比例升高,触发产卵及子代向夏型若虫转换;10℃下卵巢发育停滞,维持冬型。同时,25℃还诱导能量代谢重编程(甘油三酯、糖原积累)、卵泡上皮重构及卵黄原蛋白与受体表达上调,为生殖激活奠基。

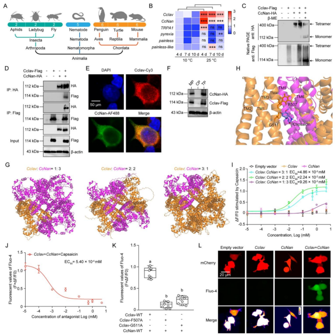
CcIav/CcNan异四聚体是25℃传感器
梨木虱仅含2个TRPV亚基(CcIav、CcNan),25℃下二者表达显著上调,跨膜结构域与其他昆虫同源蛋白一致性超80%。通过多种实验证实,二者形成稳定异四聚体(2:2比例最稳定)且定位于细胞膜。25℃可激活该通道,辣椒素能剂量依赖性激活,SB-366791可逆转活性,突变关键结合位点会使其丧失辣椒素敏感性。

核心信号轴调控形态转换
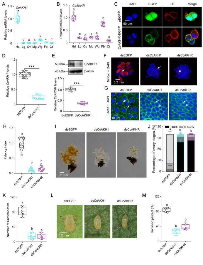
25℃经CcIav/CcNan介导钙内流,激活CcPKCα(仅该亚型25℃下表达上调),其磷酸化水平升高,敲降相关基因会抑制能量代谢、卵巢发育及形态转换。CcPKCα还能磷酸化激活CcAKHR,触发CcAKH1信号,该信号调控脂肪体能量动员和卵泡上皮通透性,协调能量供应与卵巢成熟,敲降相关基因会完全阻断转换。且CcAKHR的Thr251和Ser336位点磷酸化是激活关键。

机制跨物种保守
在柑橘木虱、异色瓢虫、橘小实蝇中,25℃均诱导Iav/Nan表达上调,三者形成2:2异四聚体,对辣椒素呈剂量依赖性响应,辣椒素结合位点高度保守,证实该机制在不同目昆虫中保守。

机制模型
10℃时,CcIav/CcNan未激活,CcPKCα磷酸化受阻,AKH/AKHR信号沉默,维持冬型;25℃时,CcIav/CcNan组装激活,经钙内流激活CcPKCα,进而激活CcAKHR,驱动能量动员与卵巢成熟,完成冬→夏转换。

研究意义
该研究首次阐明TRPV异四聚体在昆虫季节多态性中的暖温感知功能,建立信号级联模型。基于TRPV异四聚体与哺乳动物的序列差异,可开发精准杀虫剂,干扰害虫季节形态转换,降低对非靶标生物风险。未来将探究表观调控对冬→夏转换的影响,以及肠道微生物-温度-神经内分泌互作网络的作用。