近日,Plant Biotechnology Journal杂志在线发表了由宁波大学陈剑平/燕飞课题组联合湖南大学于峰团队完成的题为“A plant viral effector subverts FER-RALF1 module-mediated intracellular immunity“论文。该研究揭示了茄科植物中,NbRALF1和NbFER在胞内互作,激活MAPK级联反应及调控抗病激素代谢,负向调控RNA病毒感染。同时,病毒为成功侵染,其编码的6K2蛋白利用植物泛素化途径降解NbRALF1,从而抑制NbRALF1-NbFER介导的免疫反应。这一成果不仅揭示了小肽及其受体激酶调控宿主免疫的新机制,还为深入理解病毒与寄主间相互作用的分子机制提供了新的视角。

小肽在植物和环境互作中发挥重要作用,其中快速碱基化因子(rapid alkalinization factors, RALFs)是植物分泌的一类大小约为5 kDa的小肽,在植物适应不断变化的环境过程中发挥关键作用(Murphy et al., 2012)。RALF 属于富含半胱氨酸的植物肽类激素家族,在多种生理和发育过程中发挥重要作用,其功能范围广泛,从植物生殖和发育到免疫应答的调节等(Abarca et al., 2021; Haruta et al., 2014; Stegmann et al., 2017; Cheung, 2024)。受体样激酶FERONIA(FER)是长春花属植物RLK1(CrRLK1L)家族的典型成员,其功能是在RALF作用下调节免疫受体激酶复合体的形成(Stegmann et al., 2017; Xiao et al., 2019; Li et al., 2016)。通常,FER的胞外域识别成熟的RALFs以对抗细菌和真菌感染(Cheung, 2024; Kwon et al., 2024; Guo et al., 2018;Chen et al., 2024;He et al., 2023)。RALF肽家族最初因能使烟草(N. tabacum)的胞外介质快速碱化并激活MAPK通路而被发现,但我们对其在植物免疫中的作用和机制仍了解有限。相应地,真菌和细菌基因组中也鉴定出了潜在的RALF肽,可模拟植物RALFs,激活寄主植物FER激酶,抑制寄主基础免疫,从而增强病原的致病力(Masachis et al., 2016; Thynne et al., 2017; Zhang et al., 2020;Wang et al., 2024)。然而,FER-RALF信号级联在植物病毒感染中是否发挥作用尚缺乏理解。
近日,宁波大学陈剑平院士、燕飞研究员课题组联合湖南大学于峰教授团队以芜菁花叶病毒(TuMV,potyvirus最大类群的代表病毒)及本氏烟(Nicotiana benthamiana,Nb)为模型,合作揭示了茄科植物中FER-RALF信号通路调控宿主免疫及与RNA病毒互作的新机制。全文主要研究结果如下:
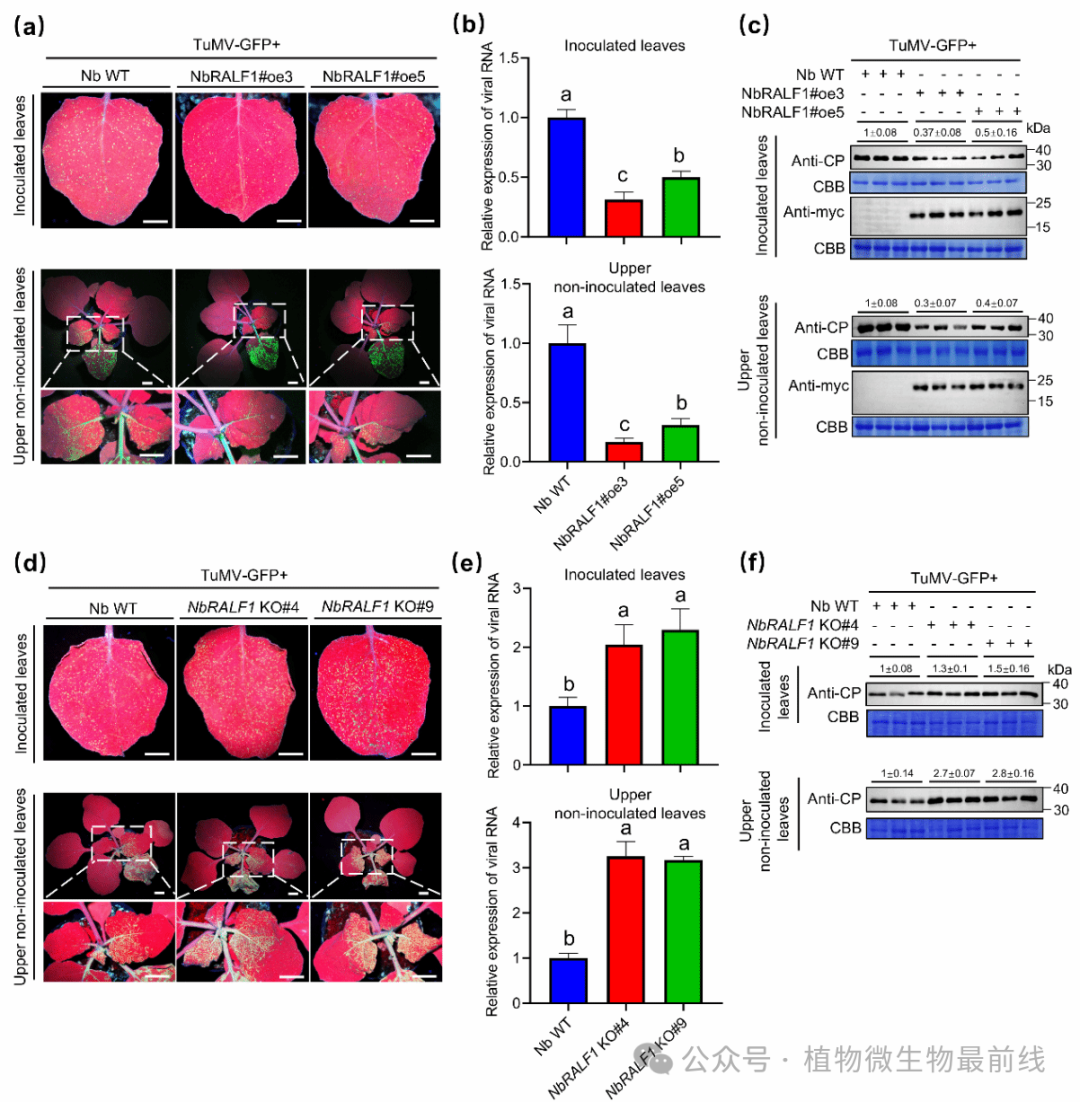
1. NbRALF1抑制多种RNA病毒对本氏烟的侵染
选取研究较为透彻的拟南芥RALF1和RALF23在本氏烟的同源基因,NbRALF1过表达能够显著抑制TuMV的局部侵染,而NbRALF23不影响TuMV侵染(图一)。NbRALF1转录本受TuMV侵染显著上调表达。敲除NbRALF1基因,抑制TuMV对本氏烟的侵染。对另外两种植物RNA病毒:辣椒轻斑驳病毒(pepper mild mottle virus, PMMoV)和马铃薯X病毒(potato virus X, PVX),均表现负调控侵染的作用。转录组数据分析表明,NbRALF1诱导MAPK(mitogen-activated protein kinases)信号途径,植物与病原物互作途径和植物激素信号传导途径等相关基因的表达。以上结果表明,NbRALF1诱导宿主基础免疫相关途径基因的表达,抵御多种RNA病毒的侵染。

图一 NbRALF1负调控TuMV的侵染
2. NbRALF1抑制TuMV侵染依赖完整的蛋白,而不是其成熟的状态。
已知拟南芥中RALF前体的RRXL基序可被S1P蛋白酶切割形成成熟的RALF,YIXY基序与细胞膜上受体激酶FER胞外域结合激活免疫。氨基酸序列分析结果表明,NbRALF1具有RRIL、YISY和C端4个保守的半胱氨酸基序(图二)。突变RRIL和YISY基序不影响NbRALF1抑制TuMV侵染的能力,而突变C端4个保守的半胱氨酸基序则导致NbRALF1抑制TuMV侵染的能力丧失,暗示NbRALF1抗病毒侵染不依赖于成熟的RALF。进一步通过体外合成成熟的RLAF肽喷施处理本氏烟,发现其不能激活免疫,也不能抑制病毒侵染。这些结果表明NbRALF1介导免疫和抗病毒功能不依赖于成熟的RALF。

图二 NbRALF1及其突变体对TuMV侵染本氏烟的影响
3. NbRALF1抑制TuMV侵染依赖其受体NbFER
RALF激活免疫是通过成熟的RALF与受体激酶的胞外域结合,受体激酶磷酸化下游靶标诱导的。拟南芥中RALF1的受体是FER,为了验证本氏烟受体激酶是否参与病毒侵染过程,这项研究克隆了NbFER基因,发现NbRALF1抑制TuMV侵染的能力依赖于NbFER及其磷酸化功能。在共表达NbRALF1和NbFER时,发现本氏烟叶片发生坏死表型,且诱导坏死的能力也依赖于NbFER的磷酸化功能,而不依赖于NbRALF1的RRIL和YISY基序。为解析这些现象产生的原因,经检测发现,共表达NbRALF1和NbFER能够显著诱导MAPK3/6磷酸化水平和免疫途径相关基因上调表达(图三)。这些结果表明,NbRALF1-NbFER模块能够激活免疫,抑制TuMV侵染。

图三 NbRALF1-NbFER级联诱导免疫抑制病毒侵染
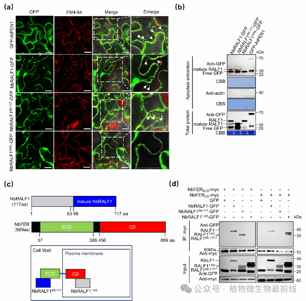
4. NbRALF1-NbFER模块通过胞内反应介导免疫
前期结果表明,成熟的RALF肽不能激活免疫,证明本氏烟中NbRALF1-NbFER模块诱导的免疫可能不依赖于成熟的RALF肽与NbFER的胞外域结合。但是,NbRALF1是否能够进入胞外空间仍需要证明。这项研究利用质壁分离结合亚细胞观察发现,全长NbRALF1能够形成成熟的RALF1肽并进入质外体空间,构建的成熟的RALF1也能够进入质外体,并且TuMV侵染不影响NbRALF1的质外体定位,这表明本氏烟中成熟的NbRALF1与NbFER不能够诱导免疫。为了解析NbRALF1与NbFER诱导免疫的机制,本研究鉴定了NbRALF1与NbFER互作的关键域,发现NbRALF1的N端能够与NbFER的胞内激酶结构域互作,这可能是诱导胞内免疫的关键(图四)。这些结果表明,尽管成熟的NbRALF1能够进入细胞外空间,和NbFER胞外互作,但不能诱导免疫,相反,NbRALF1与NbFER诱导免疫可能是通过胞内互作反应激活。

图四 NbRALF1与NbFER胞内识别
5. 6K2靶向降解NbRALF1抑制免疫
为了解析TuMV如何突破NbRALF1-NbFER模块介导的免疫,筛选与NbRALF1互作的病毒蛋白,发现 TuMV编码的6K2和VPg都能够与NbRALF1相互作用,并且6K2能够利用泛素化途径诱导NbRALF1降解,而VPg对NbRALF1蛋白稳定性无影响。6K2还能够显著减轻NbRALF1和NbFE诱导的细胞坏死(图五)。这些结果表明,TuMV编码6K2蛋白利用植物泛素化途径降解NbRALF1,抑制NbRALF1-NbFER模块介导的免疫和坏死,促进自身侵染。

图五 TuMV 6K2靶向降解NbRALF1

图六 植物基础免疫与RNA病毒之间的博弈的工作模型
本研究聚焦于小肽NbRALF1及受体激酶NbFER在植物免疫中的作用机制(图六)。一方面,在病毒侵染时,NbRALF1与NbFER在胞内互作,激活免疫反应以抵御病毒侵染,揭示了膜上受体激酶诱导免疫抑制病毒的新途径;另一方面,TuMV通过编码6K2蛋白,借助植物泛素化途径降解NbRALF1,破坏NbRALF1-NbFER模块触发的免疫,为植物病毒抑制膜上受体蛋白诱导免疫提供了新见解。这一发现阐明了植物基础免疫与RNA病毒之间的相互博弈关系,为未来抗病毒策略的开发奠定了理论基础。
宁波大学植物病毒学研究所陈剑平院士、燕飞研究员和吴官维副研究员为论文通讯作者,宁波大学和福建农林大学联合培养博士研究生芮鹏环为论文第一作者。湖南大学于峰教授参与该研究。上海交通大学陈焕教授、东北农业大学程晓非教授和中国农业科学院李方方研究员对该工作提供了宝贵建议。中国科学院华南植物园陈琛研究员为该研究提供了实验材料支持。该研究得到了浙江省自然科学基金和国家自然科学基金等项目的支持。
论文链接:http://doi.org/10.1111/pbi.70099
References:
Murphy, E., Smith, S. and De Smet, I. (2012) Small signaling peptides in Arabidopsis development: how cells communicate over a short distance. Plant Cell. 24, 3198-3217.
Abarca, A., Franck, C.M. and Zipfel, C. (2021) Family-wide evaluation of RAPID ALKALINIZATION FACTOR peptides. Plant Physiol. 187, 996-1010.
Haruta, M., Sabat, G., Stecker, K., Minkoff, B.B. and Sussman, M.R. (2014) A peptide hormone and its receptor protein kinase regulate plant cell expansion. Science. 343, 408-411.
Stegmann, M., Monaghan, J., Smakowska-Luzan, E., Rovenich, H., Lehner, A., Holton, N., Belkhadir, Y., et al. (2017) The receptor kinase FER is a RALF-regulated scaffold controlling plant immune signaling. Science. 355, 287-289.
Cheung, A.Y. (2024) FERONIA: a receptor kinase at the core of a global signaling network. Annu. Rev. Plant Biol. 75, 345-375.
Xiao, Y., Stegmann, M., Han, Z., DeFalco, T.A., Parys, K., Xu, L., Belkhadir, Y., et al. (2019) Mechanisms of RALF peptide perception by a heterotypic receptor complex. Nature. 572, 270-274.
Li, C., Wu, H.M. and Cheung, A.Y. (2016) FERONIA and her pals: functions and mechanisms. Plant Physiol. 171, 2379-2392.
Kwon, O.K., Moon, H., Jeong, A.R., Yeom, G. and Park, C.J. (2024) Rice small secreted peptide, OsRALF26, recognized by FERONIA-like receptor 1 induces immunity in rice and Arabidopsis. Plant J. 118, 1528-1549.
Guo, H., Nolan, T.M., Song, G., Liu, S., Xie, Z., Chen, J., Schnable, P.S., et al. (2018) FERONIA receptor kinase contributes to plant immunity by suppressing jasmonic acid signaling in Arabidopsis thaliana. Curr. Biol. 28, 3316-3324.e3316.
Chen, J., Xu, F., Qiang, X., Liu, H., Wang, L., Jiang, L., Li, C., et al. (2024) Regulated cleavage and translocation of FERONIA control immunity in Arabidopsis roots. Nat. Plants. 10, 1761-1774.
He, Y.H., Chen, S.Y., Chen, X.Y., Xu, Y.P., Liang, Y. and Cai, X.Z. (2023) RALF22 promotes plant immunity and amplifies the Pep3 immune signal. J. Integr. Plant Biol. 65, 2519-2534.
Masachis, S., Segorbe, D., Turrà, D., Leon-Ruiz, M., Fürst, U., El Ghalid, M., Leonard, G., et al. (2016) A fungal pathogen secretes plant alkalinizing peptides to increase infection. Nat. Microbiol. 1, 16043.
Thynne, E., Saur, I.M.L., Simbaqueba, J., Ogilvie, H.A., Gonzalez-Cendales, Y., Mead, O., Taranto, A., et al. (2017) Fungal phytopathogens encode functional homologues of plant rapid alkalinization factor (RALF) peptides. Mol. Plant Pathol. 18, 811-824.
Zhang, X., Yang, Z., Wu, D. and Yu, F. (2020) RALF-FERONIA signaling: linking plant immune response with cell growth. Plant Commun. 1, 100084.
Wang, Y., Liu, X., Yuan, B., Chen, X., Zhao, H., Ali, Q., Zheng, M., et al. (2024) Fusarium graminearum rapid alkalinization factor peptide negatively regulates plant immunity and cell growth via the FERONIA receptor kinase. Plant Biotechnol. J. 22, 1800-1811.