提示
×
取消
确定
欢迎来到农化专利网!
请登录
免费注册
帮助中心
购物车
0513-83511907
首页
农化专利
无形资产
专利报告
商标
著作权
商业资料
有形资产
农药技术
厂房车间
机械设备
代理服务
商标服务
专利服务
需求代理
行业需求
资讯专区
新闻资讯
专利信息
科技进展
专利专论
培训资料
通知公告
专利课堂
专家团队
关于我们
当前位置:
首页
>
新闻资讯
国知局:2024年中国知识产权保护状况发布
来源:国家知识产权局网站
发布时间:2025-05-06 10:35
分享到:
QQ空间
微信
QQ好友
新浪微博
人人网
简述
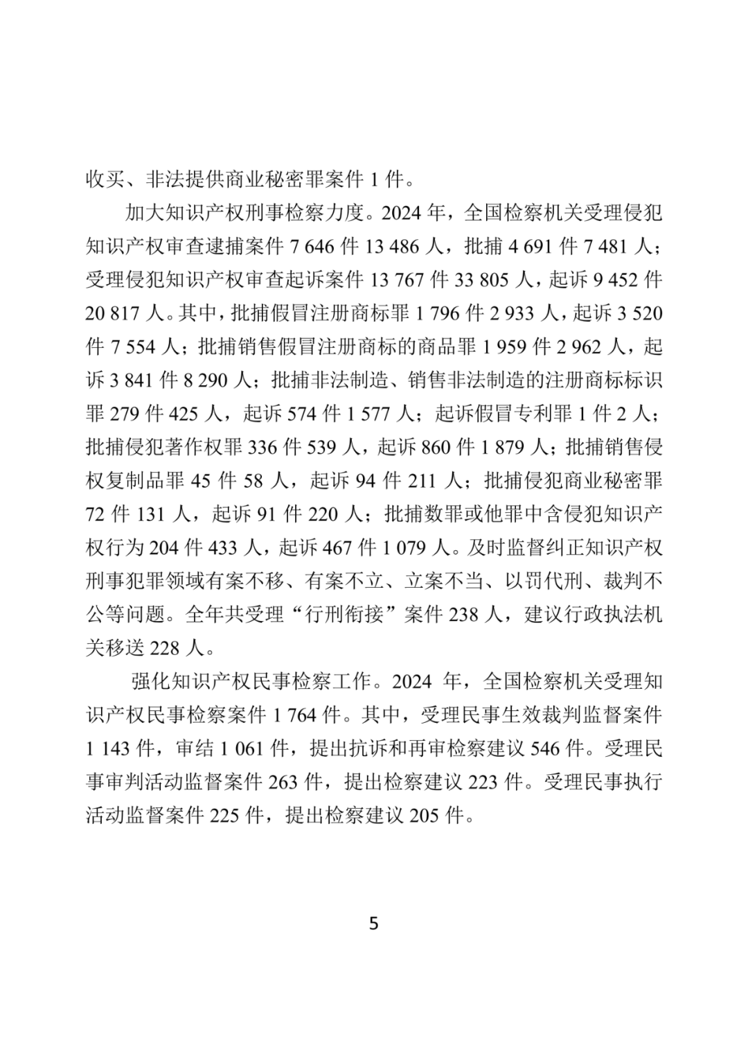
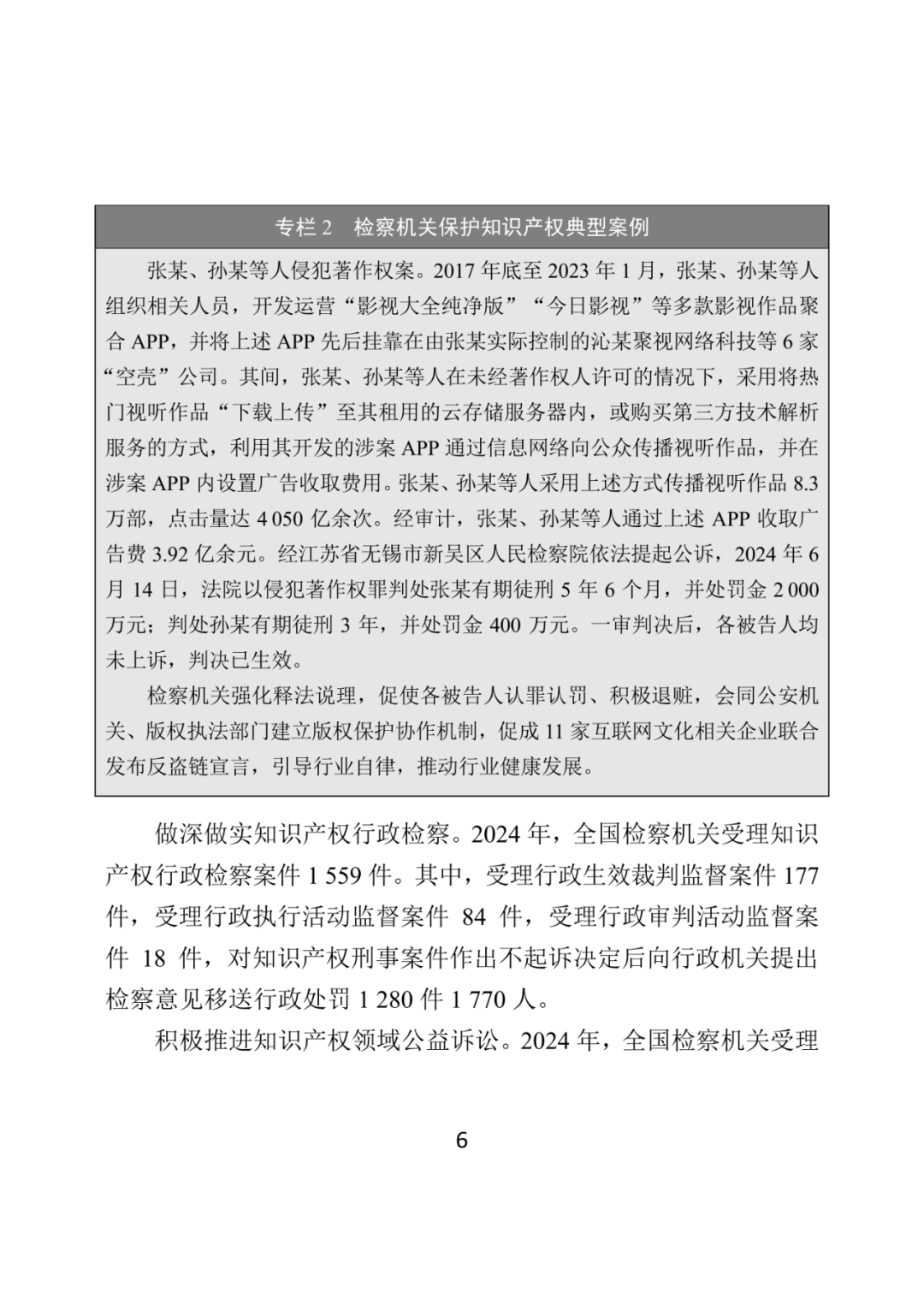
近日,国家知识产权局发布了2024年中国知识产权保护状况。全文如下:
近日,国家知识产权局发布了2024年中国知识产权保护状况。全文如下:
相关阅读
氟虫脲:一款曾寄予厚望却面临严格审视的昆虫生长调节剂
[2026-03-11]
本科毕业于华中农业大学,博士毕业于中国农业大学,广西大学副教授以第一作者身份发表Nature Communications
[2026-03-11]
内蒙古新增一家农药生产企业,总数达到30家
[2026-03-11]
2026年2月份有6种新农药登记获批
[2026-03-11]
首届智慧农业创新大赛获奖作品集公布 ,涉及对靶施药除草等
[2026-03-11]
吡唑类除草剂苯唑草酮在我国产品登记情况
[2025-05-06]
宁波大学陈剑平院士团队揭示植物—病原互作新进展!
[2025-05-06]
中国农药“玉米用药”实力企业榜单揭晓
[2025-05-06]
广西大学农学院首次系统性解析了柑橘应对黄龙病的核心分子机制
[2025-05-06]
2025年第5批336个拟批准登记农药产品公示
[2025-05-06]