提示
×
取消
确定
欢迎来到农化专利网!
请登录
免费注册
帮助中心
购物车
0513-83511907
首页
农化专利
无形资产
专利报告
商标
著作权
商业资料
有形资产
农药技术
厂房车间
机械设备
代理服务
商标服务
专利服务
需求代理
行业需求
资讯专区
新闻资讯
专利信息
科技进展
专利专论
培训资料
通知公告
专利课堂
专家团队
关于我们
当前位置:
首页
>
新闻资讯
苯唑草酮等120个农药产品将获登记
来源:农化专利网
发布时间:2023-10-31 08:13
分享到:
QQ空间
微信
QQ好友
新浪微博
人人网
简述
2023年10月27日,农业农村部农药检定所公示了2023年第11批拟批准登记农药产品名单。根据《行政许可法》《农药管理条例》有关规定,农业农村部农药检定所将第十届全国农药登记评审委员会第3次执行委员会议审议通过的申请登记的120个农药产品、202个登记变更农药产品相关信息予以公示。
2023年10月27日,农业农村部农药检定所公示了2023年第11批拟批准登记农药产品名单。
根据《行政许可法》《农药管理条例》有关规定,农业农村部农药检定所将第十届全国农药登记评审委员会第3次执行委员会议审议通过的申请登记的120个农药产品、202个登记变更农药产品相关信息予以公示。公示时间:2023年10月26日至2023年11月1日。
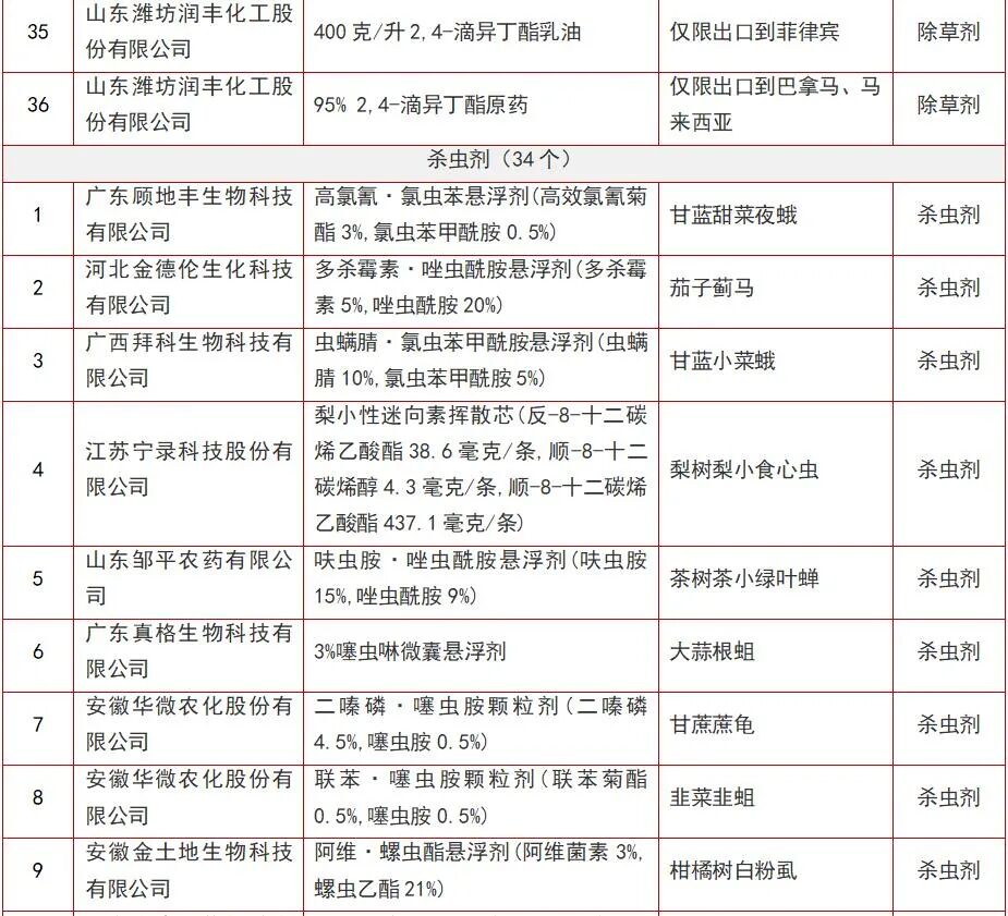
拟批准登记的120个农药产品包括:36个除草剂,34个杀虫剂,4个卫生杀虫剂,3个杀虫杀菌剂,3个杀螨剂,2个杀线虫剂,23个杀菌剂,15个植物生长调节剂(如表1)。
拟批准登记的原药和母药产品有11个,分别为:山东恒东生物科技有限公司精草铵膦铵盐原药(精草铵膦90%)、江西众和生物科技有限公司97%环磺酮原药,河北兰升生物科技有限公司98%苯唑草酮原药、90% 28-高芸苔素内酯原药,响水中山生物科技有限公司97%唑啉草酯原药,江苏维尤纳特精细化工有限公司96%氯酞酸甲酯原药,山东潍坊润丰化工股份有限公司95% 2,4-滴异丁酯原药,江苏优嘉植物保护有限公司14%氯氟醚菊酯母药,利尔化学股份有限公司97%丙硫菌唑原药,郑州先利达化工有限公司85%氨基寡糖素母药,陕西美邦药业集团股份有限公司92%三十烷醇原药。
表1 120个拟批准登记农药产品名单
文章来源
:农药资讯网
相关阅读
事关氟唑菌酰胺专利!巴斯夫发出维权声明
[2026-02-13]
甘肃联凯获批噁唑酰草胺原药生产许可证,系省内首家国内第11家
[2026-02-13]
浙江大学农学院李大勇团队揭示E3泛素连接酶SlATL2负调控番茄免疫反应的分子机制
[2026-02-13]
知识产权服务标准、技术转移转化服务标准来了!工信部 国知局等五部印发《科技服务业标准体系建设指南(2025版)》
[2026-02-13]
2025年中国共批准307个仅限出口农药登记,茚嗪氟草胺、苯嘧草唑等10种成分获首批EX
[2026-02-13]
广谱性植物生长调节剂三十烷醇在国内登记情况,其中原药登记共2个
[2023-10-31]
华南农大鉴定水稻抗细菌性条斑病新基因
[2023-10-30]
有着广阔应用价值的环保生防真菌——木霉菌,国内共24个产品登记
[2023-10-30]
三氟吡啶胺等9个新农药产品获准登记
[2023-10-30]
植保所揭示过氧化物酶体受体介导水稻抗稻瘟病的新机制
[2023-10-27]