提示
×
取消
确定
当前位置:首页 > 专利信息
92个农药产品将获登记,涉及草铵膦、呋虫胺、吡唑醚菌酯、唑啉草酯等
来源:农化专利网   发布时间:2020-12-07 16:28
简述
2020年11月27日,农业农村部农药检定所公示了2020年第11批拟批准登记农药产品名单。根据《行政许可法》《农药管理条例》有关规定,农业农村部农药检定所将审议通过的申请登记的92个农药产品、47个登记变更农药产品相关信息予以公示。
2020年11月27日,农业农村部农药检定所公示了2020年第11批拟批准登记农药产品名单。


根据《行政许可法》《农药管理条例》有关规定,农业农村部农药检定所将审议通过的申请登记的92个农药产品、47个登记变更农药产品相关信息予以公示。公示时间为:2020年11月27日至2020年12月3日。


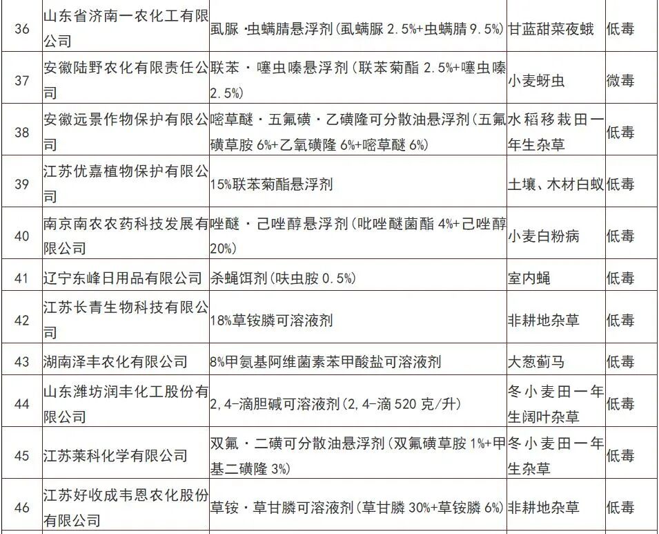
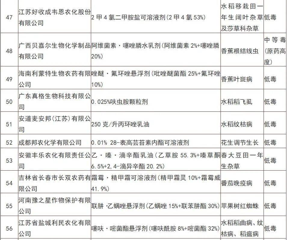
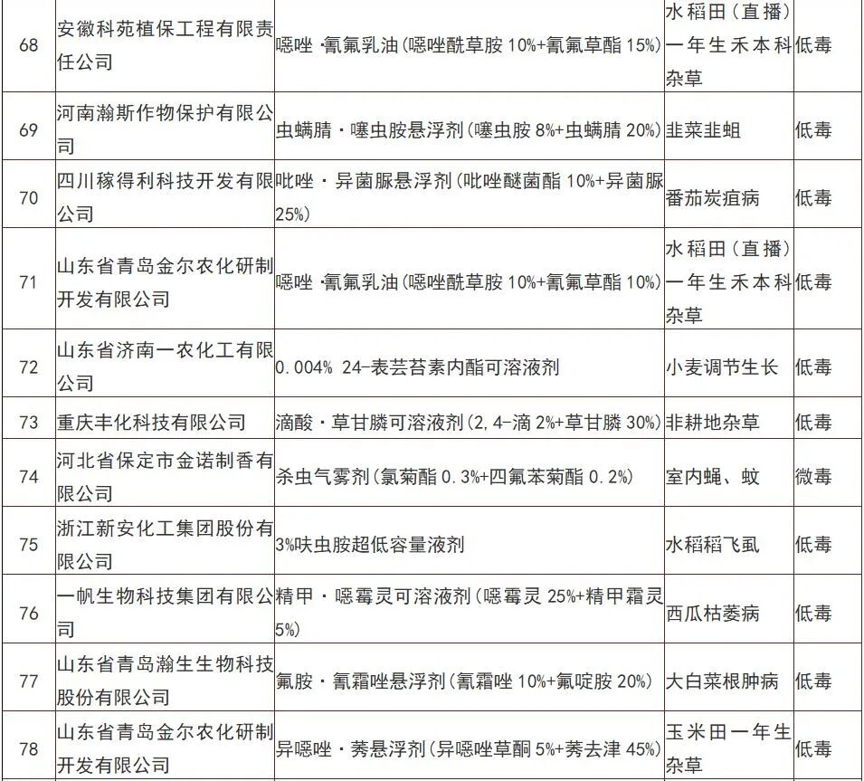
在92个拟批准登记农药产品(表1)中,无原药产品。制剂产品涉及的有效成分主要包括:草铵膦、呋虫胺、稻瘟酰胺、唑啉草酯、氨基寡糖素、氟唑环菌胺、吡唑醚菌酯、28-表高芸苔素内酯、氰霜唑、吡唑醚菌酯、赤霉酸、硝磺草酮、2甲4氯、五氟磺草胺、三环唑、丁香菌酯、2,4-滴胆碱等;涉及的剂型主要包括:悬浮剂、种子处理悬浮剂、可溶液剂、可分散油悬浮、颗粒剂、水分散粒剂等。 


表1  2020年第11批拟批准登记农药产品名单


来源:农药资讯网