提示
×
取消
确定
当前位置:首页 > 新闻资讯
唑啉草酯、氟噻唑吡乙酮等177个农药产品将获登记
来源:农药资讯网   发布时间:2021-06-02 10:48
简述
2021年5月28日,农业农村部农药检定所公示了2021年第5批拟批准登记农药产品名单.....
    2021年5月28日,农业农村部农药检定所公示了2021年第5批拟批准登记农药产品名单.....


    根据《行政许可法》《农药管理条例》有关规定,农业农村部农药检定所将审议通过的申请登记的177个农药产品、52个登记变更农药产品相关信息予以公示。公示时间:2021年5月28日至2021年6月4日。

    在拟批准登记的177个农药产品中,包括75个除草剂、57个杀虫剂、34个杀菌剂、1个杀虫杀菌剂、10个植物生长调节剂。登记的原药有8个(涉及丙炔氟草胺、苄草丹、丁醚脲、调环酸钙、抗倒酯等5个有效成分),母药2个(涉及唑草酮、氨基寡糖素等2个有效成分),其他皆为制剂产品,无新农药登记。

    在拟批准登记的75个除草剂中,涉及麦草畏、草甘膦、草铵膦、2,4-滴、二甲戊灵、扑草净、乙氧氟草醚、噁唑酰草胺、乙氧氟草醚、硝磺草酮、氟唑磺隆、甲基二磺隆、二氯喹啉酸、烟嘧磺隆、五氟磺草胺、丙炔氟草胺、异噁唑草酮、氰氟草酯、唑啉草酯、精吡氟禾草灵、苄草丹等有效成分。


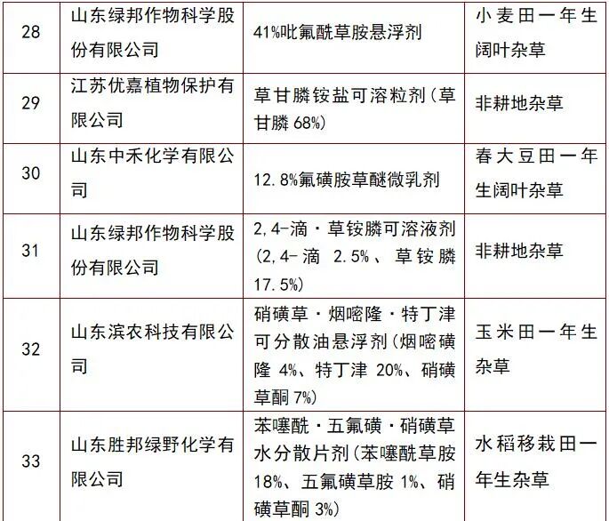
表1  拟批准登记的75个除草剂产品名单

图片图片图片图片图片图片图片图片图片图片图片图片


    在拟批准登记的57个杀虫剂中,涉及氯虫苯甲酰胺、溴氰虫酰胺、啶虫脒、噻虫嗪、噻虫胺、螺虫乙酯、氟啶虫酰胺、虱螨脲、唑虫酰胺、乙螨唑、吡蚜酮、吡丙醚、茚虫威、虫螨腈、多杀霉素、丁醚脲、甲氨基阿维菌素等有效成分。


表2  拟批准登记的57个杀虫剂产品名单

图片图片图片图片图片图片图片图片图片


    在拟登记的34个杀菌剂产品中,涉及氟噻唑吡乙酮、吡唑醚菌酯、啶酰菌胺、噁唑菌酮、啶氧菌酯、咪鲜胺、戊唑醇、氟啶胺、乙嘧酚、氨基寡糖素、枯草芽孢杆菌、春雷霉素、氟吡菌胺、甲霜灵、精甲霜灵、苯醚甲环唑、解淀粉芽孢杆菌等有效成分。


表3  拟批准登记的34个杀菌剂产品名单

图片图片图片

图片

图片


表4  拟批准登记的1个杀虫杀菌产品名单

图片


表5  拟批准登记的10个植调剂产品名单

图片图片