提示
×
取消
确定
当前位置:首页 > 专利专论
个人与单位间专利权属纠纷破题思路探析
来源:农化专利网   发布时间:2022-11-24 08:54
简述
一、专利权属纠纷的基本概念专利权作为一种无形财产,若当事人认为本应归属于自己的某项专利或专利申请被登记至他人名下或被他人申请,便有可能发生专利权属纠纷。专利权属纠纷大致围绕三个问题展开:首先,“谁有权提出专利申请”,即所谓“申请专利的权利”。

一、专利权属纠纷的基本概念


专利权作为一种无形财产,若当事人认为本应归属于自己的某项专利或专利申请被登记至他人名下或被他人申请,便有可能发生专利权属纠纷。专利权属纠纷大致围绕三个问题展开:首先,“谁有权提出专利申请”,即所谓“申请专利的权利”;其次,在专利申请提出后,授权前,对申请中的专利的权利,即所谓“专利申请权”的行使;最后,在专利申请获得授权后,该专利权的归属。


在专利权属纠纷中,当事人事实上所主张的乃是自己的财产权被他人侵占,因此本质上专利权属纠纷属于民事侵权纠纷。但应当与《专利法》第11条所规定的“专利侵权”区别开来:就前者而言,被侵犯的是权利人对其发明创造或专利的“支配权”,而后者则是“专利权”的具体权能,二者在被侵害的客体上有所不同。在专利权属纠纷诉讼中,依据诉的类型划分,因纠纷中的当事人请求法院确认其对某项发明或专利拥有所有权, 即一种法律关系的存在,故专利权属纠纷诉讼在形式上表现为“确认之诉”。


专利权属纠纷问题相对简单,抓住关键便能确定论述和举证的方向。但是在近来部分裁判实践过程中,当事人没有抓住关键问题进行充分举证,法院亦未扣住纠纷的核心分析双方提供的事实,导致诉讼审理过程的关注焦点有所偏离。这是因为,专利权属纠纷往往隐藏在各种错综复杂的法律关系之下,使当事人及其诉讼代理人、甚至是审理法官难以揭开这些迷惑信息的“面纱”。


因此,仍有必要对专利权属纠纷问题的分析思路进行系统的梳理与概括。在发明创造的过程中,往往有多种角色参与,而他们均有可能因专利权属问题产生冲突。本文主要就其中个人与单位间的专利权属纠纷问题进行讨论,将结合几个典型案例,分析法院在裁判过程中所暴露出的问题,同时总结在解决这一类专利权属纠纷时需要把握的要点。


二、我国法律法规中涉及个人与单位间专利权属的规定


依据所有权取得的方式,当事人可能通过原始取得或继受取得两种途径取得对某项发明或专利的所有权。若当事人主张继受取得,应当提供合法有效的取得来源;若主张原始取得, 则应当举出自己自然取得发明专利所有权的依据。针对个人与单位原始取得发明专利权属的方式,我国法律法规规定了“职务发明”与“非职务发明”两个专门术语来确定发明创造在二者间的原始归属。若个人与单位之间无特别约定,则职务发明归属于单位,非职务发明归属于个人,具体的法律条文如下:

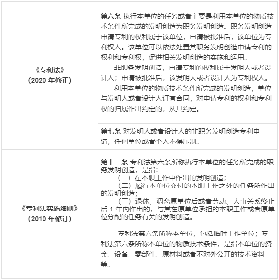
图片其中,《专利法》第6条第一款、第二款分别规定了“职务发明”与“非职务发明”的认定标准及其权属,第三款规定了发明人与单位合意的优先地位。第7条为宣示性条款,在实践中并不具有太大的可执行性。《专利法实施细则》第12条使职务发明的认定标准进一步可操作化。

应当指出,我国专利法关于职务发明规定的用语具有浓厚的计划经济特征,尤其“单位”的称呼并非标准的法言法语,而是一种约定俗成的表述方式。依据《专利法》与《专利法实施细则》,我国专利法体系中区分职务发明与非职务发明的具体标准为:

(1)主要利用本单位的物质条件完成的;

(2)在本职工作中作出的;

(3)在履行本单位交付的本职工作之外的其他任务中作出的;

(4)离开原单位后一年内作出的、与原单位本职工作或交办任务相关的发明为职务发明。

只要满足其中之一便可能构成职务发明。在确定一项发明为职务发明还是非职务发明之后,其专利权属便自然确定。除《专利法》与《专利法实施细则》之外,《民法典》合同编第二分编第二十章技术合同部分、《促进科技成果转化法》(2015年修正)等法律亦就“职务技术成果”之权属进行了相关的规定或暗示。因此,依据法律法规规定,在解决单位与个人之间的专利权属纠纷问题时,若当事人主张其原始取得某项发明或专利,最终的落脚点都是判断该发明创造是否符合职务发明的构成要件,争议双方当事人的攻防应围绕此展开。主张发明专利所有权、向现有的专利权属关系发起进攻的一方,因所主张内容系积极事实,依据《民事诉讼法解释》(2022年修正)第91条,应当承担相应的证明责任。

如个人应当举证证明发明创造的完成没有利用单位的物质技术条件,或是并非完成单位的本职工作或交办任务。对于离职后作出的发明,证明其为离职一年以上作出的发明,或发明与原单位交办任务无关。若单位主张权属则反之。而防守方只需就对方提出的证据进行针对性的反驳即可,若想进一步巩固自己的权利基础,也可提供证据证明专利归属,但这并不是必要的,在诉讼中该方也不需要承担举证责任。对于法院来说,在目前民事诉讼体制改革大力贯彻“当事人主义”的诉讼理念的背景下,法院应当紧紧扣住“发明是否利用了单位的物质技术条件”“是否是完成单位的任务”“离职后发明作出的时间”“离职后的发明是否与原单位工作相关”等关键问题,立足于双方提供的事实证据,分析当事人的证据能否支持其诉讼请求,最终决定是否对发明创造的专利权属进行变更。

三、总结与归纳


1. 单位与个人专利权属纠纷的解决思路


首先,明确对有关发明专利的所有权是原始取得还是继受取得,若为继受取得,应当分析是否有合法、有效来源,如受让合同等;若为原始取得,则应当分析当然取得发明所有权的依据。根据我国法律规定,在单位与个人之间,确定一项发明创造的权属取决于该发明属于职务发明还是非职务发明,当然,单位与个人亦可以就一项发明创造的权属进行约定。于是,单位与个人之间的发明专利权属纠纷便转化为职务发明与非职务发明的认定问题。接下来,有两条主要的分析思路:

其一,分析发明创造的完成是否主要利用了单位的物质技术条件;

其二,分析发明人是否是在执行单位的任务。其中,执行单位任务过程中完成的发明又进一步分为两种情况:若涉案发明为发明人在单位任职期间作出,则需要讨论是否属于发明人的本职工作,或在本职工作以外单位交办的其他任务;若涉案发明为个人从单位离职后作出,则需要讨论涉案发明具体完成的时间是否在当事人离职一年内,以及发明涉及的技术领域与其本职工作或交办的任务是否相关。

当然,两条思路也可以综合起来考量。对于当事人来说,主张权利的一方应当依据上述思路中提到的关键问题进行充分举证, 相对方则可以通过提供证据对其进行针对性反驳。对于法院来说,应首先推定现有的发明专利权属关系成立,然后紧扣关键问题,分析当事人的举证是否充足,能否使法官就相关事实要件排除合理怀疑。若法院认为主张权属的一方已经完成其举证责任,则诉讼请求成立,法院应变更发明专利权属关系,否则维持原法律关系。

2. 职务发明构成要件中的外观主义与实质主义


在专利法中,外观主义与实质主义的权衡是一个始终令人津津乐道的问题。该问题指的是,当事物表现出的外观与其本质发生冲突时,应当以其外观为准(突出相对人的信赖利益),还是尊重其本质(保护本人的固有利益)。例如,在确定发明的先后顺序时,“先申请原则”即典型的外观主义标准,而“先发明原则”则遵循实质主义精神。在职务发明的认定问题上,外观主义与实质主义的博弈与结合亦有所体现。例如,利用单位的物质技术条件所作出的发明、执行单位本职工作或交办任务过程中所完成的发明属于职务发明,这些规定都具有实质主义色彩。而对于离职后完成发明,将时间范围限制在一年以内,则具有鲜明的外观主义特色;同时要求与原单位本职工作或其他任务相关,又在一定程度上向实质主义回归。外观主义与实质主义的权衡是对公平和效率的考量,这在实践中应当结合具体问题适当把握其程度。

3. 余论


另外值得一提的是,发明人离职后一年内作出的发明是否属于原单位的职务发明取决于该发明是否与其在原单位的本职工作或单位交办的任务领域相关。依照目前我国法律法规的规定,发明人基于现有技术作出的改进发明可以获得专利授权,但是就原单位本职工作或单位交办任务有关领域的技术的改进发明,则唯独从原单位离职尚不满一年的个人发明人不得染指。

化用关于私有财产的谚语便是“风能进,雨能进,离职一年内的个人不能进。”这是一种人为划定的类似于“竞业禁止期”的保护期限,目的在于保障原单位的经济利益,防止恶性竞争。应当说,这一规定对平衡单位与个人利益,明确举证与审理边界,化解权属纠纷起到了相当的积极作用。但正如原江苏高院法官宋健老师所指出的,如今,许多技术研究人员在来到公司时,往往同时携带着丰硕的技术成果,能够给单位带来一定的经济利益。则是否应当严格坚持《专利法实施细则》第12条第一款(三)的规定,将离职一年内作出的凡是涉及本职工作或交办任务领域的发明一概认定为原单位的职务发明,而不考虑新单位提供的物质技术条件。换言之,是否应当适当允许技术人员在离开单位时,相应地也带走一部分技术利益。

事实上,最高法院就该问题早已产生思考。例如在深圳市卫邦科技有限公司与李坚毅、深圳市远程智能设备有限公司专利权权属纠纷案中,最高法院曾有这样的表述:在判断涉案发明创造是否属于专利法实施细则第十二条第一款第(三)项规定的“有关的发明创造” 时,应综合考虑以下因素作出认定:

一是离职员工在原单位承担的本职工作或原单位分配的任务的具体内容;

二是涉案专利的具体情况;

三是原单位是否开展了与涉案专利有关的技术研发活动,或者是否对有关技术具有合法的来源;

四是权利人、发明人能否对于涉案专利的研发过程或者技术来源作出合理解释。依法保护原单位对职务发明创造享有的合法权利,维护原单位、离职员工以及离职员工新任职单位的利益平衡。

这表明,法院也曾对《专利法实施细则》中的做法产生疑惑。然而,最高法院提出的“四步法”是否符合对《专利法》与《专利法实施细则》的解释?如何权衡单位的利益与发明人的利益?如何就具体的操作标准进行设定合理的范围?这些问题都值得进一步的讨论和研究。

来源:知产前沿