19个农药产品拟获得扩作登记,氯虫苯甲酰胺首次登记防治草地贪夜蛾!
| 来源:农化专利网 |
|
发布时间:2021-10-18 13:59 |
|
简述
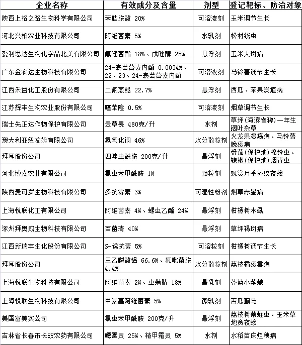
近日,根据《行政许可法》《农药管理条例》有关规定,农业农村部农药检定所将审议通过申请登记的499个农药产品、38个登记变更农药产品相关信息予以公示。其中,有19个产品拟获批扩作登记,富美实的200克/升氯虫苯甲酰胺将获得玉米草地贪夜蛾扩作登记,这也是氯虫苯甲酰胺在中国首次获得草地贪夜蛾登记。表1 拟获批扩作的农药产品名单来源:农资导报农药
近日,根据《行政许可法》《农药管理条例》有关规定,农业农村部农药检定所将审议通过申请登记的499个农药产品、38个登记变更农药产品相关信息予以公示。其中,有19个产品拟获批扩作登记,富美实的200克/升氯虫苯甲酰胺将获得玉米草地贪夜蛾扩作登记,这也是氯虫苯甲酰胺在中国首次获得草地贪夜蛾登记。
表1 拟获批扩作的农药产品名单
