氯虫苯甲酰胺是新型邻甲酰胺基苯甲酰胺类内吸性杀虫剂,具有广泛的杀虫谱,能够用于多种作物,且持效性好、活性佳,毒性低,对环境生物安全,与市场主流杀虫剂产品无交互抗性且与多种大宗杀虫剂具有良好的相混性,受到国内外农药市场的极大关注。氯虫苯甲酰胺的专利保护期已于2022年8月13日届满,对各位企业来说,目前正是开展登记的好时机,而这一产品也将迎来一波登记热潮。
经中国农药信息网查询,截止日前,我国共登记68个氯虫苯甲酰胺产品,包括6个原药和62个制剂,其中19个单剂,43个混剂。我们来看一看氯虫苯甲酰胺的混配情况,以便为各位感兴趣的企业提供参考。
表1 当前已登记氯虫苯甲酰胺产品的混配情况

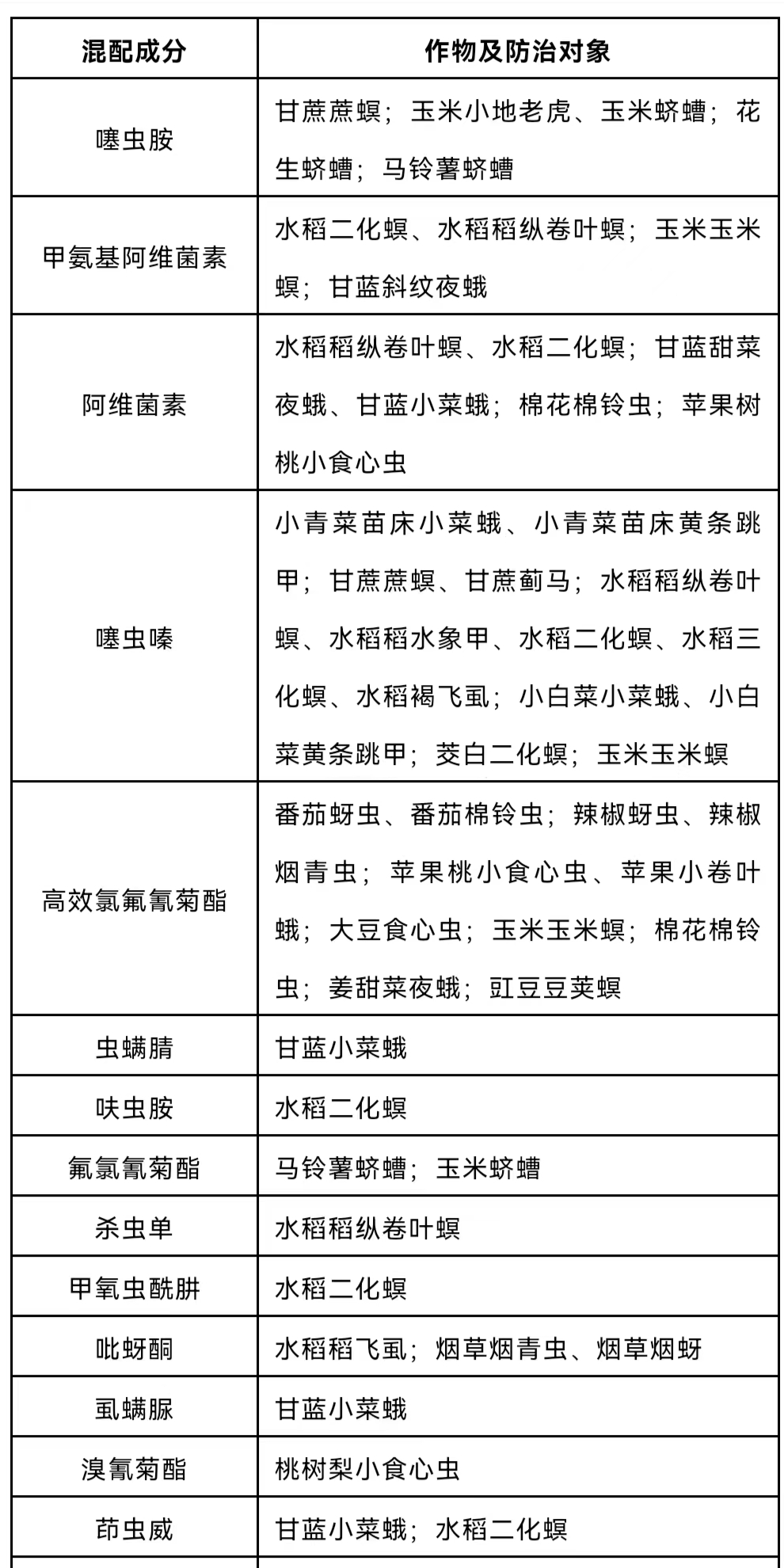
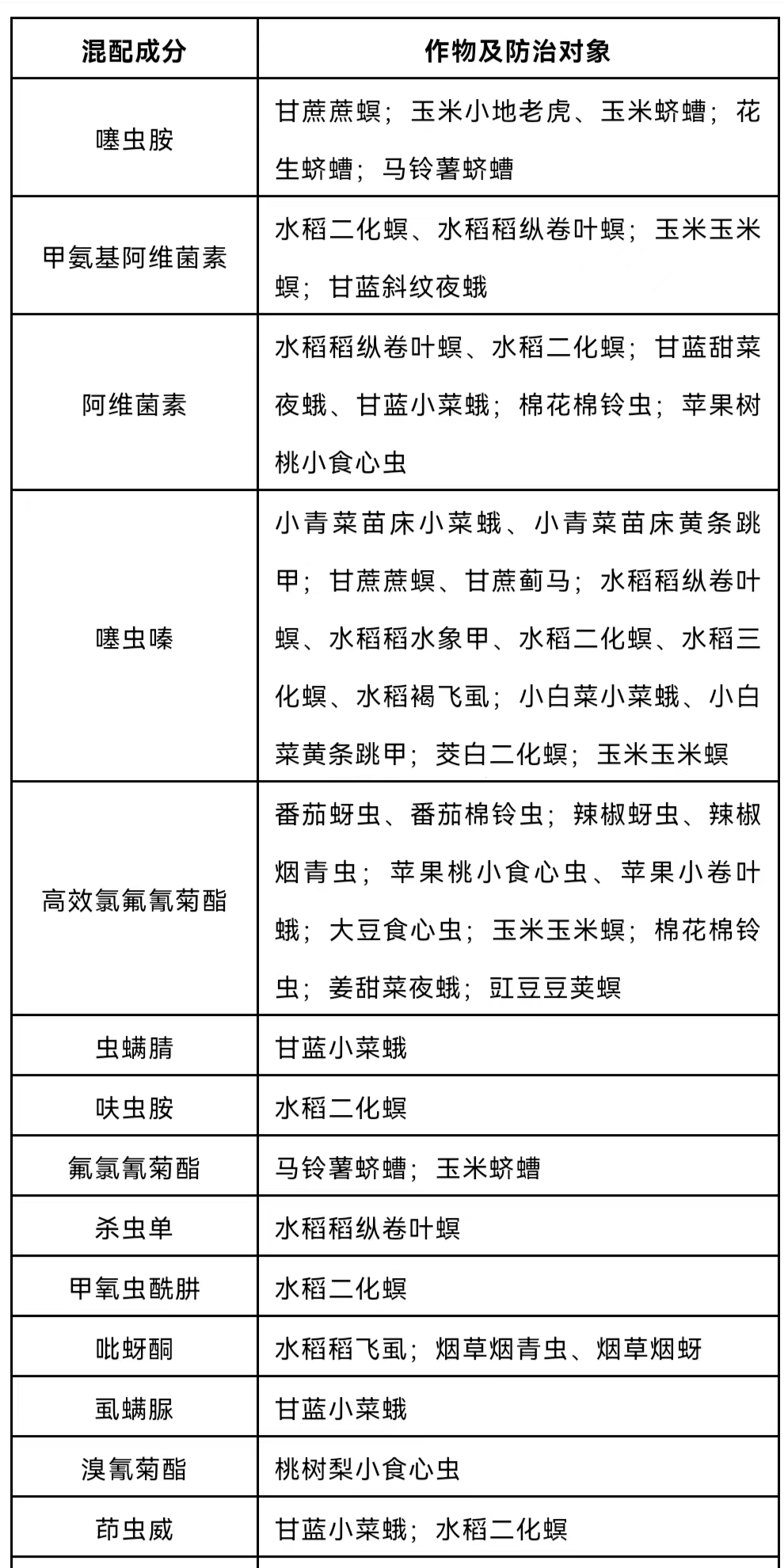
表2 与氯虫苯甲酰胺混配成分登记作物及防治对象情况


来源:辉胜农药登记代理