小麦叶锈病是一种极具破坏性的真菌病害,严重威胁全球小麦的安全生产。克隆和利用抗叶锈病基因,培育抗病小麦品种是减轻这一威胁的重要手段。
2023年9月28日,河北农业大学植物保护学院王逍冬教授与北京大学现代农业研究院陈时盛研究员团队合作在国际知名学术期刊Nature Communications上发表了题为“Cloning of the wheat leaf rust resistance gene Lr47 introgressed from Aegilops speltoides”的研究论文,克隆了来自小麦近缘植物拟斯卑尔脱山羊草的广谱抗叶锈病基因Lr47,并创制了新的短片段易位系,促进该基因的育种利用。

2025年10月22日,北京大学现代农业研究院陈时盛研究员、河北农业大学王逍冬教授、北京大学现代农业研究院宋宝兴研究员为共同通讯作者在国际知名期刊Nature Communications上发表了题为“Genome-assisted identification of wheat leaf rust resistance gene Lr.ace-4A/Lr30”的研究论文,通过组装高质量的硬粒小麦基因组,结合基因定位、EMS感病突变体及其转录组测序技术,成功克隆了来源于硬粒小麦地方品种PI 192051的抗叶锈病基因Lr.ace-4A,并证明该基因与普通小麦中Lr30为同一基因,为促进其在小麦育种中的应用奠定了基础。 

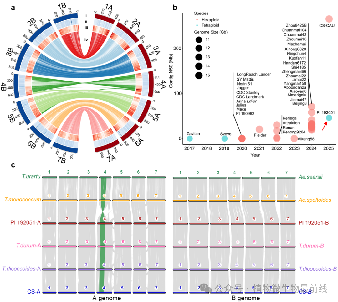
本研究发现来源于葡萄牙的硬粒小麦(T. durum)地方品种PI 192051对我国大部分叶锈菌流行小种表现出近免疫抗性。利用包含601个F2单株的两个分离群体开展定位,发现PI 192051携带的Lr.ace-4A基因位于4A染色体上145.24Mb至536.89Mb之间,该区间存在重组抑制现象,很难缩小定位区间。为了克隆Lr.ace-4A,本研究对PI 192051进行了高质量的基因组测序和组装,构建了一个大小为10.51 Gb的染色体级别基因组图谱,Contig N50达到42.53 Mb,共注释了65,501个高置信基因(图1)。

图1、硬粒小麦PI 192051的基因组组装
随后,本研究构建了PI 192051的EMS突变群体,表型筛选获得7个独立的感病突变体家系。对获得的EMS感病突变体进行RNA-seq测序,并将数据比对到PI 192051参考基因组上。在Lr.ace-4A定位区域内,发现所有7个突变体都在同一个NLR基因(PI192051.r1.4AG0210600)上发生了典型的G/C到A/T的点突变(图2a-c)。注释发现该基因编码一个非典型NLR蛋白,包含两个串联NB-ARC结构域(图2d)。

图2、利用EMS突变体获得Lr.ace-4A候选基因
利用优化的CRISPR/Cas9系统敲除了四倍体小麦抗病亲本PI 192051中的该NLR候选基因。总计获得了39个独立的基因编辑转基因植株,其中32个植株发生了编辑。从中挑选了两个纯合编辑家系(分别产生1bp插入和1bp缺失)进行表型鉴定,发现完全敲除植株对叶锈菌小种PHQS表现为感病,而野生型PI 192051则保持抗病(图3a,3b)。进一步,我们从PI 192051中扩增出包含Lr.ace-4A完整编码区、内含子以及上下游调控序列的9.3 kb基因组片段,通过农杆菌介导转化到感病的EMS突变体m1中。所有携带该转基因片段的T0和T1代植株均恢复了对叶锈菌小种PHQS的强抗性,而未转化的m1对照仍表现感病(图3c,3d)。这些结果表明候选基因PI192051.r1.4AG0210600即为抗叶锈病基因Lr.ace-4A。

图3、Lr.ace-4A候选基因PI192051.r1.4AG0210600的功能验证
根据前人报道,来源于普通小麦的隐性抗叶锈病基因Lr30被定位在4AL染色体上。我们对Lr30单基因系RL6049中对应的基因进行测序,发现其基因区和UTR区域序列都与Lr.ace-4A完全一致。并且抗谱分析发现Lr30单基因系和Lr.ace-4A有一样的抗谱。然而,六倍体中Lr30仅表现出中等程度的抗性,抗性水平显著低于Lr.ace-4A在硬粒小麦PI 192051中的近免疫抗性水平。我们推测Lr.ace-4A在六倍体小麦背景下其抗性水平会显著降低。为验证该假设,我们将同样的9.3 kb基因组片段,通过农杆菌介导转化到六倍体感病品种Fielder中。结果显示,大部分转基因家系抗性水平明显减弱,表型与Lr30单基因系相当(图4a,4b)。此外,通过杂交与回交方法将Lr.ace-4A从四倍体转移到六倍体感病品种扬麦21后,其抗性也明显减弱。这些结果表明,Lr.ace-4A和Lr30为同一基因,该基因从四倍体小麦转移到六倍体小麦抗性降低。
值得注意的是,在Fielder转基因家系中,少数转基因家系(如T1C652-12和T1C652-27)因Lr.ace-4A拷贝数多/转录水平较高,抗性也显著升高,提示抗性强度与基因的拷贝数/表达量相关。因此,我们构建了Lr.ace-4A的过表达载体并转化到Fielder中,过表达的转基因家系抗性水平普遍高于转基因互补家系(图4c,4d)。

图4、Lr.ace-4A转基因互补和过表达转基因到普通小麦Fielder
单倍型分析发现,抗病单倍型与7种感病单倍型仅存在2个关键的多态性位点G1597A(E533K)和C1984T(R662C)。为了验证这两个位点的功能重要性,我们在9.3 kb基因组片段上分别引入碱基变化,构建了Lr.ace-4A533K和Lr.ace-4A662C的转基因载体,并分别转化到Fielder。结果显示,得到的转基因家系都是感病,表明这两个碱基对基因功能至关重要(图5a-c)。随后,我们分析了1000多份四倍体和六倍体小麦材料,发现抗病单倍型仅存在于1份硬粒小麦(PI 192051)以及2份普通小麦(RL6049和PI 619381)中。根据这两个关键碱基开发了Lr.ace-4A的诊断分子标记Lr30MAS-47FR,检测了309份二倍体/四倍体/六倍体小麦种质,发现该标记可以特异性识别抗病单倍型。
qRT-PCR分析表明,PI 192051中Lrace-4A基因受到叶锈菌诱导高表达。亚细胞定位结果显示其定位于细胞质和细胞核。在烟草叶片中瞬时表达Lrace-4A全长蛋白或其单独的结构域(CC, NB, LRR)均不会像阳性对照BAX那样产生明显的坏死现象。利用AlphaFold2进行的蛋白质结构预测显示,Lrace-4A的CC结构域以及NB-NB-LRR结构域均能形成五聚体的抗病小体(resistosome)结构(图5d-g)。综上所述,该研究将促进抗性基因Lr.ace-4A/Lr30的育种利用,为小麦抗叶锈病育种提供基因储备和材料基础。

 图5、Lr.ace-4A关键碱基分析及其相关功能初探
北京大学现代农业研究院陈时盛研究员、河北农业大学王逍冬教授、北京大学现代农业研究院宋宝兴研究员为论文的共同通讯作者;北京大学现代农业研究院杨进威、李洪娜、宋瑞和河北农业大学李梦雨为论文共同第一作者。该研究得到了四川农业大学郝明教授、河南农业大学贾奥琳教授、华中农业大学兰彩霞教授、北京大学现代农业研究院梁岩岩、迟程研究员、邓兴旺教授、美国加州大学戴维斯分校Jorge Dubcovsky教授等人的帮助。感谢国家重点研发计划、山东省重点研发计划等项目的资助。