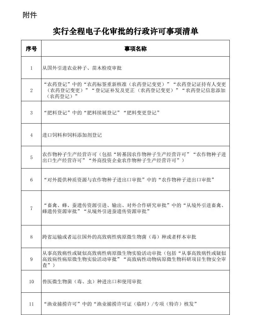
11月22日,农业农村部发布公告称,为深入贯彻落实国务院“放管服”改革精神,提高审批效率、优化服务水平,进一步方便行政许可申请人,决定对“从国外引进农业种子、苗木检疫审批”等11项行政许可事项(含部分子项或许可情形,见附件)实施全程电子化审批。
自2021年12月1日起,许可事项或许可情形不再需要提交纸质申请表和申请资料,申请人可通过农业农村部政务服务平台提交申请并上传电子版申请资料,在平台中即时查询受理和审批结果信息。
农业农村部根据网上申请材料进行受理、审查并作出审批决定,审批通过的,将发布公告或发送证书、批件。申请人应对其提交的申请资料真实性负责。对发现申请人隐瞒有关情况、提供虚假材料以及以欺骗等不正当手段取得行政许可的,按照《行政许可法》等相关法律法规进行处罚。

