转录后基因沉默(post transcriptional gene silencing, PTGS) 和mRNA降解(mRNA decay)都是真核生物重要的RNA调控机制,两个机制相互配合对mRNA进行质量和数量的精细调控。mRNA降解通过迅速降解不稳定或有缺陷的mRNA而实现对mRNA的数量调控和质量监控,在生物体基因表达、生长发育和逆境防御响应中起重要调控作用。病毒是专性寄生生物,必须逃避或耐受宿主细胞的降解,才能成功感染。大部分病毒与宿主共进化过程产生各种病毒沉默抑制子,抑制宿主PTGS对病毒的降解。病毒抑制宿主PTGS的致病机理已被广泛、深入研究,而通过抑制mRNA降解提高致病性的作用机理亟待深入研究。
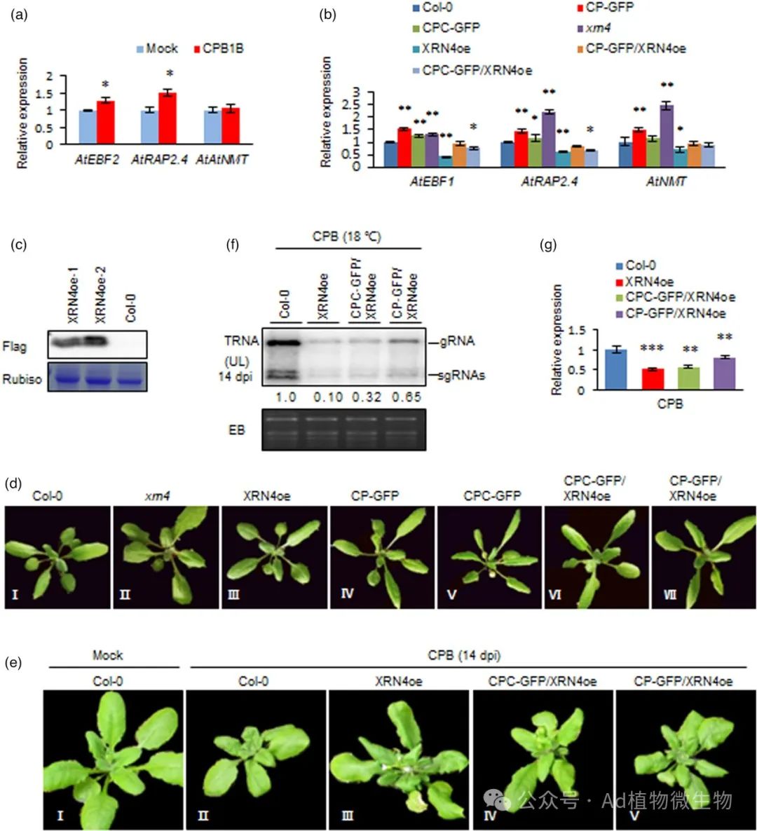
该研究以TCV为研究对象,发现病毒感染可激活寄主植物 mRNA降解途径的功能,并且寄主mRNA降解途径关键因子XRN4在抵御TCV侵染起重要作用,然而芜菁皱缩病毒外壳蛋白(TCV CP)不仅可稳定人工合成的具有长3'非翻译区的mRNA还可抑制已知的内源无义介导的mRNA降解途径靶标mRNA的降解,并且芜菁皱缩病毒外壳蛋白(TCV CP)与XRN4相互作用而抑制寄主mRNA降解从而提高致病性,为进一步研究木薯花叶病毒的致病机理以及绿色防控策略提供线索。

图1 TCV CP抑制mRNA降解功能提高病毒致病性相关研究成果以“Turnip crinkle virus-encoded suppressor of RNA silencing suppresses mRNA decay by interacting with Arabidopsis XRN4”为题发表在《Plant Journal》上。