


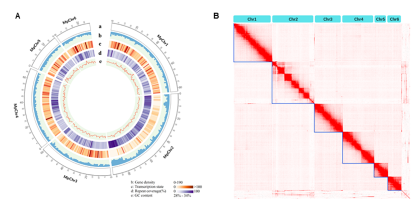
图1 桃蚜染色体水平基因组组装
随后,该研究利用烟草TRV VIGS载体系统敲低桃蚜基因表达,分别评估了沉默细菌、植物、真菌、病毒来源的HTGs对植食性蚜虫和食蚜虫瓢虫的影响,发现来自细菌和植物来源的几种HTGs对蚜虫的生长和生存很重要,沉默真菌源HTGs的表达不影响蚜虫的存活,但降低了蚜虫的繁殖。重要的是,尽管七星瓢虫通过蚜虫摄取了植物表达的RNA,但研究中没有观察到蚜虫靶向的VIGS结构对瓢虫有负面影响(图2)。
图2 敲低细菌来源的水平转移基因降低了蚜虫的生存率,但对瓢虫的生存没有影响
烟粉虱MEAM1至少有142个来自细菌和真菌的HTGs ,为了验证该方法对其他害虫的适用性,该研究选择了5个烟粉虱HTGs作为VIGS靶标,研究发现AchE和SQS的敲低会显著降低烟粉虱的存活率(图3)。

图3 烟粉虱基因的病毒诱导沉默
来源:植物生物技术Pbj