提示
×
取消
确定
当前位置:首页 > 专利专论
如何通过专利申请获得海外专利
来源:农化专利网   发布时间:2021-08-17 10:40
简述
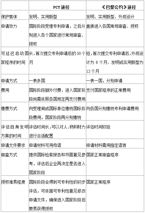
选择合适的专利申请途径目前,我国申请人向海外申请专利主要有三种途径:《专利合作条约》(PCT) 途径、《巴黎公约》途径以及普通国家直接申请途径。其中,以《巴黎公约》和PCT 途径最为常用。

选择合适的专利申请途径

目前,我国申请人向海外申请专利主要有三种途径:《专利合作条约》(PCT) 途径、《巴黎公约》途径以及普通国家直接申请途径。其中,以《巴黎公约》和PCT 途径最为常用。


企业可结合专利申请数量、申请地域等因素,综合考虑选择合适的途径。

 

图片


选择合适的专利申请地域

专利保护具有地域性,各国或地区仅保护在该国或地区获得专利权的发明创造。因此,企业可根据参与全球市场竞争的需求,在全球范围内选择最有价值的市场来部署专利,并据此制订该区域的专利申请规划。选择在哪些国家和地区申请专利,往往需要结合申请目的从企业自身、竞争对手、各国家或地区的客观因素等几个方面加以考量。

    

选择合适的专利申请类型

常见的专利申请类型包括发明专利申请、实用新型专利申请(部分国家)和外观设计专利申请等。每种类型专利申请的保护客体、授权条件、审查方式、保护期限等有所差异,各具特点。企业应当对创新成果进行分析和评估,选择合适的专利申请类型。

    

选择合适的专利申请时机

通常而言,为避免竞争对手捷足先登,及早提出专利申请是较为有利的。但更为重要的是,专利申请进入不同国家或地区的时机以及公开时机与技术成熟度、专利与技术演进及产业链的关联度、产业发展前景、企业发展战略等紧密结合。

对于部分领先型的企业,为了避免先进技术过早公开导致泄密,可以采取暂缓申请或早申请晚公开的策略。同时应密切关注对手的研究步伐,以及目标国家及世界大环境下该技术的专利申请节奏。
    
对于部分技术追随型或者需要尽快使用专利权的企业,可以采用尽早申请策略,并可在多个目标国同时申请,选择专利审查快速通道快速获得权利等。

   

选择合适的专利代理机构

海外专利申请文件的撰写是一项专业性很强的工作,申请文件和意见陈述文件的撰写质量直接影响申请能否授权、获权范围的大小、权利行使的难易以及权利的稳定性等。一般情况下,企业向海外申请专利可以选择国内涉外专利代理机构和当地专利代理机构的共同参与协助。

    

控制海外专利申请费用

开展海外专利申请所需支付的费用往往由申请官费、专利代理费和翻译费等组成。为了控制费用,企业应当对创新成果进行充分评估,制定恰当的专利申请策略,根据企业实际情况合理选定海外专利申请内容、地域、类型、途径、策略等,量力开展海外专利申请。


来源:智南针