种子处理为当今世界十分盛行的作物保护手段,其用药少,效率高,对人畜和环境影响小,持效期长,是实现农药减量的重要方式之一,是最为先进的植保理念应用之一。种子处理剂是将一种或多种活性成分(如杀虫剂、杀菌剂、微生物、营养元素等)与粘合剂、着色剂等结合,应用于种子表面,其在种子消毒、缓释药肥、防治病虫鼠害,提高作物抗逆性和降低环境污染等方面均发挥着重要作用,现已在多种作物上广泛应用,取得较好收益,成为当今农药使用的重要趋向。本文分析了我国种子处理剂的登记现状,提出未来展望。
1 种子处理剂的登记现状
1.1 登记数量 截至2024年8月底,经中国农药信息网(http://www.chinapesticide.org.cn)查询,我国现有种子处理剂产品登记证1 029个(图1)。2007年及以前取得的登记证现只保留14个,共有800多个登记证原为临时登记或因含有高毒农药等原因取消登记,2007年后我国的种子处理剂产品迎来了快速发展的春天,登记数量逐渐大幅上升,2017年《农药管理条例》修订及配套规章出台后,开始执行新的登记政策,由于企业需要按照新要求开展试验,2019~2020年登记数量有所下降,其后2021年出现高峰,登记数量为151个,2022年后又再度放缓,但总体保持稳中有升。

图1 各年份种子处理剂产品登记情况
1.2 登记剂型 现有种子处理剂中,登记剂型有拌种剂、干拌种剂、干粉种衣剂、可湿粉种衣剂、湿拌种剂、水乳种衣剂、悬浮种衣剂、种衣剂、种子处理干粉剂、种子处理可分散粉剂、种子处理可溶粉剂、种子处理乳剂、种子处理微囊悬浮剂、种子处理微囊悬浮-悬浮剂、种子处理悬浮剂、种子处理液剂等剂型。2017年11月1日发布的国标《GB/T 19378-2017 农药剂型名称及代码》,替代GB/T 19378-2003标准,该标准中取消了种子处理可溶性粉剂,将悬浮种衣剂、种子处理悬浮剂和种子处理微囊悬浮剂合并为种子处理悬浮剂。
2018~2024年8月底,登记的种子处理剂产品(表1)。悬浮种衣剂和种子处理悬浮剂合并计算,两者总数为407个,占比为89.2%,种子处理悬浮剂为企业登记的主要剂型。
表1 2018年以来种子处理剂产品各剂型登记情况


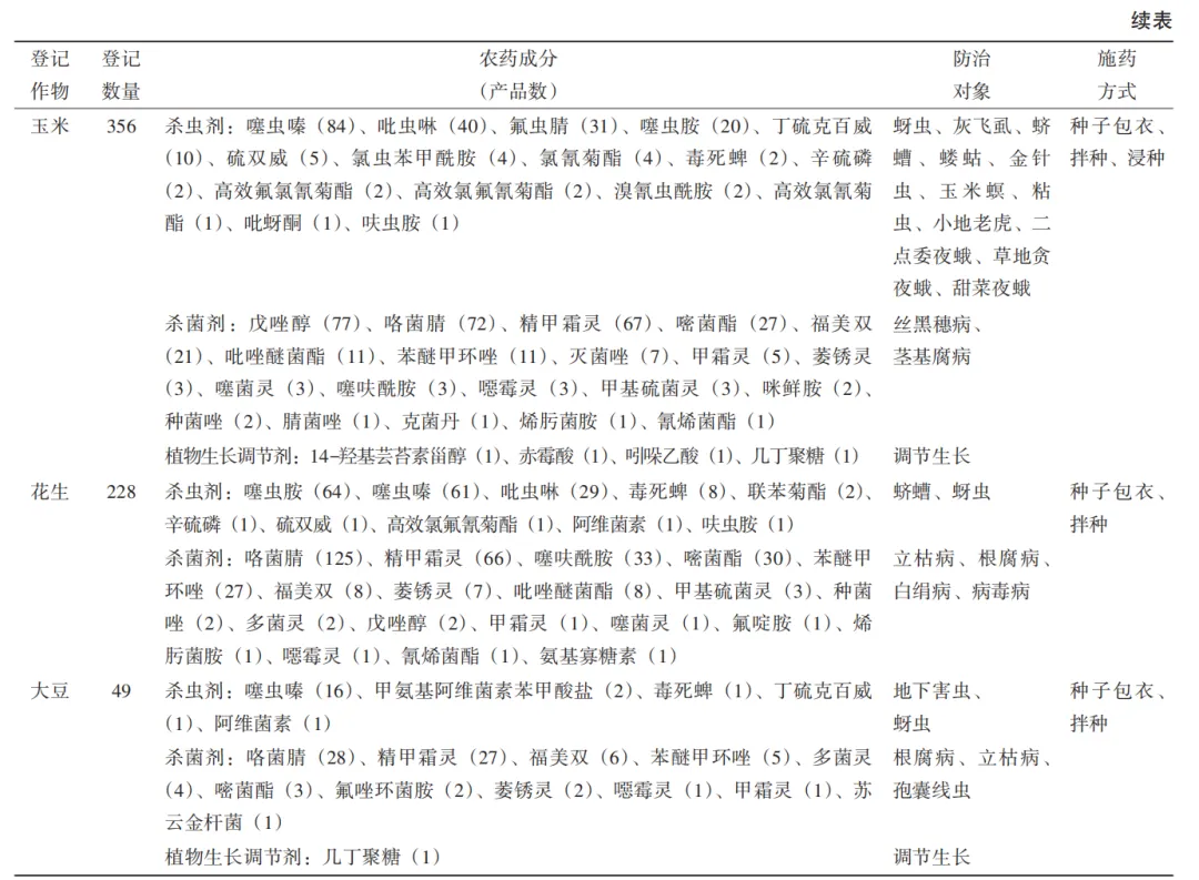
1.3 登记的作物及农药组分 登记的作物主要有小麦、水稻、玉米、大豆、花生、棉花、马铃薯、油菜、向日葵。其中小麦上登记产品353个,水稻上登记244个,玉米上登记356个,大豆上登记49个,花生上登记228个(表2)。作者统计了2020~2024年登记的种子处理剂,以登记花生、小麦和玉米作物为主,占登记样品总量80%左右,这与目前种子处理剂的市场份额基本相符。
1.3.1 小麦 小麦种子处理剂登记的靶标病害以全蚀病、散黑穗病和根腐病为主,虫害以蚜虫为主,其次为金针虫。由于麦种对种子处理剂的耐受能力比较强且播种量大,对发芽率的要求不如花生、玉米高,技术含量要求相对较低导致农药企业竞相开发,登记的防治对象基本相同,新增农业生产急需的防治对象少,如对危害小麦比较严重的茎基腐病仅有2个种子处理剂产品登记。
1.3.2 花生 花生种子处理剂登记的靶标病害以根腐病为主,但近几年花生白绢病的危害加重,其登记产品也逐渐增多,虫害以蛴螬、蚜虫为主。农户对花生种子处理剂有明确的诉求,如需防治花生蛴螬和防止春花生低温烂种等。因此花生种子处理剂的产品质量相对比较高,劣质产品市场上很难生存。
1.3.3 玉米 玉米种子处理剂登记的靶标病害主要是丝黑穗病、茎基腐病,虫害主要是蛴螬、金针虫、蚜虫等。但值得关注的是,近几年草地贪夜蛾的危害越来越严重,但登记产品较少,防治玉米线虫矮化病,目前也无产品登记。玉米种子处理剂用户主要集中在种业企业,他们对种子处理剂的要求比一般农户更高,技术开发能力不强的企业很难参与竞争。
1.3.4 大豆 大豆根腐病的发病率高,发生面积广,为大豆作物上最重要的病害之一,大豆种子处理剂的登记主要以防治根腐病为主,虫害主要以防治蚜虫为主。近年来,随着大豆种植面积增加以及大豆玉米复合种植模式的推广,对大豆种子处理剂的需求激增,但大豆种子处理剂的登记产品相对较少,且结构不合理,对发生严重的孢囊线虫病防治的登记产品只有4个,防治地下害虫的登记产品只有2个,远远不能满足农业生产的需要。
1.3.5 水稻 水稻播种方式多样,南、北方气候条件以及病虫害种类均有差异,对种子处理剂的应用技术要求较高,参与开发的水稻种衣剂的企业相对较少,未来还有很大的增长空间。水稻上种子处理剂登记的主要病害为恶苗病、纹枯病、烂秧病、立枯病、干尖线虫病等。虫害主要为蓟马、稻飞虱、二化螟等。值得关注的是稻水象甲,是水稻生产上的毁灭性害虫,是全国农业植物检疫性有害生物,近年扩散比较迅速,但还没有产品取得登记。
表2 种子处理剂农药组分及在作物上登记情况


(表2)可以看出,用于种子处理剂的杀虫剂品种比较少,目前主要以新烟碱类农药为主,如噻虫嗪、噻虫胺、吡虫啉、呋虫胺等,占比在≥70%;含有克百威、甲拌磷等高毒农药的种子处理剂均已取消登记,含有毒死蜱、氟虫腈、丁硫克百威等限制使用农药的种子处理剂数量也明显减少。值得关注的是氯虫苯甲酰胺、溴氰虫酰胺等杀虫剂用于种子处理剂,防治二点委夜蛾、草地贪夜蛾、甜菜夜蛾等害虫,未来可能会有更多登记产品。硫双威也用于玉米种子处理剂,已有5个产品取得登记,硫双威是一种中等毒性的氨基酸酯类杀虫剂,无慢性中毒、致癌、致畸、致突变的作用,对作物相对安全,对害虫以胃毒作用为主,对鳞翅目害虫高效,并且具有杀卵作用,对线虫防效也比较突出,用于种子处理剂使用性价比高。值得注意的是硫双威是灭多威的衍生物,存在使用风险,在印度、越南等国家已禁用,2023年鹿特丹公约化学品审查委员会第十九次会议(CRC19)和斯德哥尔摩公约持久性有机污染物审查委员会第十九次会议(POPRC19)对硫双威的最后管制行动存在较大分歧,决定将其推迟到CRC20会议审议,硫双威未来的发展方向尚不明确。
种子处理剂中杀菌剂以咯菌腈、精甲霜灵登记品种最多,咯菌腈为非内吸性苯基吡咯类杀菌剂,在种子萌芽时,咯菌腈可被少量吸收,从而可以控制种子和颖果内部的病菌,而且咯菌腈在土壤中几乎不移动,能够对作物根部提供长期的保护,由于其安全性和拌种后的超长持效期,目前是水稻、花生、大豆种子处理剂中使用最多的杀菌剂,在小麦和玉米作物中处于第二位,数量略少于苯醚甲环唑和戊唑醇。精甲霜灵对霜霉病菌、疫霉病菌、腐霉病菌有特效,能够保护作物不受病菌侵染,并在作物感病后阻止病菌在植物体内蔓延和发展,目前来看还没有较好的替代产品,预计未来登记还会持续增长。小麦种子处理剂主要以三唑类化合物苯醚甲环唑的登记品种较多,其与咯菌腈、噻虫胺的混配制剂登记产品不断增加。丙硫菌唑、氟唑环菌胺、氟唑菌酰羟胺、三氟吡啶胺也陆续用于种子处理剂,未来可能会成为登记热点。目前已知适合包衣防治线虫的化合物屈指可数,三氟吡啶胺、氟吡菌酰胺、氟唑菌酰羟胺是高效防治镰刀菌病害的SDHI类杀菌/杀线虫剂,值得关注。
用于种子处理的植物生长调节剂产品较少,目前登记的有效成分有谷维菌素、萘乙酸、吲哚丁酸、28-表高芸苔素内酯、赤霉酸、14-羟基芸苔素甾醇、几丁聚糖、硅丰环等。
2 登记展望
2.1 以农业生产需求为导向 我国种子处理剂登记不均衡,在玉米、水稻、大豆、小麦等传统粮食作物上登记较多,在蔬菜、草坪、花卉等高附加值经济作物上登记较少,相同防治对象登记较多,新增农业生产急需的防治对象登记较少,以农业生产需求为导向开发产品避免出现恶性竞争已逐渐形成共识,未来在新增登记作物和防治对象上将取得较大发展。
2.2 产品功能多元化 种子处理剂主要作用为防治作物苗期地下害虫、土传或种传病害,减轻中后期病虫害的发生程度,同时促进种子生根发芽,或者增加植物免疫诱抗功能,提高抗逆性。随着国家将驱鸟剂列为农药范畴,部分种子处理剂还需增加驱鸟功能。种子处理剂需要尽可能的将以上功能集合在一起,避免在作物种子在播种前使用多种种衣剂产品带来的生产不便和可能产生的药害。但在产品实际开发时也需要综合考量,进行合理取舍,使其在农药组分数量、含量、配比上符合农药登记政策的要求。
2.3 适用范围精准化 随着我国种子处理剂进一步发展,其适用范围将更加精准化,不同作物生长所需的营养成分不同,适应的生长环境不同,病虫害的发生也不相同,需要根据作物、生长区域以及作物适播性等对种子处理剂进行精准开发,根据登记作物调整成膜物质、农药组成和配比,实现种药计量精准化。
2.4 农药组分高效低毒、剂型更加环保 随着高毒农药的禁用,适用于种子处理剂的农药进一步向高效、低毒、低残留方向发展,一批新的作用机理、作用方式的农药品种如氯虫苯甲酰胺、溴氰虫酰胺、丙硫菌唑、氟唑环菌胺、三氟吡啶胺、氟唑菌酰羟胺、氟唑菌苯胺等将更广泛应用到种衣剂中,蛋白多肽类、寡糖类等植物免疫诱抗剂和芽孢杆菌和木霉等生物型种衣剂的创制和研发也将加速。在剂型方面,随着成膜技术、缓释技术的进一步研究与应用,微囊悬浮剂等环保缓释剂型将逐渐成为种子处理剂的开发方向。