
7月11日上午,“第十七届中国农药工业协会科学技术奖”在安徽蚌埠“第五届全国农药行业创新交流会”主题大会上举行颁奖仪式。创新会同期举办的还有6个分论坛:新化合物发现与开发论坛、生物技术与生物农药发展论坛、绿色农药创新发展论坛、灭生性除草剂创新发展论坛、行业数字化转型&产业互联网论坛、青年创新论坛,旨在搭建全方位农药技术创新交流平台,促进产学研深度融合,加速科技成果向现实生产力的转变,共同擘画农药行业的创新发展新篇章。

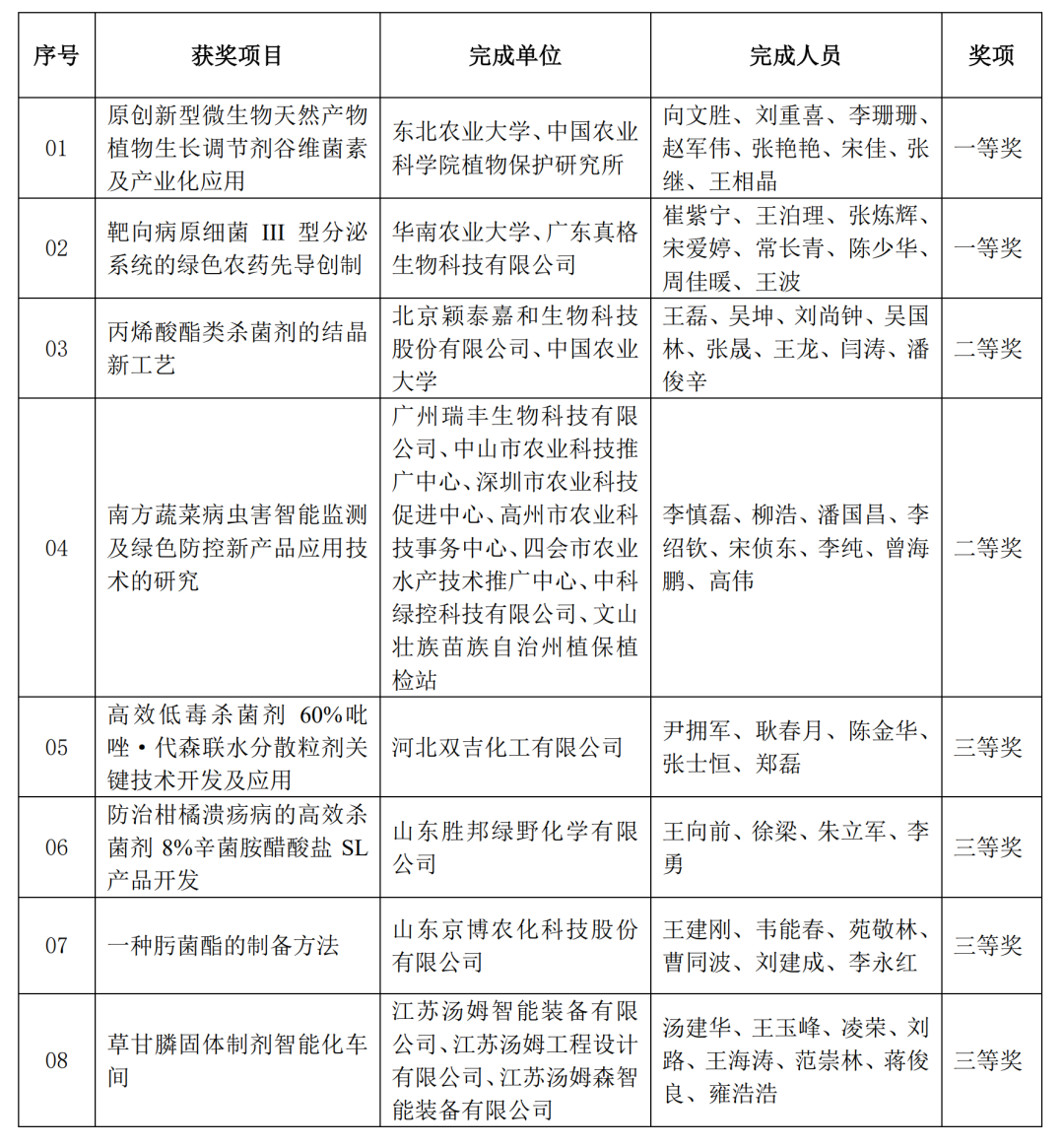
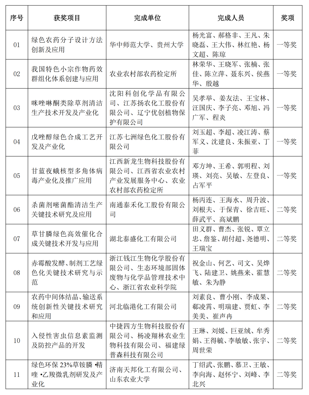
根据《中国农药工业协会科学技术奖奖励办法》规定,经过中国农药工业协会科学技术奖评审委员会的评审,中国农药工业协会决定授予“原创新型微生物天然产物植物生长调节剂谷维菌素及产业化应用”等8项成果技术发明奖,其中一等奖2项,二等奖2项,三等奖4项;授予“绿色农药分子设计方法创新及应用”等19项成果科技进步奖,其中一等奖5项,二等奖9项,三等奖5项。



科技进步奖二等奖颁奖
科技进步奖三等奖颁奖
中国工程院院士\浙江工业大学生物工程研究所所长郑裕国、中国农药工业协会会长孙叔宝、中国农药工业协会常务副会长兼秘书长李钟华、安徽省植物保护总站副站长宁伟文为获奖单位代表颁奖。
第十七届中国农药工业协会科学技术奖
技术发明奖 获奖名单
第十七届中国农药工业协会科学技术奖
科技进步奖 获奖名单
科技创新是发展新质生产力的核心要素。中国农药工业协会设立“农药科技奖”,旨在鼓励获奖者在农药行业的发展历程中所作的重要贡献,营造行业崇尚科学、尊重人才、褒扬先进的氛围,激励全行业坚持不懈、开拓创新,为农药行业高质量发展注入强大动力。