提示
×
取消
确定
当前位置:首页 > 新闻资讯
2个农药项目入选第二十五届中国专利优秀奖预获奖项目
来源:中国专利奖评审办公室   发布时间:2024-12-26 10:26
简述
根据《中国专利奖评奖办法(2023年修订)》《国家知识产权局关于评选第二十五届中国专利奖的通知》规定,第二十五届中国专利奖共评选出中国专利金奖预获奖项目30项,中国外观设计金奖预获奖项目10项。

根据《中国专利奖评奖办法(2023年修订)》《国家知识产权局关于评选第二十五届中国专利奖的通知》规定,第二十五届中国专利奖共评选出中国专利金奖预获奖项目30项,中国外观设计金奖预获奖项目10项,中国专利银奖预获奖项目60项,中国外观设计银奖预获奖项目15项,中国专利优秀奖预获奖项目610项,中国外观设计优秀奖预获奖项目47项,现予以公示,公示期为2024年12月23日至12月27日。


其中有2个农药项目入选中国专利优秀奖预获奖项目,分别是:


图片

图片


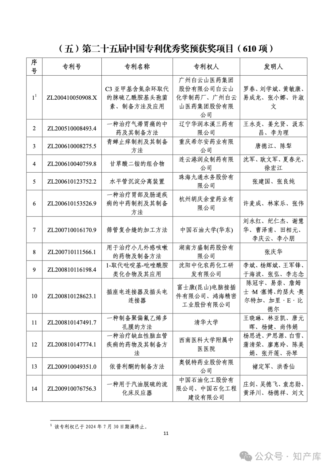
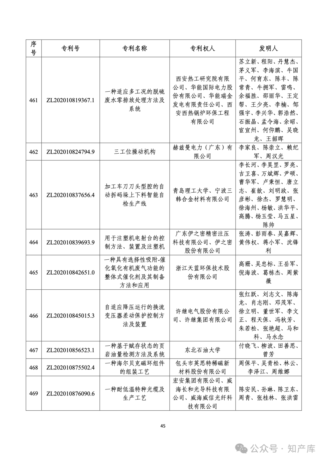
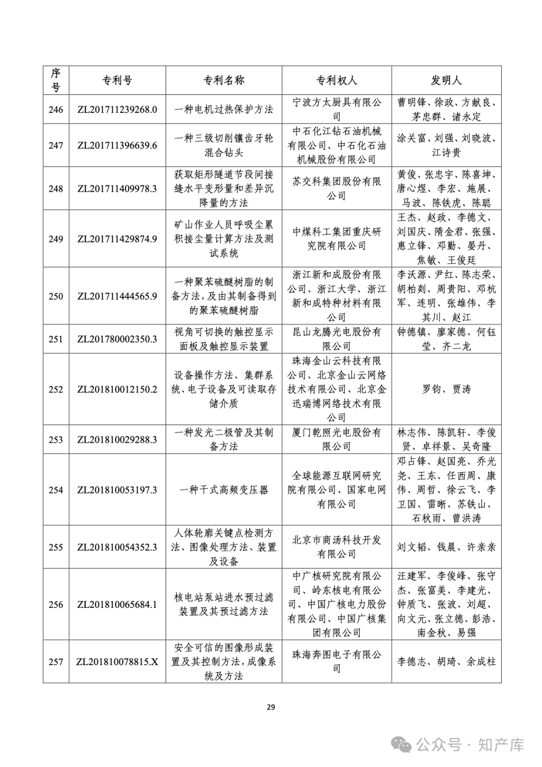
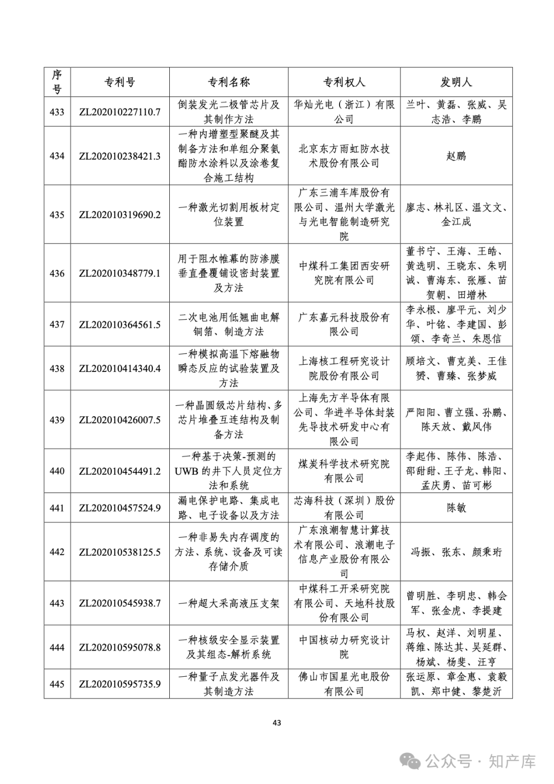
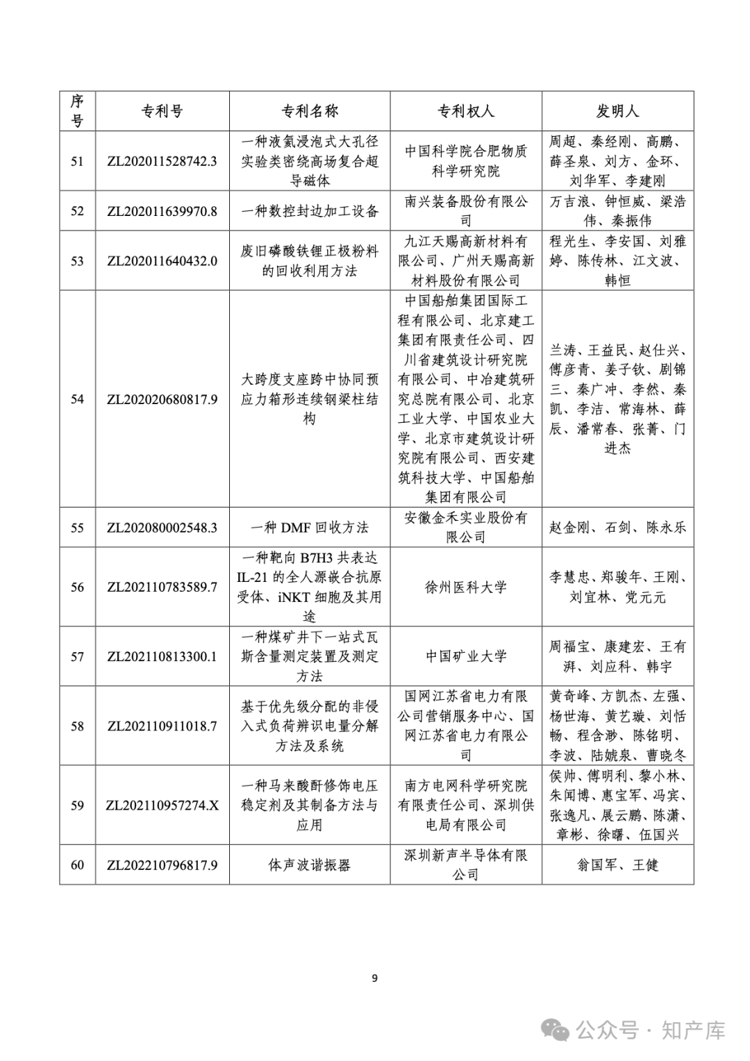
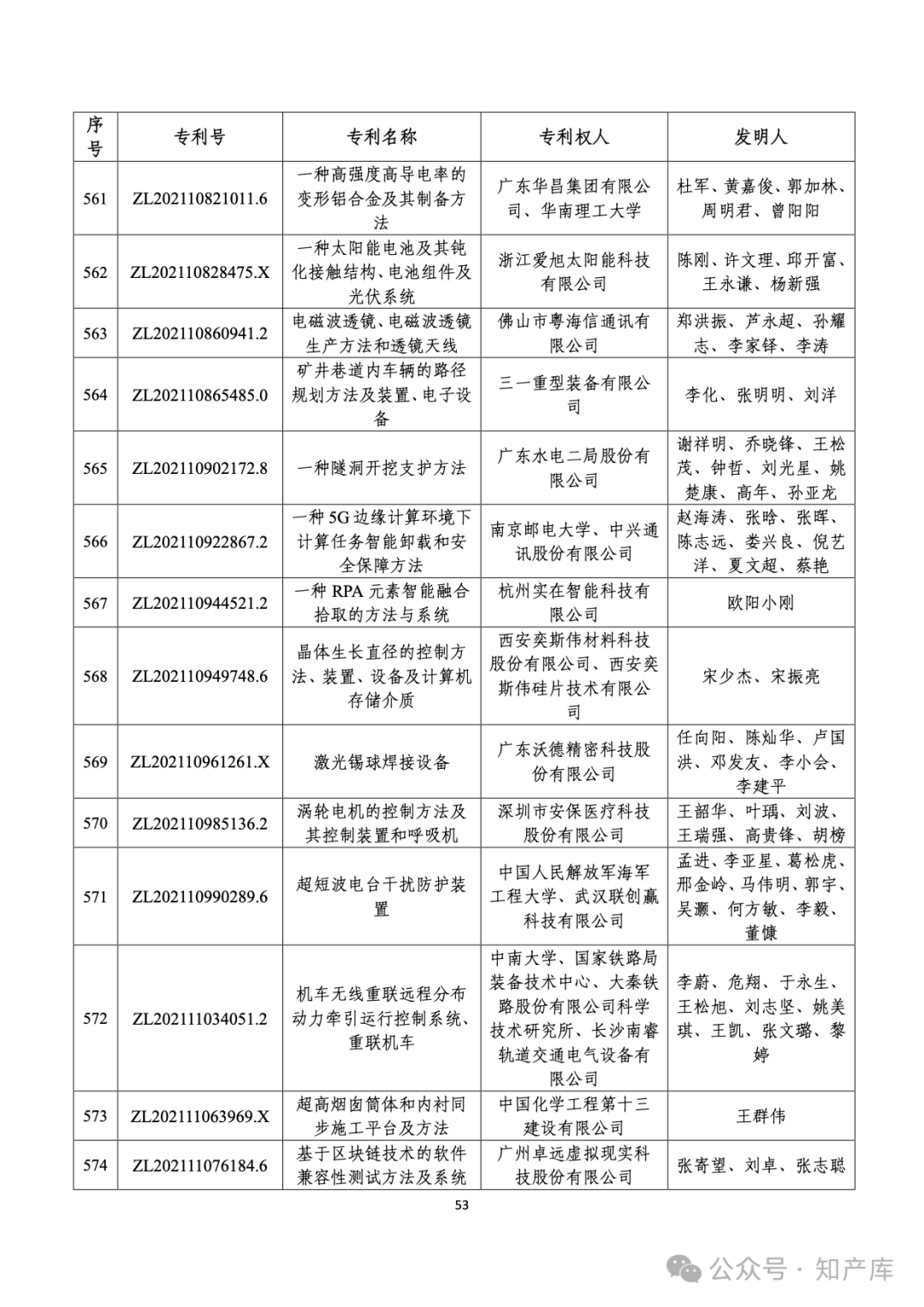
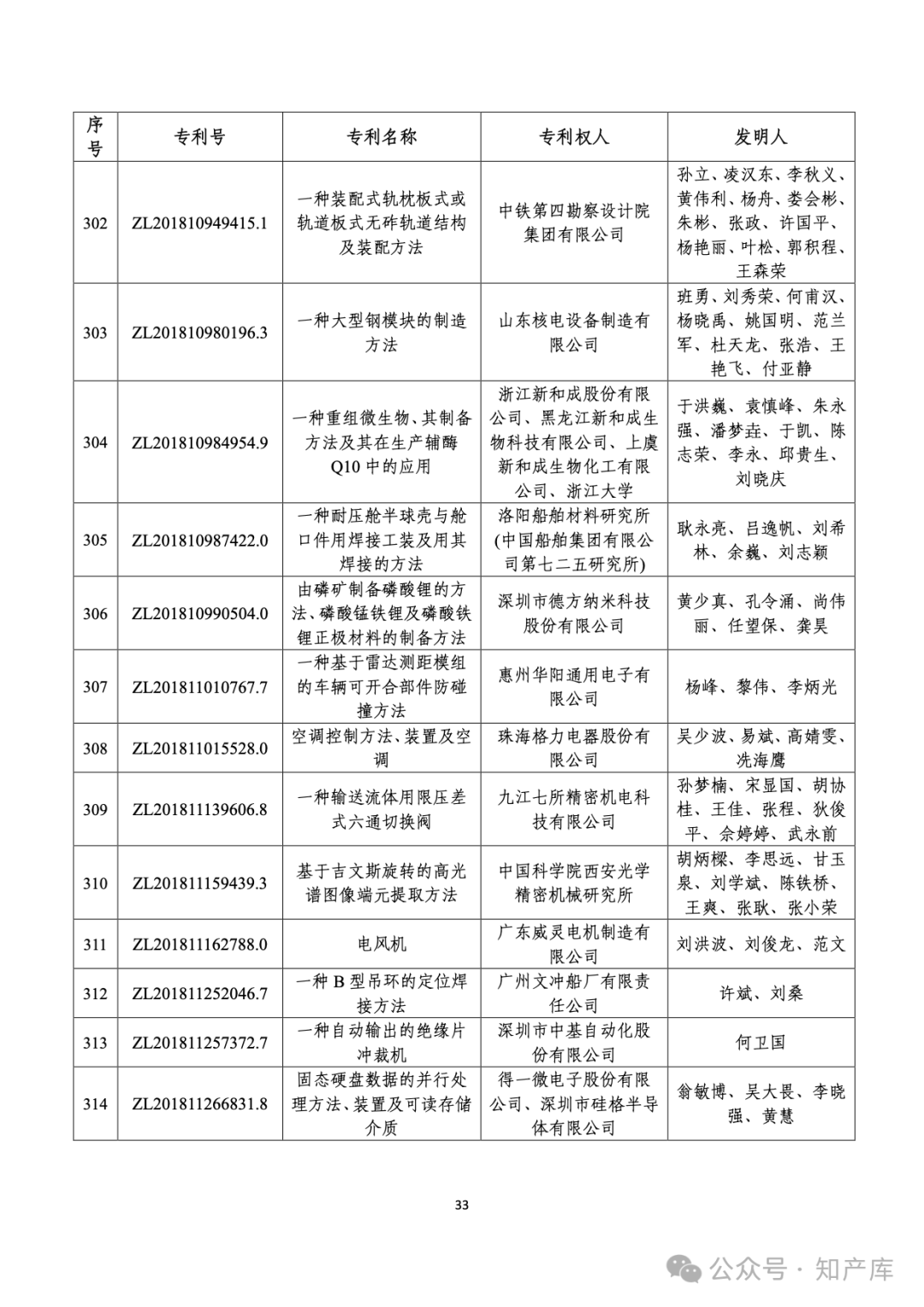
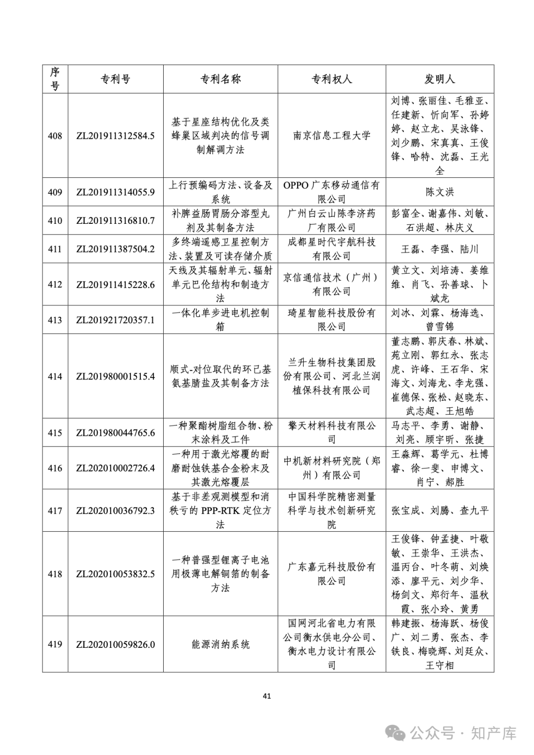
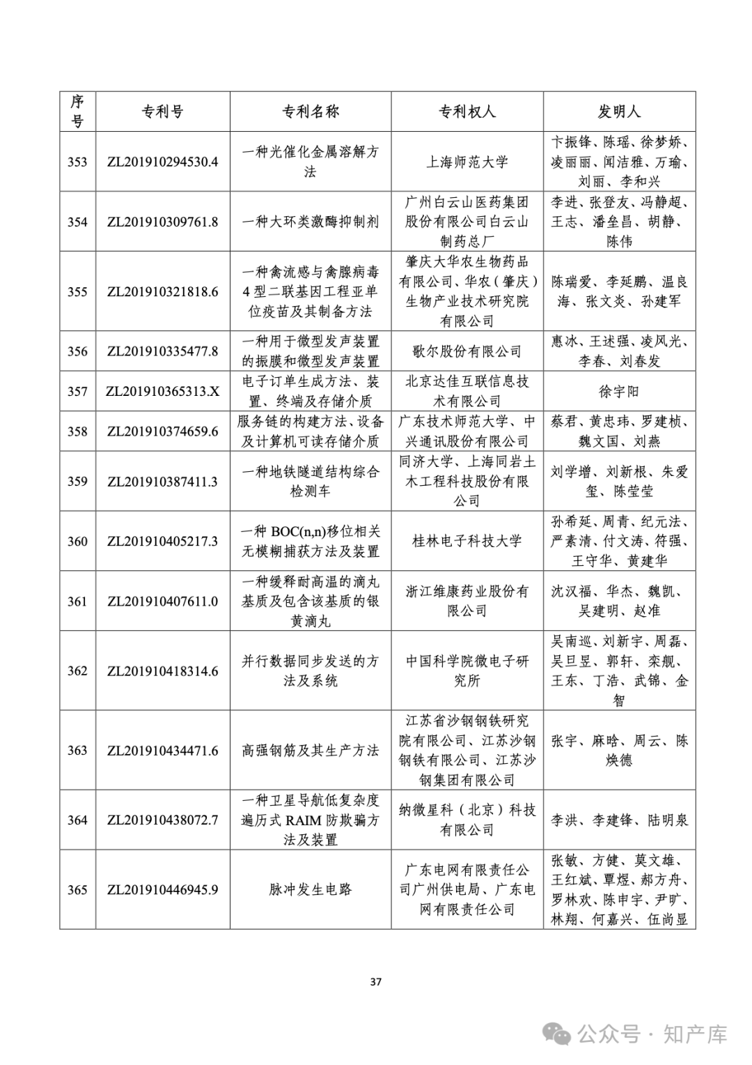
附件:第二十五届中国专利奖预获奖项目

图片

图片

图片

图片

图片

图片

图片

图片

图片

图片

图片

图片

图片

图片

图片

图片

图片

图片

图片

图片

图片

图片

图片

图片

图片

图片

图片

图片

图片

图片

图片

图片

图片

图片

图片

图片

图片

图片

图片

图片

图片

图片

图片

图片

图片

图片

图片

图片

图片

图片

图片

图片

图片

图片

图片

图片

图片

图片