提示
×
取消
确定
欢迎来到农化专利网!
请登录
免费注册
帮助中心
购物车
0513-83511907
首页
农化专利
无形资产
专利报告
商标
著作权
商业资料
有形资产
农药技术
厂房车间
机械设备
代理服务
商标服务
专利服务
需求代理
行业需求
资讯专区
新闻资讯
专利信息
科技进展
专利专论
培训资料
通知公告
专利课堂
专家团队
关于我们
当前位置:
首页
>
新闻资讯
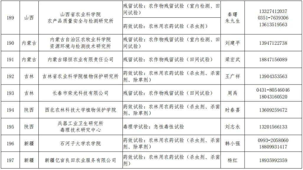
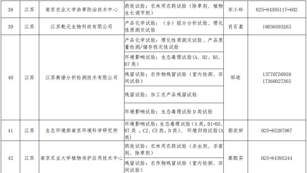
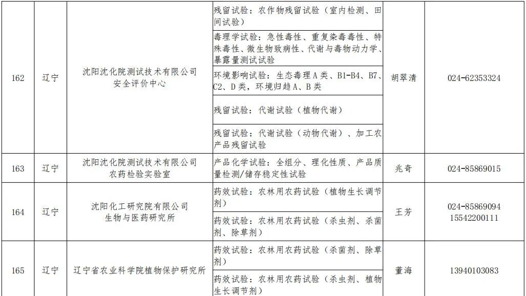
203家农药登记试验单位及试验范围大汇总
来源:农化专利网
发布时间:2022-06-20 08:13
分享到:
QQ空间
微信
QQ好友
新浪微博
人人网
简述
来源:农业农村部农药管理司
来源:
农业农村部农药管理司
相关阅读
华中师范大学杨光富教授团队在TOP期刊发表科研成果:细胞色素P450 CYP6CY3介导桃蚜对异噁唑虫酰胺和氟雷拉纳的交互抗性
[2025-12-02]
四川省新增三家农药生产企业
[2025-12-02]
农药登记环境影响资料你都了解吗?
[2025-12-02]
苯嘧磺草胺、氟吡菌酰胺、氟唑菌酰胺等31个原药/母药将获登记
[2025-12-02]
中国棉花用农药登记产品达2822项,辛硫磷、乙酰甲胺磷等杀虫杀螨成分登记占比近七成
[2025-12-02]
天豫兴禾已获得两项水稻抗除草剂核心技术
[2022-06-20]
近期公开的杀虫剂最新专利,涉及海利尔、江苏农科院等13个单位
[2022-06-20]
顺式茉莉酮将被批准用作杀线虫剂
[2022-06-17]
草甘膦除草剂有望靠基因技术“去毒”
[2022-06-17]
近期公开的15个除草剂最新专利,其中海利尔集团获得两个
[2022-06-17]