蕹菜,即空心菜,兼具良好的食用价值和药用价值,在我国南方地区广泛种植,主要分为旱地和水培两种生产模式。蕹菜生产中发生的病虫害主要有白锈病、轮斑病、叶斑病、炭疽病、猝倒病、灰霉病、溃疡病、细菌性叶斑病、病毒病及蚜虫、烟粉虱、菜青虫、小菜蛾、甜菜夜蛾、斜纹夜蛾、烦夜蛾、甘薯麦蛾、甘薯腊龟甲、福寿螺等。
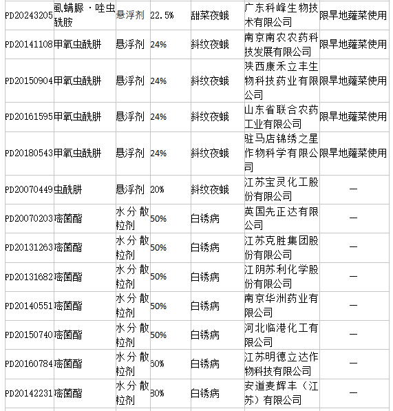
截至2024年11月底,在我国蕹菜上有效登记的农药产品共有26个,均为低毒级别,其中杀虫剂19个,杀菌剂7个,涵盖6种有效成分、3种剂型、4种防治对象。具体登记信息如下:
表1截至目前在我国蕹菜上有效登记的农药产品

