2024年第9批拟批准登记农药产品公示
根据《行政许可法》《农药管理条例》有关规定,现将第十届全国农药登记评审委员会第13次执行委员会议审议通过的申请登记的343个农药产品、95个登记变更农药产品相关信息予以公示。如对公示内容有异议,请在公示期内以传真或电子邮件形式实名反馈(包含反馈人姓名、所在单位及联系方式,对未实名反馈的,将不予以回复)。
公示时间:2024年8月29日至2024年9月4日。
联系单位:农业农村部农药检定所综审处(北京市朝阳区麦子店街22号楼,邮编:100125)。
电话:010-59194015。
传真:010-59194063。
电子信箱:icamags@agri.gov.cn。
附件:
1. 拟批准登记农药产品名单
2. 拟批准登记变更农药产品名单
(详见:http://www.chinapesticide.org.cn/zwb/detail/29102)
农业农村部农药检定所
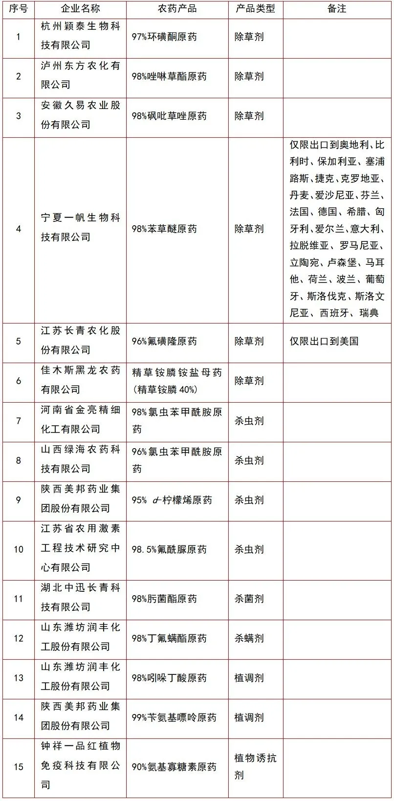
在343个拟批准登记农药产品中,含14个原药、1个母药。
在这15个原(母)药产品中,包括除草剂6个、杀虫剂4个,杀菌剂1个,杀螨剂1个,植物生长调节剂2个,植物诱抗剂1个。
表1 15个拟批准登记原药/母药产品名单
