农药是农业生产中重要的投入品,农药登记管理是国内外保障农药科学安全应用的有效措施。农药产品登记通常需要提交农药的产品化学、药效、残留、环境影响等试验报告以及风险评估报告,通过大量的科学数据来验证农药在所登记区域应用的有效性和安全性。植保无人飞机施药是当下发展迅速的新型施药方式,与常规地面施药方式不同,其应用后在药效、残留和风险方面往往存在差异。
因此,在已登记农药标签中增加植保无人飞机的施药方式,需重新评估植保无人飞机施药的药效、残留和风险。日本和韩国是亚洲植保无人飞机应用的主要国家,其应用的农药需要登记,且具备比较完善的登记管理制度。目前,日本和韩国已有登记应用于植保无人飞机的农药产品。
随着农药行业管理得越来越严,与农药相关的植保无人机等农用航空器管理,也越来越规范。2023年5月31日,由国务院和中央军委联合发布的第761号令,《无人驾驶航空器飞行管理暂行条例》(下称《条例》),也将于2024年1月1日起执行。这一《条例》,不仅对植保无人机进行了正名式的正式定义,而且,也对飞防服务带来了新的东风。为推动和完善我国植保无人飞机农药产品的行业发展,亟需开展植保无人飞机应用农药的登记管理工作,因此,本文简要介绍了日本和韩国的植保无人飞机农药登记的要求、已登记的产品、登记的主要作物和剂型等,以期为我国开展植保无人飞机应用农药的登记提供参考。
1. 日本
在日本,约1/5的耕地施药是由植保无人飞机完成。日本是亚洲植保无人飞机应用和管理发达的国家。植保无人飞机上应用的农药需要开展药效试验、作物安全性试验。对于已获得地面施药方式登记的农药,需增加植保无人飞机施药方式的,若单位面积有效成分的使用量在原登记药剂范围内的,则不需要开展田间残留试验。
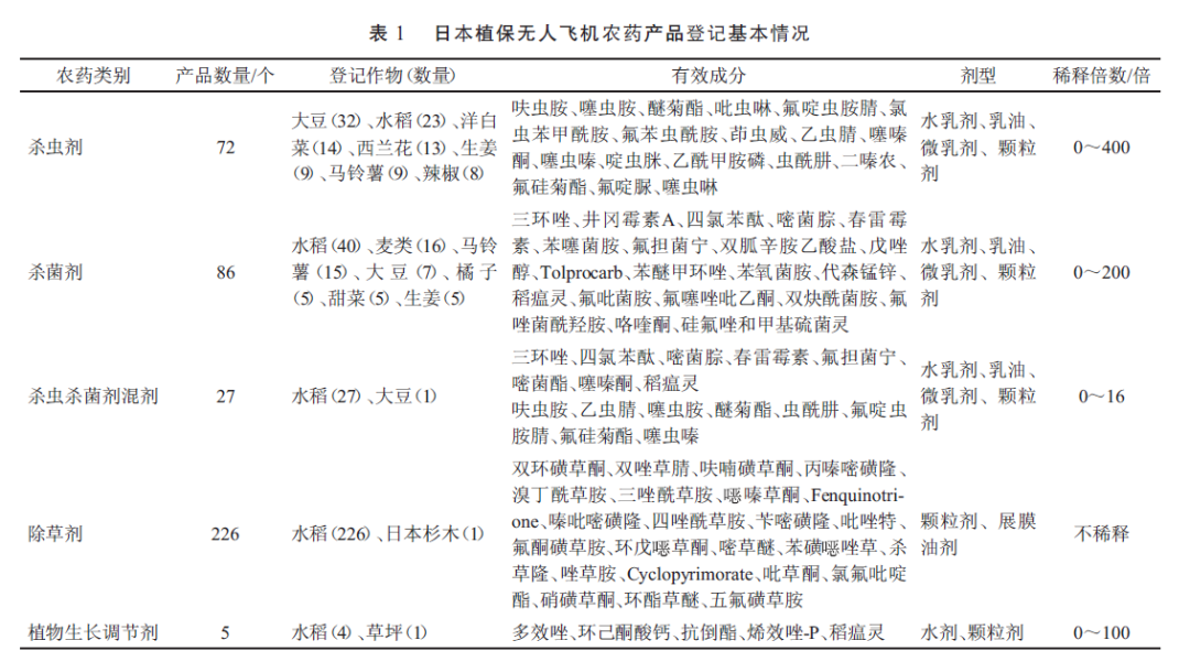
在日本农林水产航空协会发布的“产业用无人航空机用农药”数据库中查询已登记用于植保无人飞机的农药产品,截至2023年3月8日总共有416个(表1),其中登记最多的产品为除草剂,达到226个,杀菌剂有86个、杀虫剂有72个、杀虫杀菌剂混剂有27个,植物生长调节剂为5个。
除草剂全部可应用于水稻田,其中有一个产品登记用于日本杉木。登记的除草剂有效成分主要包括双环磺草酮、双唑草腈、呋喃磺草酮、丙嗪嘧磺隆和溴丁酰草胺等,主要登记剂型为颗粒剂和展膜油剂,不需稀释,可直接采用植保无人飞机喷施,主要用于防治水稻田一年生杂草和多年生杂草,如矮慈姑、稗草和莎草等。
杀菌剂登记的作物主要为水稻、马铃薯、麦类和大豆等,有效成分主要为三环唑、井冈霉素A、四氯苯酞、嘧菌腙、春雷霉素、苯噻菌胺、氟担菌宁和双胍辛胺乙酸盐等,主要用于防治稻瘟病、叶枯病、纹枯病、疫病、赤霉病、炭疽病和斑点病等。杀虫剂登记的主要作物为大豆、水稻、甘蓝、西兰花和生姜等,有效成分主要为呋虫胺、噻虫胺、醚菊酯、吡虫啉、茚虫威和氟啶虫胺腈等,主要用于防治叶蝉、飞虱、椿象和蚜虫等。
杀菌剂和杀虫剂的复配产品主要登记作物为水稻,有效成分中杀菌剂主要为三环唑、四氯苯酞、嘧菌腙和春雷霉素等,杀虫剂主要为呋虫胺、乙虫腈和噻虫胺等。杀虫剂、杀菌剂以及其混合产品登记的剂型主要有水乳剂、乳油、微乳剂和颗粒剂等。植物生长调节剂主要登记作物为水稻和草坪,有效成分包括多效唑、环己酮酸钙、抗倒酯、烯效唑-P和稻瘟灵,剂型主要为水剂和颗粒剂。

植保无人飞机与地面施药方式的农药登记产品剂型有差异,无人飞机农药剂型主要为水乳剂、乳油、微乳剂和颗粒剂等,而可湿性粉剂等易堵塞喷头的农药制剂产品很少登记用于植保无人飞机。但近年来,随着无人飞机药剂撒施系统的升级,液力式喷头逐渐被离心式喷头替代,喷头堵塞的问题可以得到有效解决,将会有更多的农药剂型可被登记应用于植保无人飞机。
2. 韩国
2019年韩国植保无人飞机的防控面积达到约194万hm2,其中30%水稻耕地面积的防控是由植保无人飞机作业完成。韩国植保无人飞机所用农药需要登记试验,包括需要开展田间药效、残留和邻近敏感作物安全试验。由韩国农村振兴厅负责农药的登记管理,在其农药安全信息系统中可查询已登记农药信息。在该系统以“无人飞机”为关键词搜索,结果显示韩国登记了207个植保无人飞机可应用的农药产品,分别为杀虫剂、杀菌剂、杀虫杀菌剂混剂和除草剂,分别登记产品数量为90、82、6个和29个。
杀虫剂中登记的作物主要为水稻、白菜、葱、松树和大豆等,登记的有效成分主要为醚菊酯、噻虫啉、氯虫苯甲酰胺、甲氧虫酰肼、噻虫胺、环溴虫酰胺、啶虫脒、氟啶虫胺腈、联苯菊酯和环虫酰肼等,登记的剂型主要有悬浮剂、乳油、可溶性液剂等,主要用于防治甜菜夜蛾、绿后丽盲蝽、蚜虫和稻纵卷叶螟等。
杀菌剂登记作物主要为水稻、洋葱、白菜和大豆等,有效成分主要为嘧菌酯、丙环唑、三环唑、嘧菌腙、噻氟酰胺、己唑醇和唑菌胺酯等,登记的剂型主要有悬浮剂、乳油和水分散粒剂等,主要用于防治炭疽病、白粉病、叶枯病和斑点落叶病等。
除草剂中登记作物均为水稻,登记的主要成分为双环磺草酮、唑吡嘧磺隆、嘧草醚、五氟磺草胺和四唑草酰胺,且采用植保无人飞机施用除草剂时不需稀释,可直接施用,登记的剂型主要有悬浮剂和颗粒剂等,主要用于防治莎草、藜、稗和鸭舌草等。杀虫杀菌剂混剂的登记作物为水稻,其中主要的杀菌剂成分为井冈霉素A和噻酰菌胺等,杀虫剂成分为氟虫双酰胺和噻虫啉等,登记的主要剂型有悬浮剂等(表2)。
综上,韩国登记的农药主要为杀菌剂产品,而日本登记的主要为稻田除草剂产品,可能与国家间种植的作物类型和病虫草害发生程度不同有关。

我国的植保无人飞机领域快速发展,在2021年,我国植保无人飞机的拥有量达到16万架,防控面积达到了0.93亿hm2次,其拥有量和防控面积已远超日本和韩国。但正式登记的用于植保无人飞机农药产品尚属空白。在植保无人飞机药剂研制方面,中国农业科学院植物保护研究所智慧植保创新团队研制出了类似雾滴的微米级农药颗粒,实现了用“颗粒”代替“雾滴”的设想,植保无人飞机撒施该颗粒剂可使农药有效沉积在玉米喇叭口内,且相较于液体制剂的喷施,降低了飘移,实现草地贪夜蛾的精准快速防控,且该技术已获得国家发明专利。
另外,在植保无人飞机安全应用以及病虫害防治等方面,我国已经制定了相应的行业标准、地方标准和团体标准。但是,我国制定的标准主要为地方标准,仍缺乏国家标准,且行业标准较少,在农药登记管理方面也滞后于日本和韩国。
到目前为止,我国农药登记时开展的药效、残留试验等采用的器械仍为背负式喷雾器,还未开展植保无人飞机应用于农药的登记工作。但是植保无人飞机施药已在我国农业生产实际广泛应用,为加强我国植保无人飞机应用农药的登记管理,已开始制定植保无人飞机施药后药效测定的农业行业标准《植保无人飞机喷施农药防治大田作物病虫害田间药效试验准则》和《植保无人飞机施药作物中农药残留试验准则》,该标准正处于报批阶段。
我国植保无人飞机施用农药的登记管理标准正趋于完善,但还需加快植保无人飞机应用农药产品的农药登记试验技术准则制定进程,实现我国植保无人飞机农药产品的科学登记,加快我国植保无人飞机的健康发展和科学应用。
我国在植保无人飞机应用农药方面的管理逐步完善,但目前我国还未开展应用于植保无人飞机的农药产品登记工作,不利于植保无人飞机的发展与应用。因此,在未来需完善我国植保无人飞机应用农药产品的登记制度,加强专有产品的登记。此外,还需加强与植保无人飞机匹配的剂型研发。基于我国生产实际和国际无人飞机农药登记应用情况,对我国未来植保无人飞机应用农药的登记提出如下建议:
(1)植保无人飞机施药浓度高,飘移距离远,登记时需考虑非靶标生物和邻近作物的安全性,选择不易发生药害的低风险的农药产品应用;
(2)当邻近作物安全存在潜在风险时,无人飞机可考虑选择撒施颗粒剂,降低飘移对邻近作物产生的威胁;
(3)由于植保无人飞机喷施雾滴细,登记剂型优先选择易分散且粒径较小的剂型,如水剂、水乳剂、微乳剂等;
(4)由于不同类型的农药产品存在制剂体系的差异,易导致田间桶混时产生絮集沉淀现象,建议无人飞机施药优先选择混剂产品,尽量减少田间现场桶混施用的方式;
(5)加强无人飞机用农药产品信息管理,产品标签中应明确植保无人飞机施用量、安全间隔期和施药注意事项等信息。
文章来源:《现代农药》2023年第3期、 先正达集团中国翼选官方号
本期编辑:李可
本期审核:朱蓓蓓
本期监制:顾旭东
