
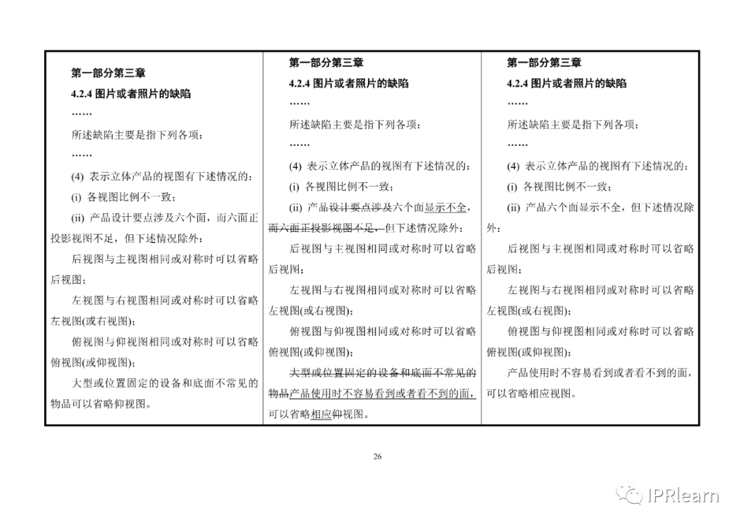
为全面贯彻习近平总书记关于加强知识产权保护的一系列指示精神,深化落实“放管服”改革的决策部署,积极回应经济科技快速发展对审查规则的新诉求,提高专利审查质量和审查效率,2020年国家知识产权局开展《专利审查指南》全面修改工作。此次修改涉及内容较多,本着“成熟一批、公布一批”的原则,现将《专利审查指南修改草案(第二批征求意见稿)》(以下简称“第二批征求意见稿”)及其说明予以公布,征求社会各界意见。有关单位和各界人士可以在2020年12月10日前,选择以下方式中的一种,围绕第二批征求意见稿的修改完善提出具体意见:
1. 电子邮件:tiaofasi@cnipa.gov.cn
2.传真:010-62083681
3.信函:北京市海淀区西土城路6号国家知识产权局条法司审查政策处 邮编100088(请于信封左下角注明“审查指南”)
附件1:
《专利审查指南修改草案(第二批征求意见稿)》修改对照表


































































































































附件2:
关于《专利审查指南修改草案(第二批征求意见稿)》的说明















































