提示
×
取消
确定
当前位置:首页 > 新闻资讯
浅议组合化学在中国的专利布局及战略规划
来源:磊子侃农药   发布时间:2025-02-11 09:16
简述
组合化学工业株式会社(Kumiai Chemical Industry Co., Ltd.)是日本一家专注于农业化学品研发、生产和销售的公司,成立于1948年,总部位于东京。

组合化学工业株式会社(Kumiai Chemical Industry Co., Ltd.)是日本一家专注于农业化学品研发、生产和销售的公司,成立于1948年,总部位于东京。


图片


组合化学有着丰富的产品线,包括农用化学品、企业农用化学品相关产品、化工产品等。

其中农药产品占总业务构成的80%左右。

图片


主要农化产品

禾草丹:这是一种早期的内吸传导选择性硫代氨基甲酸酯类除草剂,主要用于水稻秧田、直播稻及移栽稻田,防除稗草、三棱草等杂草。

砜吡草唑:这是一种异恶唑类除草剂,具有广泛的适用性,主要用于小麦、玉米、水稻等作物,能有效防除多种禾本科和阔叶杂草。

芬喹酮(Fenquinotrione) (Effeeda):这是一种用于水稻田的新型三酮类除草剂,具有HPPD抑制作用机制,能有效控制多种耐药性杂草。

主要产品还包括:

图片

图片

图片



另外组合化学还生产其他精细化工品及中间体,特别是在甲苯和二甲苯衍生物方面。需要注意的是其氯甲苯业务(生产和销售氯甲苯中间产品)转让给合并子公司 Iharanikkei Chemical Industry Co., Ltd.,,。

部分中间体产品:

图片

图片


组合化学在中国的知识产权布局

组合化学工业株式会社(Kumiai Chemical Industry Co., Ltd.)在知识产权(IP)布局和维权方面表现突出,尤其是在农业化学品领域。

核心专利:农药活性成分、配方和生产工艺方面拥有大量核心专利,涵盖除草剂、杀虫剂和杀菌剂等。

国际专利:通过PCT(专利合作条约)等途径,公司在全球主要农业市场(如美国、欧洲、中国、印度等)申请并获得了多项专利,确保其技术的国际保护。

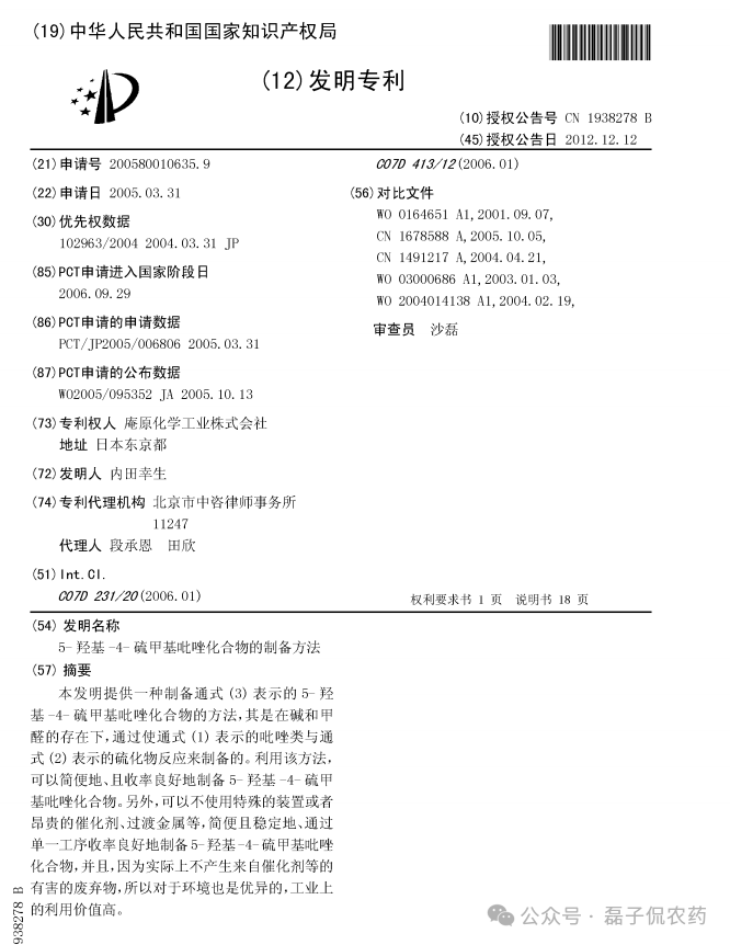
2024年组合化学在中国和澳洲发起了一系列针对砜吡草唑中间体的侵权诉讼,其核心专利为:中国专利 ZL200580010635.9(“5-羟基-4-硫甲基吡唑化合物的制备方法”),授权公告号:CN1938278 B。申请日为2005年3月31日, 预计到期日为2025年3月。

图片


组合化学在中国的目前的专利布局,需关注组合化学工业株式会社与庵原化学工业株式会社的相关专利申请情况。

截止2024年12月,根据已经公开的信息,组合化学和庵原化学在中国申请过110多件专利。其中绝大部分为中间体或合成工艺专利。

其中目前仍然有效的如下:

图片


国内企业可以关注其中间体制备方法专利,如噻唑,吡唑,嘧啶等衍生物。