提示
×
取消
确定
当前位置:首页 > 新闻资讯
“根病叶治”!云南农业大学发表种间化感互作诱导根际微生物抗病方面的研究成果
来源:Ad植物微生物   发布时间:2024-10-25 14:24
简述
2024年10月,云南农业大学植物保护学院朱书生教授团队在国际权威期刊Plant Communications上发表了一篇关于农林复合系统下种间化感互作诱发植物抗病的研究论文。

2024年10月,云南农业大学植物保护学院朱书生教授团队在国际权威期刊Plant Communications上发表了一篇关于农林复合系统下种间化感互作诱发植物抗病的研究论文,题为“Interspecific Allelopathic Interaction Primes Direct and Indirect Resistance of Neighbor Plant in Agroforestry System”。该研究以红松与人参组成的农林复合系统作为模型,探讨了种间化学互作对抗病性的影响。研究揭示,红松松针释放的化合物2-茨醇不仅可以直接激活人参的防御机制,增强其抗病能力,还能促进根部分泌特定代谢产物,吸引有益微生物,从而进一步提升植物的整体抗性。实验表明,在较高浓度(10-100 mg/L)条件下,2-茨醇对病原菌(如人参黑斑病菌Alternaria panax)具有明显的抑制作用,同时增强了人参的诱导抗性和对有益微生物的吸引力。这项研究从化学生态学角度解析了农林复合系统中生物多样性对药用植物病害控制的作用机理,为林下药材的生态栽培提供了科学依据。


研究背景

生物多样性丰富的农林复合生态系统不仅提高了生态系统的稳定性,还增强了植物抵抗外界环境变化及病害侵袭的能力。通过深入探究此类系统中不同物种之间的化学互作如何减少病害的发生,可以为实现农业的可持续发展提供创新的病害管理策略。基于前期对中国东北地区人参生产区的观察,研究人员注意到红松林下的人参黑斑病发病率较低,因此选择红松与人参作为研究对象,考察化感物质在病害防治中的具体作用。

主要结果

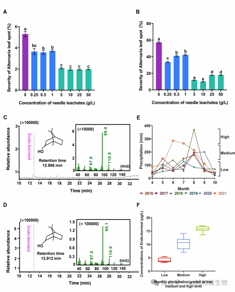
研究表明,使用红松松针的浸提液对人参进行叶面喷施,可有效降低人参黑斑病的发生率(见图1)。实验结果显示,随着松针浸提液浓度的增加(从低浓度0.25-1 g/L至高浓度5-50 g/L),其对病害的抑制效果也随之增强,但浸提液对黑斑病菌本身并无显著的直接抑制作用。通过气相色谱-质谱联用技术(GC-MS)分析人参生长期(5月至9月)内红松松针浸提液的成分,发现2-茨醇是其中含量丰富且持续存在的化合物。随后,采用GC-MS/MS技术对2-茨醇进行了精确的定性和定量分析。

图片

                             图1 红松淋溶液对人参黑斑病的防治效果及其主要成分2-茨醇的鉴定和定量分析

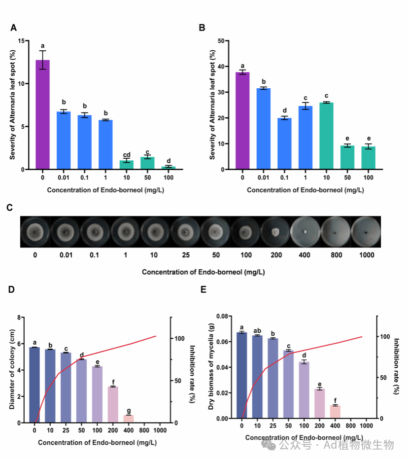
进一步的研究显示,2-茨醇与红松松针淋溶液的病害控制效果相当,同样能有效减轻人参黑斑病的影响。高浓度(10-100 mg/L)的2-茨醇在提高人参对病害的诱导抗性方面显著优于低浓度(0.01-1 mg/L)(图2)。当2-茨醇浓度低于10 mg/L时,对病原菌A. panax的生长没有明显的抑制作用;而一旦浓度超过10 mg/L,则显示出浓度依赖性的抑制效果(图3)。这表明,无论是在低浓度还是高浓度下,2-茨醇都能促使植物产生抗性反应。

图片

                                       图2 松针淋溶物2-茨醇的化感控病效果以及抑菌活性

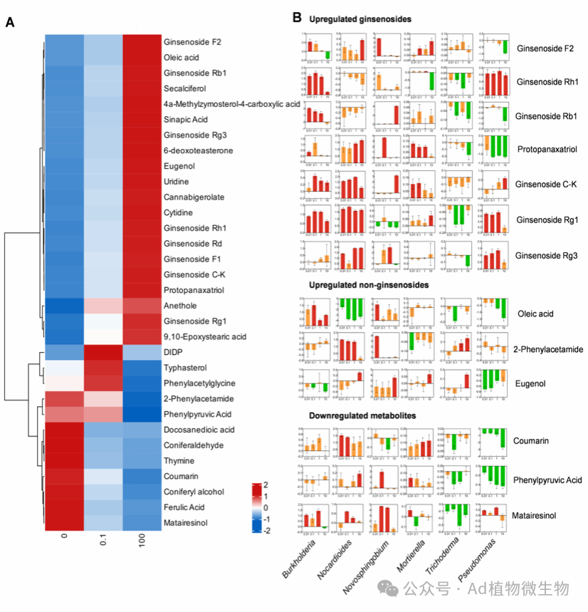
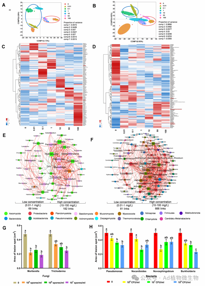
针对不同浓度2-茨醇处理后的人参根际土壤微生物功能进行了研究(图3)。研究发现,2-茨醇的叶面喷施改变了根际土壤中微生物的功能,尤其是影响了真菌和细菌的群落结构及其相对丰度。通过分析真菌和细菌的相对丰度与黑斑病病情指数之间的关系,构建了低、高浓度2-茨醇处理下菌属与病情指数的负相关网络图。结果显示,在高浓度下,受2-茨醇调节的真菌和细菌种类多于低浓度条件。为了验证2-茨醇调节的微生物对病害防控的效果,研究者从人参根际土壤中分离出了几个显著上调并与病情指数负相关的菌属,包括Mortierella、Novosphingobium、Nocardiodes、Burkholderia、Trichoderma 和 Pseudomonas。这些菌株接种后均能有效诱导人参抵抗黑斑病的侵袭。

图片

                            图3 叶面喷施2-茨醇对人参根际土壤微生物的影响及关键微生物诱导抗病的验证

转录组学研究(图4)表明,叶面喷施100 mg/L的2-茨醇相较于0.1 mg/L,能够激活更多与植物防御相关的基因本体(GOs),涵盖肌醇磷酸代谢、N-聚糖生物合成以及苯并恶嗪类化合物的生物合成等领域。同时,它还上调了涉及生长素、脱落酸、油菜素内酯、赤霉素和类固醇激素信号传导的通路。这些发现从分子层面解释了为何高浓度2-茨醇拥有更强的抗病性能。此外,2-茨醇处理后,人参叶片和须根中次生代谢产物(如类黄酮、萜类化合物和苯丙烷化合物)的相关通路也显著富集,且这种效应随2-茨醇浓度的增加而增强。

图片

                                  图4 不同浓度2-茨醇叶面喷施对人参叶片和根系的加权基因共表达网络分析

利用LC-MS/MS技术对0.1 mg/L和100 mg/L 2-茨醇处理的人参根际土壤代谢物进行了鉴定。结果指出,2-茨醇能够调控人参根系中植保素、皂苷类、核酸类和脂质化合物的分泌。特别是,2-茨醇上调的皂苷类(如皂苷F2、皂苷Rh1、皂苷Rb1、皂苷C-K、皂苷Rg1、皂苷Rg3和原人参三醇)和其他非皂苷类化合物(如油酸、2-苯基乙酰胺、丁香酚)能够在不同程度上促进有益微生物的生长。相反,2-茨醇对某些酚类化合物(如松柏醇、松柏醛、阿魏酸)及其他化合物(如苯丙酮酸、香豆素、罗汉松树脂)的下调有助于减少这些化合物对有益微生物的抑制作用,从而创造一个更加有利于有益微生物生长的微环境(图5)。

图片

                              图5  2-茨醇叶面喷施对人参根际代谢物的调控及其对根际有益微生物的影响

总体而言,红松松针淋溶液中的化感物质不仅可以直接增强人参的抗病能力,还可以通过调控人参的次生代谢过程间接招募根际有益微生物,共同抵御病害(图6)。尤其值得注意的是,2-茨醇兼具抑制病原菌和诱导植物抗性的双重功效,未来可能成为可持续农业体系中的重要工具。本研究强调了种间化学互作在病害管理中的重要作用,提出了通过叶面施用化感物质来调节根际微生物群落,进而提升作物对根部疾病的抵抗能力的新策略。

图片

                               图6 农林复合系统中化感物质2-茨醇介导的种间互作(红松-人参-根际微生物)