根据农业农村部第2569号公告,生物化学农药(biochemical pesticides)是指天然产生的或与天然化合物结构相同的(允许异构体比例的差异),对防治对象没有直接毒性,而只有调节生长、干扰交配或引诱等特殊作用的农药。生物化学农药主要包括以下类别:
1. 化学信息物质
由动植物分泌的,能改变同种或不同种受体生物行为的化学物质。例如,二化螟性诱剂(顺-9-十六碳烯醛等),斜纹夜蛾诱集性信息素,梨小迷向素等。
2. 天然植物生长调节剂
由植物或微生物产生的,对同种或不同种植物的生长发育(包括萌发、生长、开花、受精、座果、成熟及脱落的过程)具有抑制、刺激等作用或调节植物抗逆境(寒、热、旱、湿、风、病虫害)的化学物质。例如,赤霉素,吲哚乙酸,糠氨基嘌呤,冠军素等。
3. 天然昆虫生长调节剂
由昆虫产生的对昆虫生长过程具有抑制、刺激等作用的化学物质。例如,诱虫烯,S-烯虫酯等。其中,S-烯虫酯虽然是化学合成的,但与天然昆虫保幼激素的结构高度类似、功能完全一致,因此最终也被认定为生物化学农药。
4. 天然植物诱抗剂
能够诱导植物对有害生物侵染产生防卫反应,提高其抗性的天然源物质。例如,壳聚糖,氨基寡糖素,香菇多糖,超敏蛋白,β-羽扇豆球蛋白多肽等。
5. 其他生物化学农药
除上述以外的其他满足生物化学农药定义的物质。例如,胆钙化醇。由于下文会将生物化学农药和化学农药展开比较,因此对化学农药的定义解释如下:根据农业农村部第2569号公告,化学农药是指利用化学物质人工合成的农药。
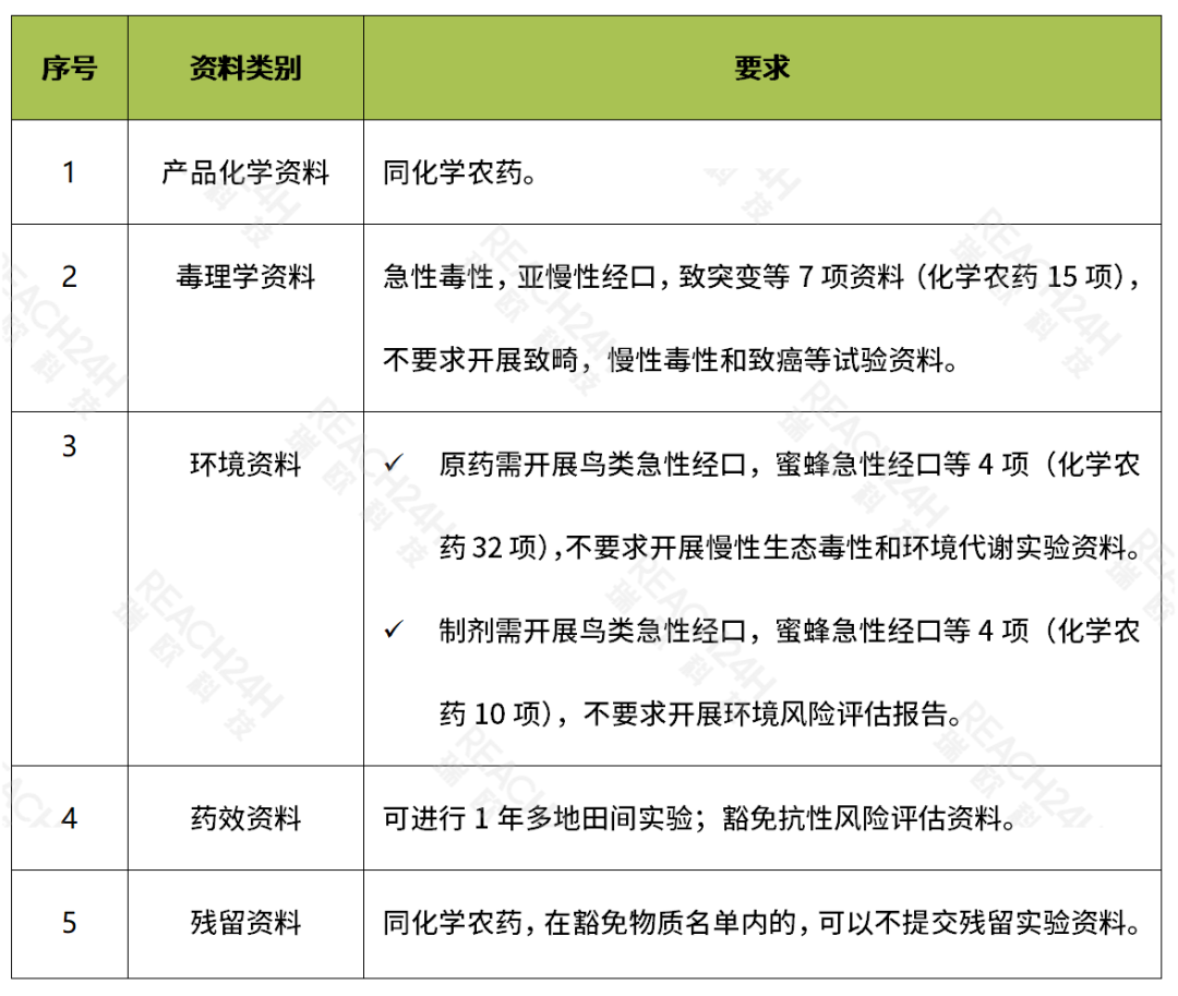
根据《农药登记资料要求》等系列农药管理政策,相较于化学农药,在毒理学资料部分,生物化学农药可豁免致畸,慢性毒性和致癌等毒理测试。在环境资料部分,生物化学农药原药可豁免鸟类短期饲喂,绿藻生长抑制,家蚕急性毒性等慢性生态毒性和环境代谢实验;生物化学农药制剂可豁免环境风险评估报告。
在药效方面,生物化学农药可以开展1年多地的田间实验,同时豁免抗性风险评估资料。在残留方面,生物化学农药与化学农药相同,在豁免物质名单内的,可以不提交残留实验资料。具体可参看下表(表1):
表1 生物化学农药资料要求

基于生物化学农药相对较低的数据要求,更高的安全性等特点,相较于其他类型农药产品,生物化学农药在登记成本和合规周期方面具有显著的优势。以新农药登记为例,化学农药新农药的登记成本在千万人民币级别;在登记周期方面,从测试开始安排到最终拿到登记证,常规在4~5年左右。而生物化学农药新农药,根据具体产品特点,登记成本在几十万到上百万人民币不等,登记周期常规在3~4年左右。
表2 新农药合规成本和周期
首先,农药产品是否能属于生物化学农药范畴的界定至关重要,也有一定判定难度。例如,如何界定“与天然化合物结构相同”?这一般需要从分子结构是否和天然化合物相同或类似,毒理学意义是否改变,环境适应性是否改变,作用机理及功能等方面展开分析。
其次,注重不同的生物化学农药产品有其不同的特点,全面科学的对产品数据和申报资料进行分析。例如,基于昆虫性信息素专一性强,对环境安全,在诱捕器或载体中施用的昆虫性信息素可减免原药(母药)的致突变和亚慢性经口毒性,环境影响试验资料,减免制剂的环境影响和残留实验资料,以及风险评估报告。