植物生长调节剂是指由植物或微生物产生的对同种或不同种植物的生长发育(包括萌发、生长、开花、受精、坐果、成熟及脱落的过程)具有抑制、刺激等作用或调节植物抗逆境(寒、热、旱、湿、风、病虫害)的化学物质。因其具有作用面广、应用领域多、用量少、效果显著、残留少、毒性低、对环境影响小等特点,在现代农业生产中被广泛应用,生产和应用规模不断扩大。植物生长调节剂的正确合理使用,对提高我国农产品产量,提升农产品质量,增加农民收入具有积极影响。
2001年修订颁布的《农药管理条例》将植物生长调节剂纳入农药进行管理,2017年新修订的《农药管理条例》《农药登记管理办法》《农药登记资料要求》等配套规章,进一步规范了植物生长调节剂的登记、生产、经营、使用和监督。本文全面梳理了我国植物生长调节剂登记情况,介绍了近年来新登记品种,并对植物生长调节剂的相关登记要求进行了阐述,以期为农药生产企业产品开发和农业生产应用提供参考。
1. 有效成分登记情况
据统计,截至2021年12月31日,我国农药登记产品44,603个(含仅限出口产品121个),涉及745个有效成分。其中,植物生长调节剂产品1,606个(原药203个,制剂1,403个),涉及53个有效成分。植物生长调节剂登记总数占农药登记总数的3.6%。因植物生长调节剂的特殊性,部分按有效成分登记的化合物不能单独起作用,例如,复硝酚钠,有5-硝基邻甲氧基苯酚钠、邻硝基苯酚钠和对硝基苯酚钠3个成分构成,因此,本文按照登记品种介绍,更具科学性和参考性。经检索中国农药登记信息网数据库,登记的植物生长调节剂共有46个品种(表1)。
从表1看出,植物生长调节剂产品品种登记较为集中,其中赤霉酸、噻苯隆、乙烯利、24-表芸苔素内酯、多效唑、苄氨基嘌呤、甲哌鎓、萘乙酸等8个植物生长调节剂品种的登记产品数量占植物生长调节剂登记总量的65%,登记集中度高。
表1 登记的植物生长调节剂品种及数量




注:a以赤霉酸A3或赤霉酸(A4+A7)为有效成分;b以复硝酚钠或5-硝基邻甲氧基苯酚钠、邻硝基苯酚钠和对硝基苯酚钠为有效成分;c以羟烯腺嘌呤、烯腺嘌呤作有效成分;d以邻硝基苯酚钾、2,4-二硝基苯酚钾和对硝基苯酚钾为有效成分。
2. 毒性级别
登记的植物生长调节剂产品绝大部分为低毒或微毒产品,中等毒品种仅有4种,分别是甲哌鎓、矮壮素、烯效唑和单氰胺。
3. 主要登记剂型
图1显示,登记的植物生长调节剂产品中水剂剂型286个,依据中华人民共和国国家标准《农药剂型名称及代码》GB/T 19378—2017,取消了“水剂”剂型,并入“可溶液剂”。因此,登记的植物生长调节剂主要以可溶液剂为主,可溶液剂产品330个,其他数量较多的剂型有,可湿性粉剂96个,可溶粉剂67个,悬浮剂60个,乳油55个。

图1 植物生长调节剂登记主要剂型
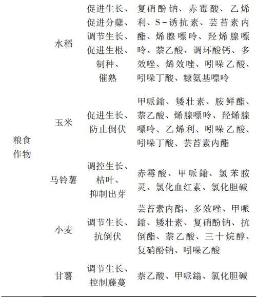
4. 主要登记作物
从表2可以看出,46种植物生长调节剂品种共登记作物52种,其中,蔬菜14种,果树9种,花卉7种,粮食作物5种,经济作物5种,油料作物3种,林木2种,其他7种。蔬菜作物中主要以番茄、芹菜、菠菜等登记为主;果树作物中主要以梨树、荔枝树等登记为主;粮食作物中主要以水稻、玉米、马铃薯、小麦等登记为主;经济作物主要以棉花、烟草等登记为主;油料作物主要以花生登记为主;林木以橡胶树登记为主。
表2 植物生长调节剂登记作物情况






1. 苯肽胺酸
苯肽胺酸2018年取得农药登记。该有效成分通过叶面喷施能迅速进入植物体内,通过协同植物体内内源激素和改变细胞内抗氧化和防御物质,来促进营养物质输送到植物生长点,增强植物细胞的活力,促进叶绿素的合成,增强植物抗逆能力。
20%苯肽胺酸可溶液剂(PD20181616),登记作物为大豆、小麦、油菜、玉米、棉花、水稻、柑橘树、枣树,主要作用是调节生长。主要使用技术要求如下。
大豆:于大豆花蕾期、初花期或开花后喷雾施药,用水稀释300~400倍液,每季最多施药2次。
小麦:于小麦返青拔节期、扬花期各施药1次,用水稀释1,000~1,500倍液,小麦每季最多施药2次。
油菜:于油菜苔期、初花期各施药1次,用水稀释1,000~1,500倍液,油菜每季最多施药2次。
玉米:于玉米5~6叶期、10~12叶期各施药1次,用水稀释1,000~1,500倍液,每季最多施药2次,鲜食玉米安全间隔期为21 d,成熟玉米安全间隔期45 d。
水稻:于水稻破口期、齐穗期各施药1次,用水稀释1,000~1,500倍液,每季最多施药2次。
棉花:于棉花现蕾初期、初花期各施药1次,用水稀释1,000~1,500倍液,每季最多施药2次。
枣树:于幼果期喷雾施药,用水稀释1,000~1,500倍液,枣树每季最多施药1次。
柑橘树:于幼果期喷雾施药1次,用水稀释1,000~1,500倍液,每季最多施药1次,安全间隔期30 d。
芒果树:于芒果小扬花前、谢花后各施药1次,用水稀释1,500~2,500倍液,芒果树每季最多施药2次。
苹果树:于幼果期施药,800~1,200倍液,每季最多施药1次。
2. 二氢卟吩铁
二氢卟吩铁2019年取得农药登记。该有效成分属于叶绿素类衍生物,能延缓叶绿素降解,增强光合作用,促进根系生长,增加抗逆性,调节植物生长。
0.02%二氢卟吩铁可溶粉剂(PD20190031),登记作物为大蒜、大豆、姜、小麦、棉花、水稻、油菜、烟草、花生、葡萄和辣椒。主要使用技术要求如下。
大豆:于苗期、花期喷雾,用水稀释5,000~10,000倍液。
花生:于苗期、下针期喷雾,用水稀释5,000~10,000倍液。
棉花:于苗期、现蕾期、初花期茎叶喷雾,用水稀释5,000~10,000倍液。
葡萄:于开花前后、膨大期,茎叶喷雾,用水稀释5,000~10,000倍液。
水稻:于2~3叶期、移栽后或者分蘖期,茎叶喷雾,用水稀释10,000~20,000倍液。
小麦:于分蘖期、越冬后拔节前、孕穗期,茎叶喷雾,用水稀释5,000~10,000倍液。
油菜:于苗期、抽薹前,茎叶喷雾,用水稀释10,000~20,000倍液。
烟草:于团棵期、旺长期喷雾施药各1次,用水稀释5,000~10,000倍液。
大蒜:于苗期、返青期、采薹后茎叶喷雾,用水稀释4,000~10,000倍液。
辣椒:于苗期、始花期、幼果期茎叶喷雾,用水稀释5,000~10,000倍液。
姜:于三股杈期喷雾施药1次,间隔10~15 d第2次施药,用水稀释4,000~10,000倍液。
3. 尿囊素
尿囊素2020年取得农药登记。该有效成分能引起植物体内核酸的变化,促进植物协调生长。
20%尿囊素水分散粒剂(PD20201133),登记作物为黄瓜。主要使用技术要求为:黄瓜初花期喷雾施药,1,000~2,000倍液,间隔7~10 d再施药1次,共施药2次。每季最多使用2次。
30%苄氨基嘌呤·尿囊素悬浮剂(PD20220369),登记作物为柑橘树。主要使用技术要求为:柑橘树谢花后5~7 d喷雾施药,用水稀释1,000~2,000倍液,间隔7~10 d再施药1次,共施药2次。
4. 冠菌素
冠菌素2021年取得农药登记。该有效成分能诱导并激活植物多种抗逆基因的表达,增强植物抵抗逆境的能力,提高作物光合作用,促进植物生长、提高产量。
0.0006%冠菌素可溶液剂(PD20211370),登记作物为棉花和番茄。主要使用技术要求如下。
番茄:于番茄开花期至幼果期均匀喷施全株2~3次,用水稀释2,000~3,000倍液。
棉花:于棉花现蕾期、初花期、盛花期、盛铃期均匀喷施全株3~4次,用水稀释2,000~3,000倍液。
5. 谷维菌素
谷维菌素2021年取得农药登记。该有效成分可促进水稻出苗,促进水稻根系生长,提高分蘖数,增加株高,提高有效穗数、稻粒数,促进谷粒饱满,提高水稻的抗病性和抗逆性。
1%谷维菌素种子处理液剂(PD20212921),登记作物水稻。主要使用技术要求为:水稻播种前进行浸种处理,用水稀释150~300倍液,在水稻播种前浸种使用1次。
《农药登记管理办法》《农药登记资料要求》对化学农药、生物化学农药、植物源农药和微生物农药等登记类型明确了相应要求,但由于植物生长调节剂的特殊属性,如活性非常高、毒性低,或加工原药(母药)困难等,登记评审中又进一步做出相应的特殊要求,企业应予以关注。
1. 关于减免原药(母药)登记和制剂的残留试验要求
依据《第八届全国农药登记评审委员会第五次全体会议纪要》,原药(母药)低毒或微毒的天然植物生长调节剂,可以减免原药(母药)登记和制剂残留试验,但对化学合成的植物生长调节剂不能减免原药(母药)登记和制剂的残留试验。减免原药(母药)登记,应提交原药(母药)登记所需的以加工制剂的发酵液、提取液等完成的相关产品化学试验资料,以及以制剂完成的相关毒理、环境试验资料。目前三十烷醇、赤霉酸、烯腺嘌呤、苄氨基嘌呤、羟烯腺嘌呤、超敏蛋白和S-诱抗素等植物生长调节剂品种可豁免残留试验。
2. 关于混配制剂登记的要求
植物生长调节剂在使用时期、剂量上要求严格,使用不当易造成作物药害或影响农产品品质,原则上植物生长调节剂与杀虫剂、杀菌剂、除草剂不允许混配登记。植物生长调节剂与杀虫剂或杀菌剂混配的种子处理剂,应从严把控。
3. 关于混配制剂有效成分含量设定的要求
混配制剂总有效成分含量和各有效成分含量不能同时符合《农药登记资料要求》附件12《农药产品有效成分含量设定原则》中第2.2项关于含量有效数字规定的,总有效成分含量和其中高活性有效成分含量的有效数字应当符合规定。
作者:农业农村部农药检定所 田磊 高歆越 嵇莉莉
