提示
×
取消
确定
当前位置:首页 > 新闻资讯
宁波大学陈剑平院士和孙宗涛研究员团队揭示水稻抗病和增产新机制
来源:植物微生物最前线   发布时间:2024-09-20 09:36
简述
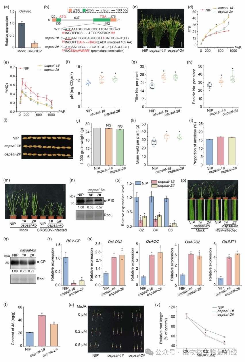
地球上的植物通过光合作用将太阳能转化为自身生长所需的代谢能量,而叶绿体是这一过程的主要场所。光系统I是负责捕获光能并传递电子的多蛋白复合体,其中PsaL作为光系统I的亚基参与光合作用。

地球上的植物通过光合作用将太阳能转化为自身生长所需的代谢能量,而叶绿体是这一过程的主要场所。光系统I是负责捕获光能并传递电子的多蛋白复合体,其中PsaL作为光系统I的亚基参与光合作用。然而,目前对于OsPsaL在水稻生长发育及抗病过程中的功能尚不清楚。水稻作为我国重要的粮食作物之一,在种植过程中常面临各种病毒病的威胁。如南方水稻黑条矮缩病毒病(SRBSDV)及其传播介体白背飞虱因危害区域广、影响严重,已被农业农村部列为一类农作物病虫害名录。病毒通常编码少量的病毒蛋白,其侵染循环依赖于劫持和利用寄主的系统元件。揭示病毒侵染过程中关键的宿主基因并揭示其抗/感病机制,可为培育抗病水稻品种提供理论依据和重要基因资源。


近日,宁波大学植物病毒学研究所陈剑平院士和孙宗涛研究员团队在植物科学权威期刊《Plant Biotechnology Journal》上在线发表了题为“Editing of OsPsaL gene improves both yield and antiviral immunity in rice”的研究论文。该研究筛选到一个感病基因OsPsaL,利用基因编辑敲除OsPsaL后,获得的ospsal-ko突变体不仅对南方水稻黑条矮缩病毒病SRBSDV和水稻条纹病毒RSV表现出广谱抗性,还显著提高了水稻的产量。

图片


在此前的研究中,该实验室鉴定了光系统I的亚基OsPsaL,发现其与病毒蛋白有互作关系。进一步研究表明,在SRBSDV侵染水稻后,OsPsaL的表达量显著下降,提示其可能在病毒侵染过程中发挥作用。通过观察过表达OsPsaL的转基因水稻(OsPsaL-ox)和敲除突变体水稻(ospsal-ko)的农艺性状,发现虽然OsPsaL-ox的籽粒较大,千粒重较高,但因分蘖数较少,单株产量较低;而ospsal-ko的籽粒大小和千粒重没有显著变化,但其分蘖数和穗数显著增加,导致单株产量较高。通过人工接种SRBSDV和RSV后发现,ospsal-ko对这两种水稻病毒具有显著抗性,病毒的RNA和蛋白水平在突变体中显著降低。转录组分析显示,ospsal-ko中茉莉酸通路相关基因上调表达,同时植株中的茉莉酸含量也显著增加。

综上所述,该研究利用CRISPR/Cas9系统编辑了OsPsaL基因,获得了光合作用效率提高且产量增加的ospsal-ko突变体水稻。此外,ospsal-ko通过调控茉莉酸途径表现出对SRBSDV和RSV的抗性。通过基因编辑技术获得的ospsal-ko突变体水稻具有潜力用于后续优质种质资源创制及抗病品种选育。

图片


宁波大学和沈阳农业大学联合培养的博士生张瑞芳为该论文第一作者,宁波大学植物病毒学研究所陈剑平院士和孙宗涛研究员为该论文通讯作者。宁波大学张合红副研究员,李路路副研究员和李雁军副研究员提供了重要帮助。该项研究得到了国家自然科学基金、浙江省自然科学基金和宁波市重大研发计划等项目的资助。