提示
×
取消
确定
欢迎来到农化专利网!
请登录
免费注册
帮助中心
购物车
0513-83511907
首页
农化专利
无形资产
专利报告
商标
著作权
商业资料
有形资产
农药技术
厂房车间
机械设备
代理服务
商标服务
专利服务
需求代理
行业需求
资讯专区
新闻资讯
专利信息
科技进展
专利专论
培训资料
通知公告
专利课堂
专家团队
关于我们
当前位置:
首页
>
新闻资讯
农药登记:环境归趋试验资料概述
来源:瑞欧农药登记百分百
发布时间:2025-04-15 08:44
分享到:
QQ空间
微信
QQ好友
新浪微博
人人网
简述
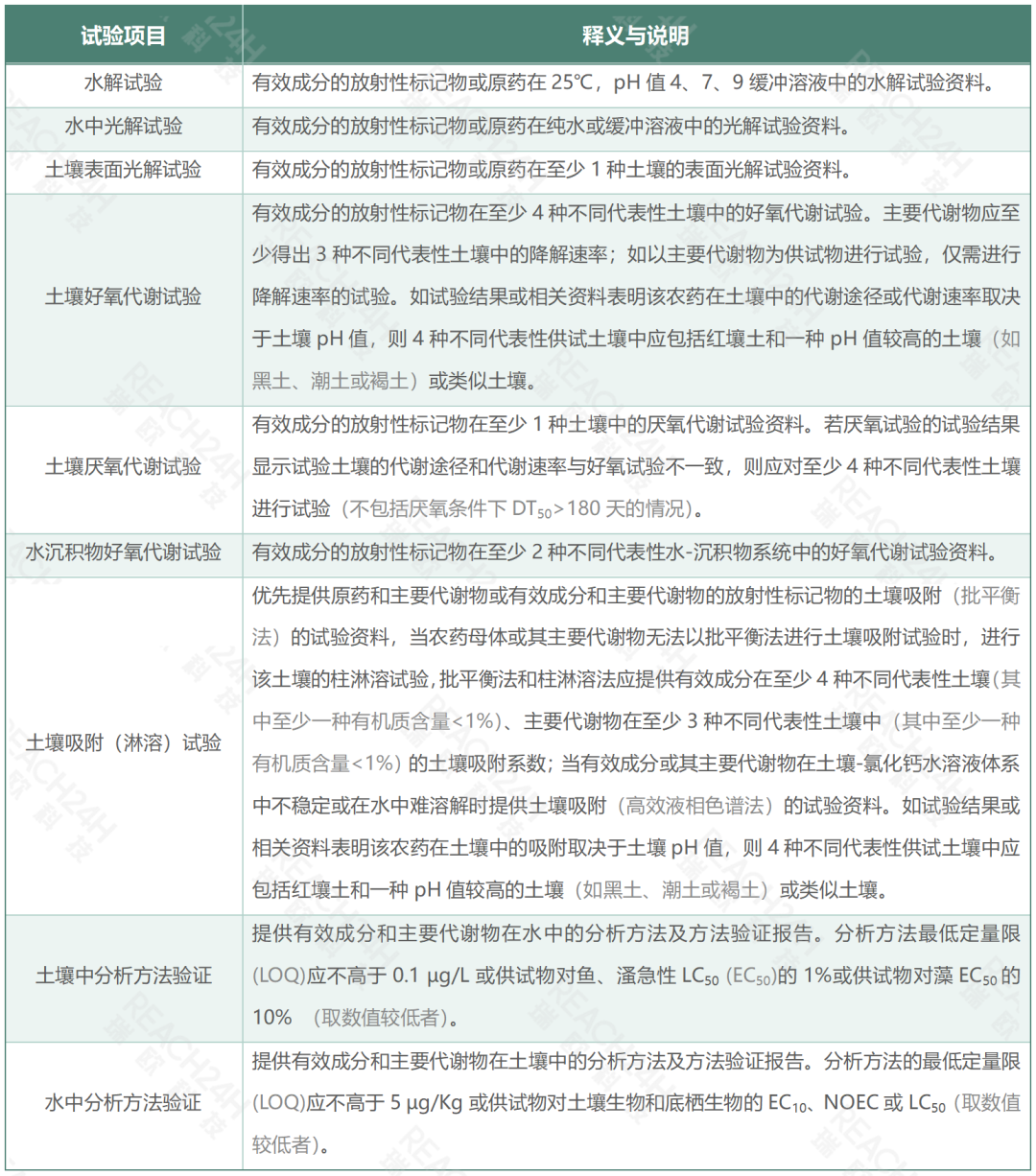
环境归趋(Environmental Fate)是指农药在环境中迁移、转化和降解的过程,其核心目的是解决农药的暴露问题。环境归趋资料是环境影响资料的重要组成部分,具体涉及到以下的试验内容:
环境归趋(Environmental Fate)是指农药在环境中
迁移、转化
和
降解
的过程,其核心目的是
解决农药的暴露问题
。环境归趋资料是环境影响资料的重要组成部分,具体涉及到以下的试验内容:
相关阅读
氟虫脲:一款曾寄予厚望却面临严格审视的昆虫生长调节剂
[2026-03-11]
本科毕业于华中农业大学,博士毕业于中国农业大学,广西大学副教授以第一作者身份发表Nature Communications
[2026-03-11]
内蒙古新增一家农药生产企业,总数达到30家
[2026-03-11]
2026年2月份有6种新农药登记获批
[2026-03-11]
首届智慧农业创新大赛获奖作品集公布 ,涉及对靶施药除草等
[2026-03-11]
西北农药生产基地之一新疆维吾尔自治区农药产品登记情况
[2025-04-14]
中科院破解柑橘黄龙病重要科学难题,AI助力果树重获新生
[2025-04-14]
芦笋农药登记产品共计143个,主要用于防治茎枯病、甜菜夜蛾、蓟马等病虫害
[2025-04-14]
不断完善知识产权保护,禁止强制技术转让!《关于中美经贸关系若干问题的中方立场》全文发布
[2025-04-14]
扬农化工两款创新化合物获ISO通用名
[2025-04-11]