农药在生产、储存等过程中,因合成工艺副反应、降解等导致农药产品中产生杂质。农药全组分分析中除对有效成分进行定性和定量分析外,对含量达到0.1%及以上的杂质以及FAO等国际组织和各国农药管理机构规定的相关杂质进行定性和定量分析。我国《农药登记资料要求》中对相关杂质已有定义和管理要求,其中明确了几个不同方面有害影响的杂质可被定义为相关杂质,包括对人类和环境具有明显的毒害、对适用作物产生药害、引起农产品污染、影响农药产品质量稳定性、引起其他不良影响的杂质。因此,有效的杂质分析对农药产品的安全性和有效性具有重要的意义。
1 农药原药中杂质分析
1.1 杂质定性分析一般流程 农药原药中未知杂质的分析往往需要采用质谱进行预分析,并针对检测到可能≥0.1%的任何杂质进行进一步结构分析,通过质谱可获得杂质的分子量、分子式及二级质谱碎片,从而结合产品的工艺能够初步推测杂质的结构。获得杂质的标准品可对杂质进行确证,然杂质标准品的获取难度具有差异。原药合成中间体的杂质是最易获得的。对于非中间体的杂质,含量较高/合成难度较高的杂质可通过制备色谱进行分离制备,而含量较低/合成难度较低的杂质可以通过有机合成的方式获得,并通过质谱、核磁共振波谱等化合物表征方法对杂质标准品进行表征。最后经过色谱、质谱等信息确认杂质结构,并确定杂质的来源,如合成中间体、副产物、原料、原料中的杂质及原药降解物等可能来源。
图1 杂质的定性分析一般流程
1.2 农药杂质的主要来源 农药杂质具有多种来源,主要可以分为3类:农药中间体和副产物、原料和原料杂质、原药降解物。
1.2.1 农药中间体和副产物是最常见的农药杂质来源。例如氰氟草酯合成最后一步2,4-二氟苯腈被亲核取代脱去氟的过程中苯环上2位和4位的氟都有一定的反应性,从而产生了2位氟被取代后副产物,该副产物作为杂质是氰氟草酯的同分异构体(图2)。
图2 氰氟草酯及同分异构体杂质
1.2.2 原料和原料中杂质作为农药杂质也是较为常见的杂质来源,该类杂质往往是原料反应不彻底或后处理纯化效果不好导致的。例如乙草胺合成过程中2-乙基-6-甲基苯胺作为原料在取代和酰化过程中反应不彻底会残存少量的2-乙基-6-甲基苯胺(图3)。
图3 乙草胺的常规合成路线(2-乙基-6-甲基苯胺作为原料)
1.2.3 原药降解物往往是由于原药在储存过程中不稳定产生的,是部分易降解农药的主要杂质来源。例如马拉硫磷在储存过程中会分解产生杂质二硫代磷酸三甲酯,加热等过程马拉硫磷也会异构化产生杂质异马拉硫磷,其比马拉硫磷具有更高的哺乳动物毒性(图4)。
图4 马拉硫磷及其储存过程中产生的杂质
合成工艺的不同产生的杂质具有明显差异,对于一些具有风险的相关杂质也可以通过改变工艺避免产生相关杂质。例如吡唑醚菌酯的常规工艺中都会采用硫酸二甲酯对酰胺上羟基进行甲基化,而硫酸二甲酯具有高毒性被作为吡唑醚菌酯的相关杂质。而新的吡唑醚菌酯的合成方法采用碘甲烷进行甲基化可以避免硫酸二甲酯的使用,从而避免原药中硫酸二甲酯的残留。
2 相关杂质主要类型
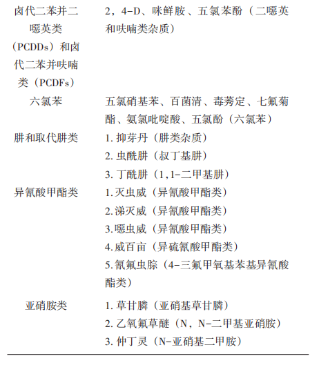
相关杂质因含量低、风险高等特点一直是农药杂质分析中的难点,即使相关杂质<0.1%也需要进行定性定量分析。相关杂质的评价和判定可以通过最大可接受浓度法进行判定,另外FAO等国际组织和各国农药管理机构已明确具有显著毒性效应的杂质结构也可被认定为相关杂质。这些相关杂质的存在明显的警示结构,如:苯胺和取代苯胺类、硫酸二甲酯、二氯联苯三氯乙烷类、亚硝胺类、异氰酸甲酯类、有机磷和氨基甲酸酯的亚砜和砜化合物类、苯酚类等。(表1)中展现了主要具有警示结构的相关杂质类型。
3 特征官能团杂质的识别方法
(表1)中列举了14种农药具有苯胺和取代苯胺类相关杂质,以苯胺类为原料或中间体的农药原药都有可能产生该类杂质。2,6-二甲基苯胺作为苯霜灵的原料,其被发现含有2,3-二甲基苯胺、2,4-二甲基苯胺、邻甲苯胺等7种苯胺类杂质,这些原料中的微量杂质也可能引入到最后的农药原药产品中。然而在原药杂质分析中往往会忽视原料中微量苯胺类杂质引入,同时在质谱解析过程中因这些未知结构的苯胺类杂质含量较低而未进一步解析。因此针对具有警示结构的杂质的精准识别对了解农药原药中杂质的组成具有重要的意义。

通过表1可以发现,每一类警示结构的杂质都具有自己的特征官能团,例如苯胺和取代苯胺类具有氨基基团,苯酚类具有酚羟基,亚硝胺类具有N-亚硝基基团,肼和取代肼类具有肼基团,以及多类卤代杂质(卤代二苯并二噁英类和卤代二苯并呋喃类、四氯偶氮苯类和四氯偶氮氧化苯类等)。这些特征基团可以采用不同的分析策略进行精确的识别。第一种策略可采用稳定同位素同时标记的化学衍生化方法,适用于如苯胺和取代苯胺类、苯酚类等有活性反应基团的杂质,第二种策略为含卤代元素的杂质可采用M和M+2质谱离子进行筛选识别,第三种可采用质谱源裂解结合特征碎片进行识别,如亚硝胺类。本文以苯胺类杂质为例重点介绍第一种稳定同位素同时标记的化学衍生化方法。
苯胺和取代苯胺类杂质具有氨基基团,氨基可作为衍生化反应的位点,常用的衍生化反应包括酯化(酰基化)反应和烷基化反应,同时也有一些特殊的反应如生成脲或者硫脲的反应(图5)。酯化(酰基化)反应中涉及到的衍生化试剂包括磺酰氯试剂和酰氯试剂,生成硫酰胺和酰胺类衍生化产物。N-羟基琥珀酰亚胺酯类试剂通过与氨基反应伴随N-羟基琥珀酰亚胺基团的离去生成酰胺类衍生化产物,这类试剂的应用相对较多反应条件温和。生成硫脲的反应一般采用异氰酸酯类衍生化试剂,例如氨基糖苷类抗生素的氨基与苯基异氰酸酯反应后,可提升其在质谱上的离子化效率。烷基化反应的衍生化试剂包括卤代烷烃类试剂以及醛和还原剂共用的组合试剂,其中醛和还原剂共用的组合衍生化试剂常用甲醛和硼氢化钠组合与氨基酸反应可以生成氨基的二甲基化产物,通过引入不同稳定同位素标记的醛类可以实现基于氨基多重标记检测蛋白质中特征氨基酸。
图5 主要的氨基衍生化试剂及其反应
稳定同位素标记法可以快速识别特征官能团的化合物,如丹磺酰氯有效衍生化氨基化合物,丹磺酰氯的N,N-二甲基可以进行不同的稳定同位素标记,如二甲基的氢被氘标记。衍生化过程中加入等比的标记(D6)和未标记(H6)的丹磺酰氯,从而生成等比的衍生化产物(图6)。等比的衍生化产物在质谱上会展现出特定信号,这一特定的信号具有精确的质量差(Δm/z= 6.037 66)和稳定的同位素比(D6/H6= 1)。基于特定的质谱信号可以快速将未知的胺类化合物筛选出,结合苯胺类化合物的分子特征(如不饱和度、特征二级质谱图)可有效识别苯胺类杂质。通过相似稳定同位素同时标记的衍生化方法可以对苯酚类等化合物进行识别。
图6 稳定同位素标记的丹磺酰氯与苯胺的反应
4 小结
本文简述了农药原药中杂质的一般分析过程和杂质的主要来源,介绍了主要相关杂质的类型,分析了不同类型杂质的主要特征官能团,重点阐述了胺类化合物的主要化学衍生化反应类型,引出了稳定同位素同时标记的化学衍生化方法在杂质识别过程中作用。对高风险杂质的结构特征剖析有利于加强高风险杂质的识别,对提升农药杂质的识别和解析具有一定的参考意义。