农药登记是农药产业的基础环节,登记试验资料为农药登记评审提供科学依据,事关农药登记审批的科学性与公正性,也事关农业生产安全、农产品质量安全和生态环境安全。按照《农药管理条例》《农药登记试验管理办法》《关于加强农药登记试验单位监管工作的通知》等有关要求,江苏省持续推动省内农药登记试验监管工作,全面提高农药登记试验规范化水平,确保登记试验数据科学、真实、完整、可靠。本文针对江苏省农药登记试验单位现状,梳理并分析共性问题,同时结合江苏工作实践,对登记试验监管和行业发展提出相关建议。
01 江苏农药登记试验概况
1.1 试验单位基本情况
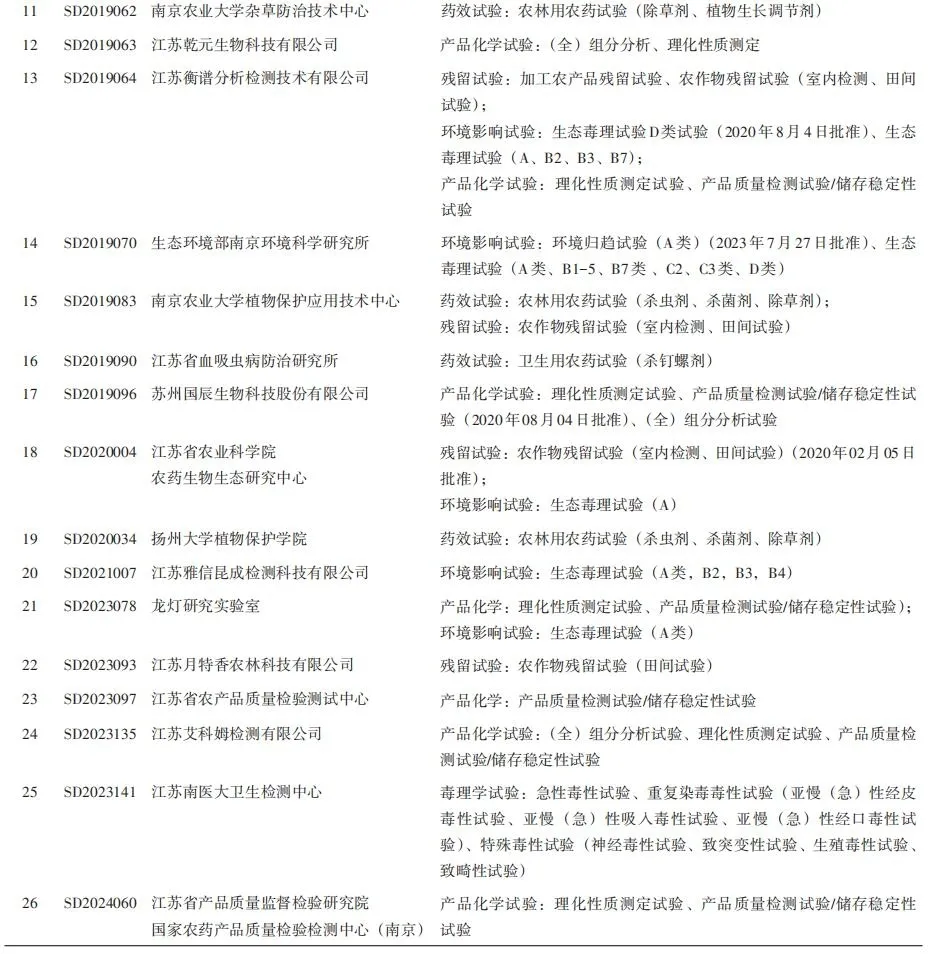
新修订《农药管理条例》和《农药登记试验管理办法》实施6年多来,江苏省农药登记试验工作有序发展,截至2024年2月底,全国农药登记试验单位共214家,江苏共26家登记试验单位,数量位居全国第一(表1)。按机构类型划分,15家为企业或独立第三方,11家为事业单位或科研单位。江苏是农药使用大省,全省农作物种类丰富、病虫害多发;是农药生产大省,现已取得生产许可证的农药企业共155家;也是农药登记大省,全省现有登记证6,164张,农药封样较往年呈显著上升趋势,2023年多达998批次、7万份样品。江苏试验单位数量众多,试验范围涵盖产品化学、药效、毒理、残留、环境等领域,且试验条件良好,能正常满足省内外农药企业的登记试验需求。
表1 江苏省农药登记试验单位基本情况


1.2 试验范围及承担试验情况
按试验范围划分,产品化学试验单位共9家,其中8家均具有理化性质测定和产品质量检测/储存稳定性试验资质,4家具有(全)组分分析资质;残留试验单位共7家,分为代谢试验(动物代谢、植物代谢)1家和农作物残留试验6家(室内检测4家、田间试验5家);药效试验单位共10家,包括卫生用4家(杀钉螺剂1家、白蚁防治剂2家、卫生杀虫剂2家)和农林用7家(杀虫剂6家、杀菌剂5家、除草剂7家、植物生长调节剂3家);环境影响试验单位共8家,均具有生态毒理试验资质,其中2家具有环境归趋资质;毒理学试验单位共4家,均具有急性毒性资质,其中2家具有其他类资质。近5年,江苏26家试验单位累计承担登记试验数量近42,800个,其中,产品化学试验11,317个,占比26.4%;残留试验2,243个(残留田间试验1,082个和分包残留田间试验1,071个),占比5.2%;药效试验5,363个(卫生类551个、大田类4,812个),占比12.5%;毒理试验14,225个,约占33.2%;环境影响试验9,644个(生态毒理试验9,411个和环境归趋试验233个),占比22.5%。
02 江苏农药登记试验监管的主要举措
2.1 开展农药登记试验单位监督检查
结合农业农村部检查要求和省“双随机一公开”检查任务,目前正值农药登记试验资质第一个5年周期换证节点,江苏省农药总站对省内26家试验单位开展全方位检查,年度整体覆盖率不低于30%,采取日常监督与专项检查相结合的方式,针对关键领域,进行重点检查,强化行业监管。检查试验单位机构布局与平面图是否一致、有无变化;试验主计划表项目数量与机构现有软硬件条件是否匹配;关键岗位人员试验能力能否胜任岗位、培训是否到位、是否存在一人兼数岗、在多家单位任职等现象。同时,对管理体系差、报告质量低、问题漏洞多的试验单位开展“回头看”,检查其是否完成闭环整改,举一反三。
2.2 创新农药登记试验线上监管模式
“江苏省数字农药监管平台”已于2022年11月正式上线,现已初步开发完成农药封样管理和登记试验管理等多个应用系统,计划于2024年年中正式启用,涵盖登记申请人、试验单位、省站管理员等多角色分工,实现从农药登记试验样品封样到出具登记试验报告“全流程”在线操作,构建线上线下一体化监管新格局。此外,江苏将试点“农药登记试验黑名单”制度,查问题、补短板、抓整改、促提升,将检查中发现的涉及假报告、不实报告或其他严重问题的试验单位列入重点监管名单,加大监管和警示力度,倒逼行业自我净化,确保登记试验单位规范化运行。
2.3 提高农药登记试验指导服务水平
为适应省级农药监管工作发展需要,江苏省农药总站于2023年6月将原生测科调整为农药登记试验管理科,旨在进一步加强登记试验监管力度和服务水平。通过归纳分析省内试验单位存在的共性问题,剖析深层原因,探索解决办法,建立长效机制,定期组织省内登记试验单位开展工作交流和业务培训,通报检查情况和正反面案例,要求试验单位将机构和人员变更信息及时备案申报、定期如实上报试验单位主计划表,做到以案为鉴,比学促干,提升机构试验质量。同时,在省数字农药监管平台开设留言板块,开放技术咨询,及时答疑解惑,做到疏堵结合,共同进步。
03 登记试验单位存在的主要问题
因农药登记试验专业性强、技术要求高,容不得半点松懈,来不得半点马虎。2023年江苏省农药总站累计赴省内9家登记试验单位开展检查11次,包括试验单位现场复核检查、日常检查和年度“双随机”检查,共反馈123项问题。2023年农业农村部公开通报上海、重庆、吉林、浙江等地4家试验单位问题清单,共反馈124项问题,为所有试验单位敲响警钟。通过查阅资料、座谈调研、实地检查等方式进行归纳总结分析,梳理共性问题,排查风险隐患,摸清行业现状,目前农药登记试验单位主要存在以下问题。
3.1 人员及内部管理不健全
试验单位人事管理混乱,运行不畅,关键岗位人员流动性大,变动频繁,且人员培训流于形式,内容相对简单、无针对性。如个别机构1年内3成SD、QA人员离职或新增,且未及时将信息变更情况上报备案,培养的人才被竞争对手“高薪挖走”,无奈只能聘用经验不足的新人接替上岗。此外,存在多人共用培训笔记、考试答题雷同、培训效果不佳、无上岗评价等情形,导致关键试验岗位人员能力不足,“赶鸭子上架”“现学现做”,难以匹配岗位职责,或长期重复试验劳动,缺乏主动学习和创新意识。
3.2 仪器设施管理不完备
机构软硬件条件不足,对试验数据的真实性和有效性产生不利影响,某些单位全年试验高负荷运转,无法保证试验报告的精准性。一是仪器设备未配置到位,如饲养室、样品存放等场所无连续温湿度控制措施、液相色谱仪不具备防废液渗漏措施、供试品存放区无通风措施;二是仪器功能状态不佳,存在带病运行、无专人维护等状况,因未定期维保检修、未及时更换已损坏的设备,无法满足试验需求;三是仪器设备标签标识不清,如缺少标签和校准标识、无对应SOP管理要求。
3.3 材料及样品管理不严格
试验原材料和样品管理未严格执行要求,直接影响最终试验数据结果,部分机构认识不足,未引起高度重视。如未认真查验封样的真实性、完整性和符合性,封样填报数量与实际数量不一致,无法有效溯源;样品存放不规范,缺少对应标签标识、GLP与非GLP试验样品混放,分类不清晰;饲养室洁净度差,鹌鹑、蚜虫等活体对象状态较差;试验动物无判定依据或缺少对应引种证明或报告;试验过程中未留存动物解剖等原始照片记录,试验结束后材料未及时处置等。
3.4 档案管理不到位
档案资料疏于管理,易出现疏漏、丢失、泄密等情况。一是档案室安全防护不健全,档案室防火、防鼠、防盗、温湿度控制等措施不到位;二是档案管理员资质欠缺,如某些单位未配备专职档案管理员,有身兼数职现象,且对档案管理员的培训不充分,专业性不强;三是档案管理较杂乱,无法有效检索查阅,如无目录和页码、原始记录不全、档案内容缺失或混放、离职人员档案未归档、试验临时文件未及时保存、档案装订不符合要求等;四是计算机系统和电子数据管理有待升级,如计算机系统无验证确认功能、电子数据未有效存储、跟踪及归档。
3.5 SOP管理不具体
部分SOP缺失或操作繁琐,书面规定与实际操作情况不相符,且未定期审核并及时修订补充,或新SOP文件及表格内容未及时培训贯彻执行到位,无法真正做到“知行合一”。如某些SOP操作性不强或无对应内容及表格、试验信息填写不完整、临时文件的保管存放未做要求、废弃物处置不明确、QA检查内容未细化落实、SD对试验条件核查内容较笼统、试验项目沟通交流内容缺失、外来文件等收集和查新未作规定等,均需进一步修正更新。
3.6 价格恶性竞争,中介代理不规范
随着登记试验单位数量和规模持续扩大,业内同质化竞争愈发激烈,登记试验价格持续走低,甚至某些外省机构为争取试验项目,迫不得已以贴近或低于成本价承接项目,对江苏省试验单位产生一定冲击,这不仅严重妨碍市场公平竞争,还易造成试验质量下滑,报告出现瑕疵。其中,“登记中介”“市场开发”“代理服务”等群体活跃,个别不良中介追求利益最大化,扰乱行业秩序,存在干扰试验工作、入股试验机构、编写虚假资料、签订阴阳合同、将业务转包分包、泄露委托客户机密等负面情形。
04 对农药登记试验行业发展的几点建议
4.1 规范登记申请人和中介代理行为
近年来农药登记市场化、专业化趋势凸显,中介代理是登记试验单位和农药登记申请人之间的桥梁和纽带,是农药登记行为中不可或缺的力量。农药登记申请人和中介代理应压紧压实自身责任,确保登记行为合理合规。一方面,农药登记申请人应谨慎选择中介代理,科学评估试验能力和项目内容,不能以价格作为衡量试验机构的唯一标准,与优质中介合作能达到节省企业成本、提高登记效率等事半功倍的作用。另一方面,农药登记申请人应及时跟进试验进度,合理把控登记风险,不做“甩手掌柜”。在试验开展前,严格完成封样流程,与试验单位履行正规合同手续,按时备案登记试验信息;在试验进行时,与试验单位保持动态沟通,确保试验计划按时序推进;在试验结束后,及时要求试验单位出具报告,并整理登记资料。
4.2 加强登记试验单位内部建设
各农药登记试验单位应积极履行主体责任,强化内控管理,杜绝虚假报告,实现良性发展。一要充分运用信息化、智能化手段,提高试验质量和效能,对试验项目全过程系统管理,科学排期,合理分配,降低人为失误,减少资源浪费。二要充分发挥自身优势,提升核心竞争力,在擅长的试验领域精耕细作,走差异化营销、品质化服务、特色化发展之路,不打恶性“价格战”,从“以价取胜”转向“以质取胜”,力求可持续发展。三要定期进行整改“回头看”,做到件件有落实,事事有回音,重点检查历次反馈问题是否彻底解决、是否出现反弹、是否有类似问题发生、相关措施是否切实有效、建立的SOP是否严格落实,坚持闭环整改、查漏补缺、立行立改,绝不为应付省、部两级检查走过场、和稀泥。
4.3 加大省级主管部门监管力度
《农药登记试验管理办法》要求省级农业部门负责本行政区域的农药登记试验备案及相关监督管理工作,应当加强农药登记试验监督管理信息化建设。对农药登记试验单位的事中事后监管,各省级农药管理机构要坚持检查与服务、惩处与警示、监管与指导相结合,形成各司其职、部省配合、齐抓共管的工作机制,防止监管过度或不力,防止工作缺位、错位、越位。通过开展提质增效攻坚行动,构建上下联动、多方协作的监管格局,制定省级监管工作任务清单,提高省级监管队伍专业素质,推进数字监管标准化建设,达到规范市场环境、降低监管成本、形成执法合力的综合效果。通过“事内”监管向“事外”治理延伸,提升登记试验监管温度和精度,建立完善风险防控机制,鼓励机构内部“吹哨人”制度,深挖试验漏洞和盲区,实现试验全程可管可控。
4.4 加快试验准则及标准规程配套制定
从农药登记试验角度看,国内现有的很多登记试验准则是参照OECD、EPA等制定的,但在具体试验操作层面仍与OECD存在一定差距,且随着种植结构、栽培模式、施药方法、技术发展等不断发生变化,部分试验准则现已不适用或某些新靶标、新剂型尚无对应试验准则,如无人机喷洒试验、纳米农药技术、特色小宗作物用药领域尚为空白,亟需修订完善或新增。同时,某些农药产品标准和检测方法尚为空白,亟需制定明确的国家或行业标准以及针对性更强的残留量检测方法等与之配套,让农药登记试验单位有据可依、有制可循,确保仪器设备良好、管理制度健全、人员资质过硬、档案有序整理、试验操作规范,推动机构自我约束、诚信试验,加速向良好实验室规范(GLP)看齐。