2025年3月19号,河南农业大学吴刘记团队联合中国农业大学朱奎团队、河南农业大学杜向党团队在Science Advances发表了题为“A plant peptide with dual activity against multidrug-resistant bacterial and fungal pathogens”的研究论文,该工作基于学科交叉研究,从1000个玉米内源肽中筛选鉴定到了一个具有广谱抗菌活性的新型小肽NCBP1,发现该新型小肽具有对动物病原细菌和作物病原真菌的双重抗菌效力,并进一步揭示了其抗菌作用机制,为抗菌活性分子筛选和新型抗菌药物开发提供了新思路。

随着抗菌药物的大规模、不合理使用,多重耐药(MDR)细菌的出现已成为全球人类公共卫生的重大威胁。传统抗菌药物在面对这些耐药菌时,疗效逐渐降低,甚至完全失效。因此,寻找新型抗菌物质成为防控耐药病原细菌的当务之急。同时,真菌是作物所面临的主要病原,对作物的产量和质量造成了巨大损失,生产上也亟需开发新的抗病资源。
研究人员在早期提出植物多肽基因组学概念、建立植物多肽基因组技术方法的基础上(Wang et al., Molecular Plant, 2020: 13, 1078-1093),构建了一个包含1000种玉米内源肽的文库,并通过大规模筛选鉴定,发现了一种由11个氨基酸组成的非经典抗菌肽NCBP1。该抗菌肽具有阳离子表面电位,能够有效抑制多种多重耐药的革兰阳性菌和革兰阴性菌的生长。同时,NCBP1具有快速的杀菌能力:在4倍和10倍MIC浓度下,比传统抗生素万古霉素呈现出更快的杀菌速度。抗菌机制研究表明,NCBP1主要通过与细菌膜上的磷脂酰甘油(PG)和心磷脂(CL)结合,从而导致细菌膜的结构和功能破坏,进而引发细菌死亡。

图1:玉米来源的新型抗菌肽的筛选鉴定
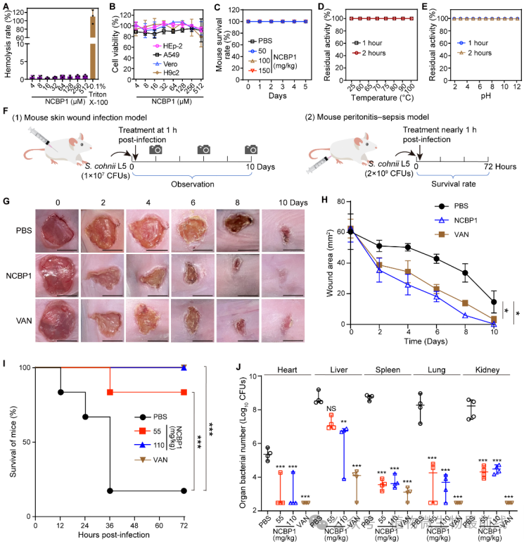
另外,NCBP1具有良好的安全性、稳定性和体内有效性。NCBP1对多种哺乳动物细胞均未表现出明显的细胞毒性,在高温(100℃)和酸碱条件(pH 2-12)下仍能保持其抗菌活性。通过小鼠皮肤感染模型和腹膜炎-败血症模型,评估了NCBP1在体内的抗菌效果。结果显示,NCBP1能够显著加速伤口愈合,并减少伤口中的细菌负荷。在腹膜炎-败血症模型中,NCBP1能够有效降低小鼠主要器官中的细菌数量,并显著提高小鼠的存活率。这些结果表明,NCBP1在治疗耐药菌感染方面具有潜在的应用价值。

图2:新型抗菌肽NCBP1的安全性及体内抗菌感染效果评价
鉴于植物病原真菌持续对全球农业生产造成的严重经济损失,研究人员进一步探讨了NCBP1对植物病原真菌的抗性及其在玉米抗病中的作用。研究结果表明,除了抗细菌活性,NCBP1还表现出抗真菌效果:能够有效抑制多种植物病原真菌的生长,如玉米小斑病病原菌玉蜀黍平脐蠕孢菌和玉米种腐病病原菌拟轮枝镰孢菌。进一步研究表明,通过外源施加新型小肽NCBP1,可显著增强玉米对小斑病和种腐病的抗性,并显著减轻病害症状。以上结果表明:新型小肽NCBP1具有对动物病原细菌和植物病原真菌的双重抗菌效力。

图3:新型抗菌肽NCBP1对玉米真菌病害的抗性研究
该研究首次从植物(玉米)中发现了一种具有双重抗菌活性的新型抗菌肽NCBP1,并对其作用机制进行了系统解析。相关发现不仅为抗菌药物的研发提供了新的方向,也为植物病害的防控提供了新的解决方案。
河南农业大学博士研究生陈雪艳、中国农业大学副教授宋玫蓉、河南农业大学助理研究员田磊为论文共同第一作者,河南农业大学吴刘记教授、中国农业大学朱奎教授和河南农业大学杜向党教授为论文共同通讯作者,河南农业大学陈彦惠教授对该项研究工作给予了指导和帮助。该研究得到了国家重点研发计划、国家自然科学基金等项目的资助。