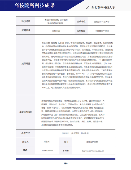
近日,由江苏省科技厅主办、江苏省生产力促进中心承办的2024年江苏产学研合作对接大会在南京隆重举行。大会吸引了50多位两院院士,以及来自境内外的158所高校、科研院所和科创机构的代表参会,旨在推动产学研深度融合,促进创新发展。大会现场发布了2000多项科技成果,并精选出600项成果编入《2024江苏产学研合作对接大会科技成果选编》。其中,西北农林科技大学现代药物研发团队的“一类靶向谷胱甘肽S-转移酶的害虫抗药性抑制剂”项目成功入选,未来有望加快这一成果的转化进程。


谷胱甘肽S-转移酶(GSTs)介导了害虫对双酰胺类、烟碱类、噁二嗪类、拟除虫菊酯类、有机磷类及有机氯类等杀虫剂的抗药性,是害虫抗药性治理的关键靶标。
靶向GSTs的害虫抗药性抑制剂(以下简称抑制剂)是仅有的一种小分子化合物害虫GSTs抑制剂,作用机制新颖,通过抑制GSTs功能而大幅降低害虫的抗逆性。抑制剂不仅能有效缓解害虫对现有主流杀虫剂的抗药性,还可降低害虫对新型杀虫剂的抗药性风险,为害虫的抗药性治理提供全新的解决方案。
抑制剂具有广谱性和内吸性,自身无杀虫活性,但可抑制害虫对杀虫剂的抗药性,显著提升杀虫剂对害虫的防效。与氯虫苯甲酰胺、四氯虫酰胺、呋虫胺、呋虫胺·吡蚜酮、啶虫脒、氟啶虫酰胺、茚虫威、阿维菌素、甲维盐、多杀·甲维盐、甲维盐·虫螨腈、甲维盐·茚虫威、螺虫乙酯、联苯肼酯·乙螨唑等不同类型的杀虫(螨)剂联用后,可显著降低小菜蛾、二化螟、稻纵卷叶螟、褐飞虱、蚜虫、蓟马、二斑叶螨等重大害虫(螨)对杀虫(螨)剂的抗药性,大幅提升现有杀虫(螨)剂对害虫(螨)的田间防效;还能延缓害虫对溴虫氟苯双酰胺等新型杀虫剂产生抗药性,显著降低害虫对新型杀虫剂的抗药性风险,大幅度延长新型杀虫剂的使用寿命。
该项目在害虫防治和抗药性治理领域具有独特优势。
(1)项目成熟度高:经过2年大田试验,已获得完善的数据支撑,可直接投入产品开发;
(2)与杀虫剂同等重要:抑制剂对害虫无直接致死活性,与杀虫剂联用进行害虫防治和抗药性治理时抑制剂具有降低害虫抗药性的表型、杀虫剂具有杀虫表型,二者在害虫防治和抗药性治理中同等重要,相辅相成,缺一不可;
(3)对专利已过期或即将过期的杀虫剂具有重要价值:专利已过期或即将过期杀虫剂虽然是成熟的产品,但此类杀虫剂大多因抗药性严重等问题,使用寿命即将到期。抑制剂与专利已过期或即将过期的杀虫剂联用后可恢复害虫对此类杀虫剂的敏感性,将其对害虫的田间防效提升至90%以上,可大幅延长此类杀虫剂的使用寿命。
靶向GSTs的害虫抗药性抑制剂为小分子化合物,结构新颖,为全新的GSTs抑制剂,可抑制昆虫GSTs总酶的活性。抑制剂理化性质稳定、合成工艺简单、合成成本低,与多种类型杀虫剂联用稳定,生态安全(小鼠急性经口毒性>5000 mg/kg)。
2021年1月5日提交中国发明专利和PCT国际申请“二苯基吡唑类化合物及其制备方法和用途”,申请人为西北农林科技大学,发明人为刘吉元、张雅林,专利号:ZL202110760647.4(PCT/CN2021/105643)。其中,PCT国际申请已进入美国、欧盟、印度、巴西等国的国家阶段。
目前,靶向GSTs的害虫抗药性抑制剂已正式获得国家发明专利证书。




对多种大田作物、经济作物害虫的GSTs总酶抑制效果
经对6种大田作物害虫(粘虫、玉米螟、二化螟、褐飞虱、草地贪夜蛾、棉铃虫)和3种经济作物害虫(小菜蛾、桃小食心虫、斜纹夜蛾)的测试,抑制剂对GSTs总酶均具有明显的抑制活性,可显著降低以上害虫的GSTs总酶活性。
1.与氯虫苯甲酰胺联合用药
小菜蛾Plutella xylostella:采集广东和云南小菜蛾田间品系(F0代),对其F1代进行室内生测。与抑制剂联用后,氯虫苯甲酰胺对小菜蛾广东田间品系的LC50由503.38 mg/L下降至148.45 mg/L,抗性倍数由近2200倍下降至645倍;氯虫苯甲酰胺对小菜蛾云南田间品系的LC50由110.17 mg/L下降至14.04 mg/L,抗性倍数由479倍下降至61倍。抑制剂使用浓度为200 mg/L,非最优浓度,正在做减量梯度试验。
稻纵卷叶螟Cnaphalocrocis medinalis:采集广东田间稻纵卷叶螟低龄幼虫,取2龄幼虫作为供试虫源。与抑制剂联用后,氯虫苯甲酰胺对稻纵卷叶螟的LC50由4.51 mg/L下降至0.58mg/L,抗性倍数由66.32倍下降至8.53倍。抑制剂使用浓度为100 mg/L,非最优浓度,正在做减量梯度试验。
2.与茚虫威联合用药
小菜蛾Plutella xylostella:采集广东小菜蛾田间品系(F0代),以其F1代为供试虫源。与抑制剂联用后,茚虫威对小菜蛾抗性品系的LC50由100.38 mg/L下降至38.86 mg/L,小菜蛾广东田间品系对茚虫威的抗性倍数由193.04倍下降至74.73倍。抑制剂使用浓度为200 mg/L,非最优浓度,正在做减量梯度试验。
3.与呋虫胺联合用药
褐飞虱Nilaparvata lugens:采集广东田间褐飞虱高龄若虫,在室内饲养2代后,取3龄若虫作为供试虫源(对呋虫胺的抗性倍数251.28倍)。与抑制剂联用后,呋虫胺对褐飞虱抗性品系的LC50由35.18mg/L下降至5.17mg/L,褐飞虱田间品系对呋虫胺的抗性倍数由251.28倍下降至36.93倍。
4.与啶虫脒联合用药
萝卜蚜Lipaphis erysimi:采集广东田间萝卜蚜,带回室内在萝卜苗上饲养一段时间后,挑取个体大小相近的无翅成蚜作为试虫。抑制剂与啶虫脒联用后,在低浓度下即可显著提升啶虫脒对萝卜蚜的防效。当抑制剂浓度为6.25mg/L时,萝卜蚜对啶虫脒的抗性倍数从近100倍降低到8倍左右。
1.与康宽联用防治小菜蛾
抑制剂与20%氯虫苯甲酰胺悬浮剂(康宽)联用后,对小菜蛾的田间防效有明显提高。其中抑制剂对3000倍康宽(2g/亩)的防效提升最为显著。
单独使用3000倍康宽(2g/亩),3天防效只能达到25%;3000倍康宽(2g/亩)与50ppm的抑制剂联用后, 3天防效就可增至80%。
2.与多杀·甲维盐联用防治小菜蛾
抑制剂100mg/L与5%多杀·甲维盐SC联用,施药后1天就可观察到对小菜蛾防效的提升。与5%多杀·甲维盐SC单独使用时相比,联合用药后1天的防效即可从69%增至95%。
3.与四氯虫酰胺联用防治水稻二化螟
抑制剂与10%四氯虫酰胺悬浮剂联用,可显著提升四氯虫酰胺对水稻二化螟的田间防效。安全性评价显示,10%四氯虫酰胺悬浮剂与抑制剂联用时,在测试剂量下对供试水稻品种安全。
4.与四氯虫酰胺联用防治稻纵卷叶螟
抑制剂与10%四氯虫酰胺悬浮剂联用后,可显著提升四氯虫酰胺对水稻二化螟的田间防效。两者桶混较10%四氯虫酰胺悬浮剂单剂保叶效果有显著提升。
5.与阿维菌素联用防治水稻二化螟
抑制剂(PXG22;45#)与5%阿维菌素EC混配后,显著提升阿维菌素对水稻二化螟的防效,水稻枯心数显著下降。抑制剂45#在200ppm下,可将5%阿维菌素EC(5g)对二化螟大防效由65.3%提升至90%,有望成为二化螟抗药性治理的全新解决方案。
6.棉花蚜虫大田飞防试验
将抑制剂(10% PXG22 SC)与50%氟啶虫酰胺WG和25%呋虫胺OD桶混,三者用量分别为75 mL、150 g和400 mL,试验面积为5亩。3天防效超过85%,5天防效超过98%。未添加抑制剂的对照对蚜虫的防效低于50%。
7.棉花蚜虫大田小区试验
试验地点在新疆,小区面积为30 m2。将抑制剂(10% PXG22 SC)与50%氟啶虫酰胺WG(12 g/亩)、25%呋虫胺OD(15 g/亩)、22.5%螺虫乙酯SC(7.5 g/亩)、50%氟啶虫酰胺WG(7.5 g/亩)+25%呋虫胺OD(7.5 g/亩)联合用药,抑制剂的用量固定为1.5 g/亩。
结果显示,添加抑制剂后,各杀虫剂对棉花蚜虫的防治更彻底,且速效性大幅提高。其中,在抑制剂与氟啶虫酰胺和呋虫胺联用的小区中,对棉蚜防效第3天达到100%。
8.苹果树二斑叶螨小区试验
试验地点在新疆,防治对象为有二斑叶螨发生的多个苹果树枝条。将50 ppm的抑制剂(10% PXG22 SC)与40%联苯肼酯·乙螨唑SC联用,对二斑叶螨的防效由77.5%提升至97.5%。
9.稻纵卷叶螟小区试验
试验地点在江西省,小区面积70 m2。将抑制剂(10% PXG22 SC)分别与12%甲维盐·虫螨腈SC(100 g/亩)和9%甲维盐·茚虫威SC(60 g/亩)联用,抑制剂的用量固定在60 g/亩。结果显示,添加抑制剂后将两种杀虫剂对稻纵卷叶螟的防效均提升至90%以上,效果显著。
10.稻飞虱小区试验
试验地点在江西省,小区面积90 m2,采用五点取样调查虫数。将抑制剂10% PXG22 SC(50 g/亩)、5% 45#SC(100 g/亩)和2% 60#SC(250 g/亩)分别与60%呋虫胺·吡蚜酮WG(20 g/亩)联用。结果显示,3种抑制剂均显著提升了60%呋虫胺·吡蚜酮WG对褐飞虱的防效。其中,45#与60%呋虫胺·吡蚜酮WG联用后,使褐飞虱的田间虫口减退率由-65.08%提升至84.09%。
11.豇豆蓟马小区试验
试验地点在广东省,小区面积30 m2,采用五点取样调查虫数。将10% PXG22 SC(50 g/亩)、5% 45#SC(100 g/亩)和2% 60#SC(250 g/亩)等3种抑制剂分别与0.5%甲维盐SC(70 g/亩)联用,防效显著。特别是PXG22和45#添加后,将0.5%甲维盐SC对豇豆蓟马的1天防效由49.1%分别提升至94.38%和93.75%,提升效果显著。
新型抗药性抑制剂46#于2024年3月首次进入大田实验。以防治辣椒蓟马为例,试验地点在福建省,小区面积30 m2,采用五点取样调查虫数。将10% 46#SC(50 g/亩)、10% PXG22 SC(50 g/亩)和10% 45#SC(50 g/亩)3种抗药性抑制剂分别与多杀·甲维盐+螺虫乙酯联用,防效提升显著。综合在其它地区同期的大田试验结果,46#较PXG22和45#在抑制害虫抗药性方面具有全方位的提升,与杀虫剂联合用药防效提升效果翻倍。
1.全新的抗药性解决方案
目前害虫抗药性治理的解决方案主要集中于具有全新作用方式的新型杀虫剂研发,但生物化学靶标的数量有限,加之基于新靶标研发出的新型杀虫剂也无法摆脱抗药性的产生,所以寻找到降低和消除害虫抗药性的全新解决方案至关重要。
抗逆性增强是害虫抗药性产生和加剧的关键因素。谷胱甘肽可与外来或内源性有害物质结合,把生物体内的有害物质转化为无害的物质,排出体外,在生物体的抗逆过程中扮演着重要角色。GSTs是催化谷胱甘肽结合反应的起始酶,它常在生物体受到抗生素、杀虫剂等胁迫时,发挥抗氧化和解毒功能,增强生物体的抗逆性,从而起到保护生物体的作用。鉴于GSTs在害虫抗逆性中的作用,害虫GSTs可作为消除现有杀虫剂抗药性的关键靶标。
靶向GSTs的害虫抗药性抑制剂,能够通过抑制害虫GSTs的活性从而降低甚至消除害虫对现有杀虫剂的抗药性,大幅度提高现有杀虫剂在田间的药效,或在不影响药效的情况下减少现有杀虫剂的使用量,可产生重大的经济和环境效益,有望成为解决常规农药抗药性问题的全新解决方案,符合国家“双减”政策。
2.具有广谱的靶标害虫防治效果
抑制剂对多种作物害虫(粘虫、玉米螟、二化螟、褐飞虱、草地贪夜蛾、棉铃虫、小菜蛾、桃小食心虫、斜纹夜蛾等)的GSTs总酶表现出强抑制活性。抑制剂与多种杀虫剂联用后,都可显著提升杀虫剂对小菜蛾、褐飞虱、棉花蚜虫、水稻二化螟、稻纵卷叶螟、二斑叶螨等不同类型害虫的防效,具有广谱的靶标害虫。
3.可与杀虫剂抗性工作委员会(IRAC)公布的大多数不同类型的杀虫剂联用
已完成与呋虫胺和啶虫脒(第4组:烟碱型乙酰胆碱受体竞争性调节剂)、多杀菌素(第5组:烟碱型乙酰胆碱受体变构调节剂)、甲维盐和阿维菌素(第6组:谷氨酸门控氯离子通道变构调节剂)、吡蚜酮(第9组:弦音器TRPV通道调节剂)、乙螨唑(第10组:影响几丁质合成酶1螨虫生长的抑制剂)、虫螨腈(第13组:干扰质子梯度影响氧化磷酸化的解偶联剂)、联苯肼酯(第20组:线粒体复合物III抑制剂)、茚虫威(第22组:电压依赖性钠离子通道阻断剂噁二嗪类杀虫剂)、螺虫乙酯(第23组:乙酰辅酶A羧化酶抑制剂)、氯虫苯甲酰胺(第28组:鱼尼丁受体调节剂双酰胺类杀虫剂)、氟啶虫酰胺(第29组:弦音器烟酰胺酶抑制剂)等多种不同类型杀虫(螨)剂的联用试验。
上述杀虫剂属于作用机理完全不同的杀虫剂类型,抑制剂是通过抑制害虫抗逆性关键因子GSTs的生物活性,进而推断抑制剂应可以与IRAC公布的其他类型杀虫剂联用,提升其防效,具体效果有待试验验证。
4.延缓新型杀虫剂的抗药性
已知近年新上市的某明星杀虫剂在大田中产生了很严重的抗药性,3倍推荐剂量已没有防治效果。实验结果表明,抑制剂不仅可解决害虫对其已产生的抗药性,还可延缓害虫抗药性的进一步发展。
5.本身无杀虫活性,安全性好
抑制剂本身无杀虫活性。单独使用时,在200 ppm 浓度下对小菜蛾室内敏感品系与CK(丙酮、水、曲拉通)组无差异;通过小鼠急性经口毒性试验,所有48只小鼠未有死亡情况,根据药物受试浓度,药物毒性对小鼠为> 5000 mg/kg,根据急性经口毒性分级,抑制剂为微毒药物。
6.合成成本较低,混配稳定
按目前该害虫抗药性抑制剂50 ppm与康宽联用为例,成本约为2元/亩/次(实验室小试阶段)。在中试和工业化生产阶段通过合成工艺优化和进一步的减量梯度试验、或对有些害虫有望继续降低至<1元/亩。
实验室小试合成工艺获得的抑制剂纯度高达95%以上,与康宽、四氯虫酰胺、茚虫威、甲维盐、阿维菌素、吡蚜酮、乙螨唑、虫螨腈、联苯肼酯、氟啶虫酰胺、多杀菌素、呋虫胺、啶虫脒等不同类型杀虫剂联用后,溶液理化性质较为稳定。抑制剂既可以预混,也可以桶混。
联系方式:
《农药市场信息》传媒
农药行业知识产权运营交易中心
顾先生13706298456(微信同号)