提示
×
取消
确定
当前位置:首页 > 新闻资讯
宁波大学陈剑平院士团队揭示小麦土传病毒侵染的分子机制
来源:农化专利网   发布时间:2024-10-25 10:30
简述
小麦土传病毒病是中国小麦生产面临的一个重大挑战,尤其在黄淮海地区的冬小麦种植区,每年受影响的面积超过2000万亩。这种疾病主要由小麦黄花叶病毒(WYMV)和中国小麦花叶病毒(CWMV)引起,这两种病毒都是通过土壤中的禾谷多黏菌进行传播的。

小麦土传病毒病是中国小麦生产面临的一个重大挑战,尤其在黄淮海地区的冬小麦种植区,每年受影响的面积超过2000万亩。这种疾病主要由小麦黄花叶病毒(WYMV)和中国小麦花叶病毒(CWMV)引起,这两种病毒都是通过土壤中的禾谷多黏菌进行传播的。近年来的研究显示,这两种病毒不仅能够同时感染同一植株,而且这种复合感染的现象正在逐渐向北向西扩散。值得注意的是,禾谷多黏菌的孢子具有极强的生命力,即使在土壤中存留多年也能保持感染能力,这使得传统的化学防治方法对此类病害几乎无效。因此,开发抗病的小麦品种被认为是控制这种病害最为有效的方法之一。理解宿主如何广泛地抵御小麦土传病毒病对于实现可持续和环保的病害管理至关重要。


近日,宁波大学植物病毒研究所陈剑平院士和羊健研究员团队在Cell旗下子刊Cell Reports上发表了题为“The dynamic TaRACK1B-TaSGT1-TaHSP90 complex modulates NLR protein-mediated antiviral immunity in wheat”的研究论文,揭示了当不同类型的小麦土传病毒侵入小麦时,它们会编码特定的蛋白质来破坏TaRACK1B-TaSGT1-TaHSP90免疫复合体的构建,干扰NLR蛋白的稳定性,从而帮助病毒成功侵染小麦的具体机制。

图片


在这项研究中,作者确定了一个在高等真核生物中普遍存在且高度保守的支架蛋白——TaRACK1B。此蛋白作为一个多功能平台,可以促进多种信号分子之间的有效交互,在植物的生长发育和先天免疫中扮演着重要角色。尽管如此,关于TaRACK1B在植物抗病毒防御中的具体功能,此前的研究资料相对有限。研究发现,当TaRACK1B在小麦中过量表达时,小麦对CWMV和WYMV的抵抗力显著增强;相反,当TaRACK1B的表达受到抑制或发生突变时,则会加速这些病毒的侵染进程,证明了TaRACK1B对小麦抵抗CWMV和WYMV感染的重要性。

图片


为了深入探讨TaRACK1B在小麦抵抗土传病毒侵染过程中的分子机理,研究者采用了LC-MS/MS技术和蛋白质相互作用分析,发现TaRACK1B能在病毒侵染后与TaSGT1和TaHSP90结合形成免疫复合体,共同参与宿主的HR(超敏反应)激活。此外,研究还鉴定了两种受TaRACK1B-TaSGT1-TaHSP90免疫复合体调控的NLR蛋白(TaRGA5-like 和TaRGH1A-like),它们在CWMV侵染中扮演了关键角色。更有趣的是,研究指出,该免疫复合体可通过稳定NLR蛋白来激活小麦的抗病毒免疫系统,防止病毒侵染。

图片


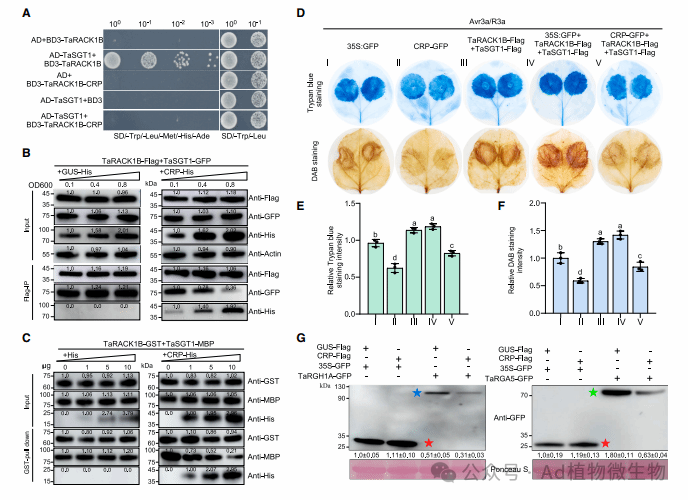
以往的研究表明,在宿主与病原体长期的相互作用中,病原体会演化出多种策略以逃避宿主的免疫反应。基于这一点,研究团队进一步探索了病毒是否能破坏由TaRACK1B介导的宿主抗病毒免疫反应。通过酵母三杂交实验和体内竞争性pull-down实验,研究者证实了病毒编码的CRP和7K蛋白能特异性地与TaRACK1B结合,并且结合的关键区域与TaRACK1B和TaSGT1相互作用的区域重合。这提示CRP和7K可能通过竞争性地结合TaRACK1B,阻止免疫复合体的形成,从而抑制宿主的抗病毒免疫响应,促进病毒的侵染。

图片


总结而言,当遭遇CWMV或WYMV侵袭时,小麦体内的TaRACK1B可以通过与其他免疫相关蛋白如TaSGT1和TaHSP90结合,形成一个免疫复合体,该复合体通过保持NLR蛋白的稳定来激活宿主的抗病毒免疫,抵制病毒侵染。然而,病毒为了克服这一免疫障碍,其编码的蛋白质能够通过竞争性结合TaRACK1B,干扰免疫复合体的正常构建,进而抑制HR反应的启动,促进自身的侵染过程。

图片


宁波大学植物病毒学研究所胡海超博士和张天烨博士为论文共同第一作者,陈剑平院士、羊健研究员为论文通讯作者。该项研究得到了国家重点研发计划、小麦产业技术体系、国家自然科学基金、浙江省重大基金、浙江省重大人才项目、国家重点实验室培育项目等项目资助。