根据中国农药信息网查询,2024年国内获得新批准登记产品共计2378个,其中杀虫剂登记数量共计849个,占比35.70%,其中单剂223个,混剂626个。剂型分析结果如下图所示,其中悬浮剂508个,登记剂型数量最多,其次为颗粒剂、水分散粒剂、原药、微乳剂、可分散油悬浮剂等剂型。

按登记作物进行统计分析,发现登记作物在甘蓝、水稻上的杀虫剂占比最多,其次为茶树、柑橘、小麦等作物,主要防治对象为甘蓝小菜蛾、水稻稻纵卷叶螟、茶小绿叶蝉、红蜘蛛、蚜虫等,可见杀虫剂的应用范围非常广泛且市场广度巨大。
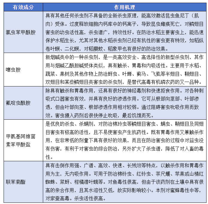
截止目前登记的产品中,单制剂中所涉及的有效成分较多的主要有氯虫苯甲酰胺、噻虫胺、氟啶虫酰胺、甲氨基阿维菌素苯甲酸盐等。如下图所示:

混剂制剂中所涉及的有效成分搭配较多的主要有联苯菊酯·噻虫胺、氯虫苯甲酰胺·噻虫胺、甲氨基阿维菌素·氯虫苯甲酰胺等。如下图所示:

以下介绍在数量和应用上具有代表性的有效成分的作用机理供大家参考,希望对各位在制剂产品开发上有所启发和借鉴。
