豇豆属于豆科,豇豆属一年生缠绕、草质藤本或近直立草本旱作植物,起源于热带非洲,具有耐旱、耐热、耐贫瘠及适应性强的特性,在全球特别是非洲以粮食用途为主,2021年全球种植面积1491万hm2。豇豆在我国多作为豆类蔬菜种植,是蔬菜中的大宗品类,食味优质、营养健康,深受消费者喜爱,种植效益良好。据农业农村部数据,2023年1月豇豆平均地头价为10.62元/kg,分别比菠菜、花椰菜、辣椒、韭菜、苦瓜、青花菜、黄瓜和番茄同期地头价高150.5%、163.5%、105.0%、52.6%、112.0%、152.3%、53.5%和191.8%。由于种植效益良好,使得我国豇豆种植分布广泛,除青海和西藏外,全国各省区市均有种植,近年来种植面积逐步增长到60万hm2以上。1. 农业农村部批准登记的豇豆用农药
虽然我国把豇豆作为特色小宗作物列入了农业农村部2019年下发的《用药短缺特色小宗作物名录》,但是登记农药产品数量仍然不多。截至2023年1月31日,我国处于有效登记状态的农药制剂产品37811个,其中在豇豆上登记的农药制剂产品185个,占比0.49%。在豇豆上登记的农药制剂产品也显著低于众多同属于小宗作物的蔬菜类别,如番茄、黄瓜、甘蓝、十字花科蔬菜分别为1446个、2904个、2932个和1286个,占比分别为3.82%、7.68%、7.75%、3.40%。

由表1可知:在豇豆登记的185个产品中,杀虫剂和杀螨剂共152个,占全部登记农药的82.2%,包括螺虫乙酯、双丙环虫酯、氯虫苯甲酰胺、溴氰虫酰胺、唑虫酰胺、氟啶虫酰胺、虫螨腈、阿维菌素、甲氨基阿维菌素、高效氯氟氰菊酯、顺式氯氰菊酯、高效氯氰菊酯、吡虫啉、啶虫脒、噻虫啉、噻虫嗪、茚虫威17个化学农药以及金龟子绿僵菌、金龟子绿僵菌CQMa421、苦皮藤素、苦参碱、苏云金杆菌、甜菜夜蛾核型多角体病毒、乙基多杀菌素、多杀霉素8个生物农药。
豇豆登记杀菌剂27个,占全部登记农药的14.6%,包括吡唑醚菌酯、嘧菌酯、肟菌酯、吡唑萘菌胺、氟吡菌酰胺、苯醚甲环唑、戊唑醇、腈菌唑、噻呋酰胺、代森锰锌10个化学农药以及蛇床子素等生物农药,硫磺等矿物质农药。
豇豆登记除草剂2个,占全部登记农药的 1.1%,包括精草铵膦、草铵膦2个有效成分。
豇豆登记植物生长调节剂4个,占全部登记农药的2.2%,包括赤霉酸、24-表芸苔素内酯共2个生物农药在豇豆登记的农药剂型中,以水分散粒剂、微乳剂、悬浮剂、微囊悬浮剂、可分散油悬浮剂、水乳剂等相对更生态环保的剂型为主,这些剂型合计占比达64.7%,但乳油和可湿性粉剂合计仍占到35.3%。
豇豆登记农药的制剂类别中,单剂145个,占78.4%;混剂40个,占21.6%。
豇豆登记农药的毒性中,低毒农药占87%,微毒占7%,低微毒合计占94%。
豇豆用药的重点是虫害,其次是病害。登记的25个杀虫/杀螨有效成分,涉及的农药类别包括双酰胺类、吡唑酰胺类、吡啶酰胺类昆虫生长调节剂类、新型吡咯类、季酮酸类、丙烯类、十六元大环内酯类、拟除虫菊酯类、新烟碱类和氨基甲酸酯类化学农药和多种生物农药,类别较多,已有众多低毒、微毒、绿色的有效成分可登记用于豇豆种植中。
这些类别的农药,对于其他很多作物的防虫用药选择,只要在生产中注意做好混配喷施,或轮换使用不同类农药,控制好抗性发展,基本能保障生产需要。但豇豆的种植模式较为特殊,一是在低纬度地区种植时,由于温度较高,虫害较重,特别是小型昆虫烟粉虱、蓟马、美洲斑潜蝇等繁殖能力强,一年发生多代甚至十几代,易导致快速积累抗性而导致杀虫剂失效。这时,小农户可能寻找未登记用于豇豆的其他作用机理杀虫剂如有机磷农药等混配喷施或轮换用药,这是导致用药风险的根源。
登记的12个杀菌有效成分涉及的农药类别包括甲氧基丙烯酸酯类、琥珀酸脱氢酶抑制类、三唑类、噻唑酰胺类、二硫代氨基甲酸酯类化学农药和生物农药、矿物质农药等,但也有很多杀菌剂类别没有纳入。
受农药登记成本高、收回成本周期长,登记产品用量相对较少和非登记农药得不到有效监管等因素的影响,众多企业在豇豆用药登记方面的积极性低于更大宗的粮油等作物。虽有126个企业持有针对豇豆作物登记的农药产品,但企业在豇豆上登记产品数量多于3个的,仅有安徽众邦、青岛海利尔、海南正业、陕西上格之路、山东联合5个企业,登记一个产品的企业多达83个。单个企业产品在杀虫、杀菌、除草、植物生长调节等用药多元需求上难以形成充分组合,企业配置资源针对豇豆作物用药开展解决方案产品筹划和试验设计的意愿不强。
2. 农业农村部指导的豇豆用农药
2020年5月,农业农村部下发了《关于印发特色小宗作物农药残留风险控制技术指标的通知》 (农农(农药)〔2020〕37号),本文对豇豆用药涉及的螺虫乙酯和使用方法做了列示(表2)。

3. 我国有关标准涉及的防治豇豆病虫害农药品种
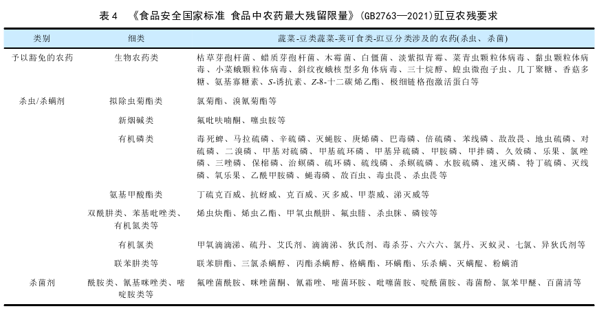
截至目前,我国涉及豇豆生产方面的地方标准和技术规程有14项(表3),目前各地推荐的豇豆用农药品种,多数为登记豇豆用农药。也有一些超出了这个范围,有些是属于10多年前的老标准涉及的当时合规的农药,一些已淘汰。但近10年的标准中,也出现了虽未登记用于豇豆,但GB2763—2021标准对豇豆有残留控制要求的农药 (表4),如灭蝇胺、噻虫胺、除虫脲、丙环唑、喹啉铜、氨基寡糖素等,甚至还有这2者中均没有的农药,如多菌灵、三唑醇、烯唑醇等。


