近日,山东农业大学园艺科学与工程学院彭福田教授研究团队在国际著名学术期刊《当代生物学》(Current Biology)在线发表了题为“Haplotype-resolved genome assembly provides insights into the genetic basis of green peach aphid resistance in peach”的重要研究成果。该研究成功破解了桃树抗蚜虫的基因密码,全面系统地揭示了桃树抵御蚜虫的分子机制,为抗蚜分子育种奠定重要理论基础,助力我国桃产业高质量发展。
在桃树种植中,桃绿蚜(GPA)一直是令广大果农头疼的难题。它不仅严重影响桃树的生长和果实质量,还作为多种植物病毒和疾病的传播媒介,给桃产业带来巨大损失。然而,传统的化学农药防治方法不仅成本高,更对环境造成污染。因此,培育桃抗蚜新品种成为解决这一问题的重要途径。
“叶片背面密密麻麻的桃绿蚜吸食着桃树汁液,不仅让本该挂满果实的枝头变得萎黄,导致产量降低、品质下降,更是传播各种病害的‘隐形杀手’。”在山东蒙阴的万亩桃园里,果农老张正蹲在一棵叶片蜷曲的桃树前叹气,“一年打十几次药,成本涨了,虫子却越来越难杀” 。这不仅是老张的烦恼,也是全球桃产业的共同痛点。而这一困境,正被山东农业大学的科学家们改写。
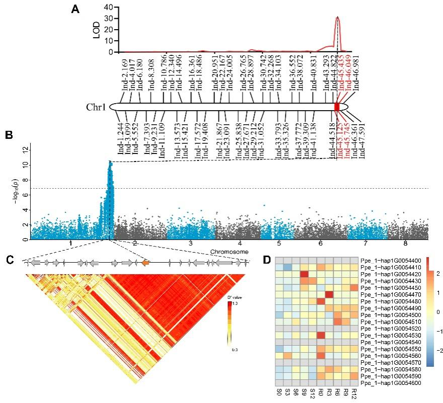
传统化学防治陷入"越打越毒"的恶性循环,培育抗虫品种成为破局关键。彭福田研究团队独辟蹊径,选择我国特有的抗桃绿蚜品种“枣油桃”,通过对其进行单倍型基因组组装,构建了抗蚜桃高质量参考基因组,并成功鉴定到抗蚜基因PpNLR1及其启动子中的功能性20 bp插入变异。该变异是激活基因的“开关”,使抗性品种在蚜虫侵袭时,基因表达量激增50倍,而敏感品种几乎“沉默”。
团队成员、山东农业大学园艺科学与工程学院副教授郭健形象比喻道,“这就像同时拿到了两套‘基因密码本’,能对比抗性与敏感品种间最细微的差异。”

GWAS鉴定抗蚜关键基因
此外,该研究还揭示了茉莉酸(JA)信号通路在桃绿蚜抗性中的重要作用。当桃绿蚜侵染桃树时,JA信号被激活,进而诱导JA响应转录因子PpERF109结合到PpNLR1启动子,激活其表达,赋予桃树抗蚜特性。
该团队研究并未止步于植物自身基因。更有趣的是,研究团队通过蚜虫唾液腺蛋白分析 ,锁定两个效应蛋白 MP54和MP22,PpNLR1识别这些外源蛋白后,会引发植物细胞活性氧爆发和局部细胞坏死 ,形成蚜虫难以生存的“隔离区”,从而有效抵御桃绿蚜的侵害。

JA介导的PpERF109-PpNLR1模块赋予桃抗蚜特性
这项研究成果被审稿人誉为“果树抗虫育种的里程碑”,不仅首次完整解析桃树抵抗桃绿蚜的分子机制,锁定关键抗性基因PpNLR1,更揭开了蚜虫与桃树之间一场“基因攻防战”的惊心动魄细节,为全球桃产业的可持续发展指引了新方向。
“我国桃树种植面积超1000万亩,若全面推广抗性品种,每年不仅可减少化学农药使用超2万吨,而且也能保护传粉昆虫多样性。”彭福田说,“选育优质抗性桃品种,意义重大。”
“一直以来,该团队坚持将基础研究与应用研究相结合,长期致力于桃新品种的选育工作。”彭福田课题组在读博士于海翔在2017年时就开始参与抗蚜虫新品种“金珠1号”的选育工作。“金珠一号”是该团队以山东农业大学选育的“鲁油3号”为父本,以山东莒县桃树研究所选育的“枣油桃”为母本,进而选育出的具有抗蚜虫、高糖、极丰产、耐储运等一系列优点的油桃新品种。

新品种
据郭健介绍,在找到抗蚜基因之前,团队只能将所收集的“鲁油3号”与“枣油桃”杂交后代种子播种到育种圃内,两年后将实生苗定植于选种圃内,第三年开始结果,初选出单株优系后,连续三年观察,再次复选出该优系,并在实验园中对其进行高接观察,连续三年表型观察,并进行生理指标测定来明确抗蚜单株。但在找到抗蚜基因并开发相关分子标记后,在幼苗期我们就可以快速判断其是否抗蚜虫,这极大提高了抗蚜桃品种的选育进程。

果园指导
“由于‘金珠1号’高度抗蚜虫,并且可以不用套袋,在农户种植过程中可以节省大量农药和人工费用,节约了成本,增加农民收入。”彭福田说,“我们给果农们算过一笔账:种植抗蚜桃品种可以少打5次药,一亩地能省400块,果子品质高而且还能卖高价!”
品质高而且还能卖高价!”“这项研究始于田间地头的实际问题,最终要回到土地造福农民。”彭福田说,“该研究成果不仅为理解植物与害虫之间的相互作用提供了新的视角,也为培育桃绿蚜抗性桃树品种提供了新的思路。未来,通过利用这些关键基因和信号通路,育种学家可以培育出更加抗桃绿蚜的桃树品种,减少化学农药的使用,推动桃树产业的绿色可持续发展。”
山东农业大学彭福田教授团队在读博士于海翔、山东农业大学郭健副教授为本文的共同第一作者。彭福田教授和郭健副教授为本论文的共同通讯作者。该研究得到了山东省农业良种工程、泰安市农业良种工程和国家现代农业产业技术体系的资助。