近期,中国农业大学植物保护学院刘俊峰/王冬立团队在美国化学学会(ACS)旗下《农业与食品化学杂志》(Journal of Agricultural and Food Chemistry,中科院1区)发表了题为Combinatorial Targeting ofCommon Docking and ATP Binding Sites on Mps1 MAPK for Management of Pathogenic Fungi的研究论文,报道了小分子TAK-733通过作用在Mps1的CD(common docking)位点,可与其他作用于Mps1的ATP结合位点的小分子抑制剂联用,显著提高抑制病原菌的效果。

长期施用作用模式单一的杀菌剂造成的抗药性问题日益严峻,因此迫切需要开发具有新的作用模式的小分子抑制剂。丝裂原活化蛋白激酶(MAPK)级联反应由依次激活的MAPKKK(MAPK kinase kinase)、MAPKK MAPK kinase)和MAPK组成。稻瘟菌的Mps1是一种MAPK,对于附着孢穿透植物细胞壁和致病力不可或缺。我们于2023年报道了Mps1与小分子抑制剂A378-0复合物的晶体结构,证明了Mps1可作为杀菌剂研发的潜在靶标并提供了精确的结构信息。
为探究已有MAPK抑制剂在农业中的应用潜力,在本研究中,我们筛选了MAPK的抑制剂库L3400-01(图1A),发现了可与Mps1互作的小分子PLX-4720(原靶标B-Raf)和TAK-733(原靶标MEK)(图1B)。PLX-4720和TAK-733均结合在其各自原靶标的ATP结合位点。通过同源建模、体外互作和酶活实验,发现PLX-4720结合在Mps1的ATP结合位点、抑制Mps1的酶活(图1C),但TAK-733不抑制Mps1的酶活、且与Mps1的互作与PLX-4720不相关(图1C,D),提示TAK-733不结合在Mps1的ATP结合位点。

图1 小分子的筛选和验证
MAPK的激活需要与特定的MAPKK互作,因此TAK-733有可能会影响Mps1与其MAPKK之间的互作。p38α(MAPK)和MKK6(MAPKK)的复合物结构已被报道,表明MKK6与p38α的三个位点相互作用:CD位点、脂质结合位点和N-lobe位点(图2A)。我们使用AutoDock Vina将TAK-733对Mps1的这三个位点进行了分子对接(图2B)。分析对接结果和进行突变验证,发现TAK-733与CD位点突变的Mps1的结合力显著降低,与其他Mps1突变体的亲和力没有显著变化,表明TAK-733与Mps1的CD位点相互作用(图2C,D)。同时,PLX-4720与Mps1以上突变体的结合均没有显著变化,验证了其结合在Mps1的ATP结合位点(图2C,D),

图2 TAK-733在Mps1上结合位点的计算和验证
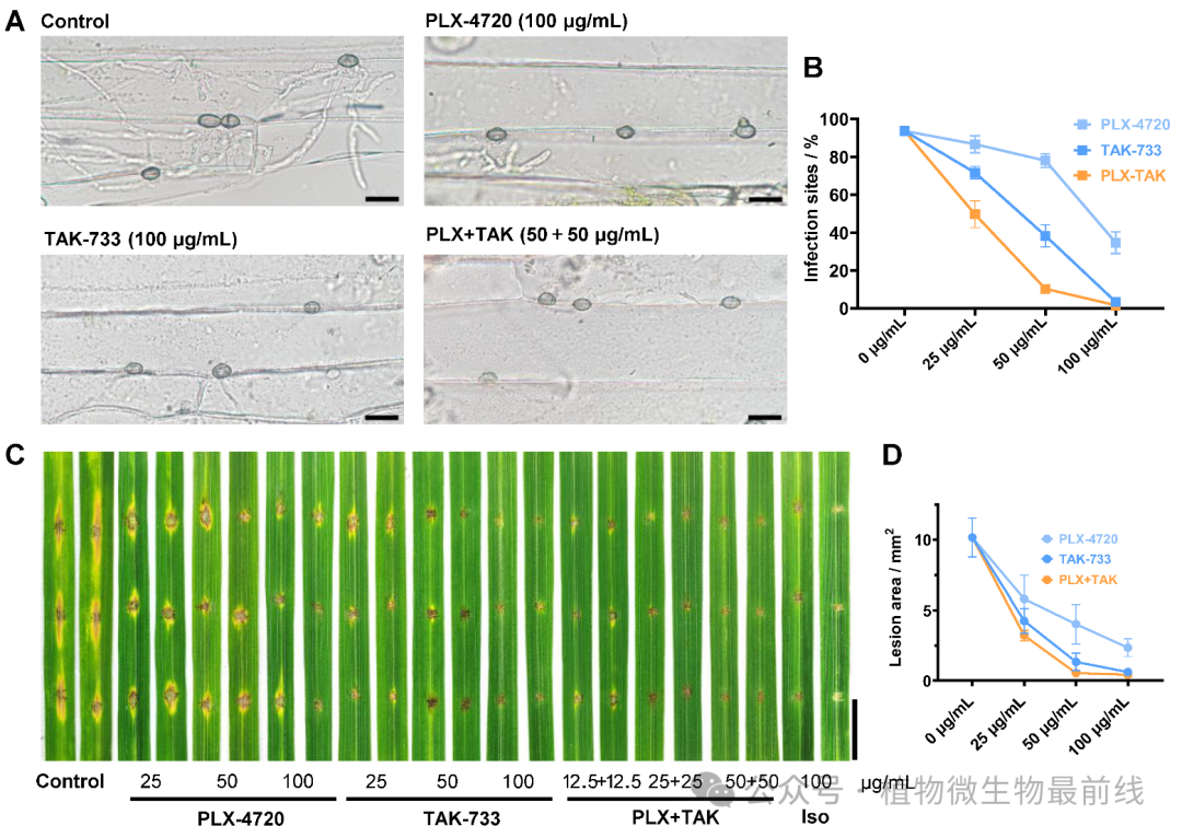
由于PLX-4720和TAK-733在Mps1上结合于不同的位点,我们想检测它们是否在体内具有联合效应。在稻瘟菌的附着孢穿透和致病力实验中,PLX + TAK混合物(两种化合物质量比1:1)展现出比其单独成分更好的活性,表明PLX-4720和TAK-733在体内具有联合效应(图3A-D)。此外,我们检查了TAK-733是否可与其他Mps1的ATP竞争性抑制剂联合使用。以化合物A378–0为例,发现TAK-733和A378–0的联合使用比单独使用效果更好。

图3 TAK-733与PLX-4720在稻瘟菌上的联合效果
综上,对于Mps1而言,TAK-733并未像结合在其原靶标MEK上那样结合在ATP结合口袋,而是结合在了CD位点;结合于Mps1 CD位点的TAK-733可与其他Mps1的ATP竞争性抑制剂联合使用,以更有效地控制稻瘟病。鉴于Mps1在植物病原菌中的保守性,该策略具有广谱的潜力。
植物保护学院博士研究生孔志伟、李赛杰为论文的第一作者,刘俊峰教授和王冬立副教授为论文的通讯作者。植物保护学院彭友良教授、杨俊教授为稻瘟菌表型测试方面的工作提供了重要支持。本研究得到了国家重点研发计划项目的支持。上述研究成果是研究团队明确Mps1可作为杀菌剂潜在靶标工作的延续,是在解析Tps1、NIS1/BAK1的机制以及成靶性之后取得的新进展。
相关论文:
Kong Z, Li S, Li J, Chen Y, Chen M, Zhang X, Wang D, Liu J. Combinatorial Targeting of Common Docking and ATP Binding Sites on Mps1 MAPK for Management of Pathogenic Fungi. J Agric Food Chem. 2024 Dec 2. doi: 10.1021/acs.jafc.4c09504.
Kong Z, Zhang X, Zhou F, Tang L, Chen Y, Li S, Zhang X, Kuai L, Su W, Cui W, Cai J, Wang Y, Yang J, Peng YL, Wang D, Liu J. Structure-Aided Identification of an Inhibitor Targets Mps1 for the Management of Plant-Pathogenic Fungi. mBio. 2023 Apr 25;14(2):e0288322. doi: 10.1128/mbio.02883-22.