鳞翅目作为昆虫纲的第二大目,包含了超过16万个物种。随着近年来信息素农药的快速发展和产品登记数量的迅速增长,鳞翅目昆虫性信息素的研究和应用被广泛关注,家蚕性信息素于1959年被首次发现,目前已有超过700种鳞翅目昆虫性信息素被相继鉴定。鳞翅目昆虫性信息素的田间作用模式主要有两种,一是有效地诱捕雄蛾,许多信息素被用作诱饵来监测农田和森林中的昆虫数量;另一种是通过在田间使用信息素来干扰交配从而控制害虫。在鳞翅目性信息素组分中,大部分属于直链鳞翅目信息素,占比75%。目前国内外信息素类农药产品登记最多的活性成分也是直链鳞翅目信息素。这类产品毒性低、暴露风险小,被认为对人类和环境危害也较低。美国环保署指出,在直链鳞翅目信息素作为农药使用的10多年来,没有报告表明其会对人类和环境产生不良影响。一些经济合作与发展组织(OECD)国家,也大大降低了直链鳞翅目信息素登记的数据要求。相比而言,欧盟对信息素农药的研究更为成熟,且登记产品也较多,对于直链鳞翅目信息素的监管也比较详细。本文梳理并概述了直链鳞翅目信息素的结构特点,进而介绍了欧盟在直链鳞翅目信息素活性成分登记管理政策,以期为其进一步研究与应用提供参考。化学信息素分为化感物质和信息素。化感物质是由生物个体产生的、可改变其他生物行为的物质,包括利己素(allomones,释放种群受益)、利它素(kairomones,接收种群受益)和互利素(synomonses,双方受益)。信息素是指同一物种不同个体间传递物种特异性信号的物质,根据行为的种类来划分,信息素被分为几个亚类:性信息素、聚集信息素、警告信息素、跟踪信息素等。化感物质与信息素的区别在于前者是调控种间关系,而后者是调控种内个体间关系。
鳞翅目是昆虫信息素研究最为详尽的一个目,在鳞翅目昆虫化学通信系统中,大多数雄蛾通过雌蛾释放的性信息素来寻找交配的对象。在鳞翅目昆虫性信息素中,根据结构的不同又可分为4类:Typel、Typell、Typelll、及Type0。其中,Typel类信息素即为直链鳞翅目信息素,结构上通常为C9~C18非支链脂肪族化合物,最多包含三个双键,以醇、乙酸酯或醛等官能团结尾 。此类结构约占已知鳞翅目性信息素的75%,例如草地贪夜蛾性信息素、斜纹夜蛾性信息素、梨小迷向素均属于直链鳞翅目信息素。Typell类信息素化学结构相对复杂,多见于进化程度相对高级的尺蛾科、夜蛾科、毒蛾科和灯蛾科,其结构为C17~C25多不饱和烃及其环氧衍生物, 这些化合物约占已知鳞翅目性信息素的15%。Typelll类结构仅存在于少数鳞翅目昆虫中,为1个或多个甲基支链的C17~C25化合物。而Type0类信息素结构同植物挥发物的结构类似,通常为短链仲醇或酮类化合物,仅在鳞翅目比较古老的家系中,例如毛顶蛾总科、微蛾总科中存在。Typelll和Type0约占已知鳞翅目性信息素的10%。直链鳞翅目信息素产品的作用机制为改变靶标害虫行为,而不是直接杀死害虫;SCLPs活性成分通常包含在缓释装置或惰性基质中,以受控的方式进行缓慢释放,一般不会对人体和环境及非靶标生物造成影响;并且产品的释放量极低,与自然界中昆虫释放信息素的浓度基本一致。美国、加拿大、新西兰等国家以及OECD等国际组织,已经豁免了SCLPs产品的毒理学和环境数据要求,主要原因也是由于其环境中的迅速消散以及低毒性特点。SCLPs通过挥发和降解两种途径在环境中迅速消散,这一特性使得SCLPs最大限度地减少了在作物中的残留和非靶标生物的暴露。SCLPs很容易通过碳链上的双键氧化或其他类型的氧化发生降解而转化成二氧化碳和水,不存在残留的风险。SCLPs在紫外线和氧气的作用下会迅速降解,不会发生生物积累。
SCLPs具有低毒性。在OECD发布的关于《用于节肢动物害虫防治的信息素和其他化学信息素的登记要求指南》中,提到欧盟监管机构、美国环保署以及加拿大有害生物管理局还未收到有关用于节肢动物交配干扰和其他应用的信息素对人类健康或环境产生不利影响的报告,其中大多数登记的产品是SCLPs。
美国关于SCLPs的毒理学数据表明,其急性经口毒性、急性经皮毒性、急性吸入毒性均属低毒级,对眼睛和皮肤刺激极小,无致突变性。即使当哺乳动物暴露在高剂量下,SCLPs对哺乳动物的毒性也很低,对人类也没有显著的毒性。SCLPs可以被大多数生物体中存在的酶降解。在一项研究中发现,SCLPs可通过β氧化产生一系列碳损失,或通过与葡萄糖苷酸络合并由肾脏排泄而代谢 。美国在对SCLPs产品进行安全评估的相关试验中,研究结果表明没有显著的健康影响。例如,Daughtrey等人对碳链长度在1~14之间的混合乙酸酯类SCLPs行了90天的小鼠喂养试验,剂量高达1g/kg,试验结果表明没有明显的中毒迹象。
SCLPs均为偶数碳长直链的化合物,在诸多的长直链化合物中,由于存在不同饱和程度、不同双键位置及不同立体异构的双键,进而导致性信息素多样性的产生,在单烯化合物中,存在多种位置异构的性信息素组分,且双键位置在奇数碳上的结构最多。目前,欧盟批准登记的SCLPs活性成分共计有29个,分为乙酸酯类、醛类、醇类(表1-3)。



欧盟针对信息素农药登记,提出了以下减免政策:
(1)用于诱捕和监测节肢动物的信息素豁免登记;
(2)如果能提供合理的理由,可以减免定性和理化性质资料;
(3)当评价信息素产品是否为相同产品时,异构体比例不要求与对照产品相同;
(4)如果仅通过挥发产生暴露及产品暴露(相同途径)与昆虫自然释放的信息素(或一组信息素)接近,除了定性、特征和分析方法外,不需要进一步的信息。若产品暴露量不低于自然暴露量或两种暴露量不同类、不能比较,则毒理、残留、环境风险可以根据建立数学模型预测使用的信息素农药释放的最终浓度的方法进行推断。一般认为,当SCLPs产品暴露量达到375g/hm2/年时,与自然暴露量相当,对非靶标生物来说是安全的;
(5)如果能证明,残留量不超过自然界中虫害爆发时的量,则无需提交残留数据。由于SCLP属于信息素农药,因而这些减免政策同样适用于SCLPs。
欧盟将SCLPs归类为低风险活性物质,并制定了一些针对性的管理政策:
(1)在关于杂质的资料要求中,当SCLPs中杂质本身也是SCLPs时,应汇总这些SCLPs杂质并指定它们为单一杂质。
(2)对于SCLPs这样高挥发性化合物,在进行环境风险评估时,要考虑化合物的性质及其行为。根据该物质挥发性计算可用来代替某些要求的需要,如通过重新沉积估算土壤和地表水系统中挥发损失与收益的速度和可能程度。
(3)在对信息素农药进行毒性的危害鉴定时,如果确定两种SCLPs性质相似且具有可比性,可通过其中一种SCLP推断另一种SCLP的毒性。
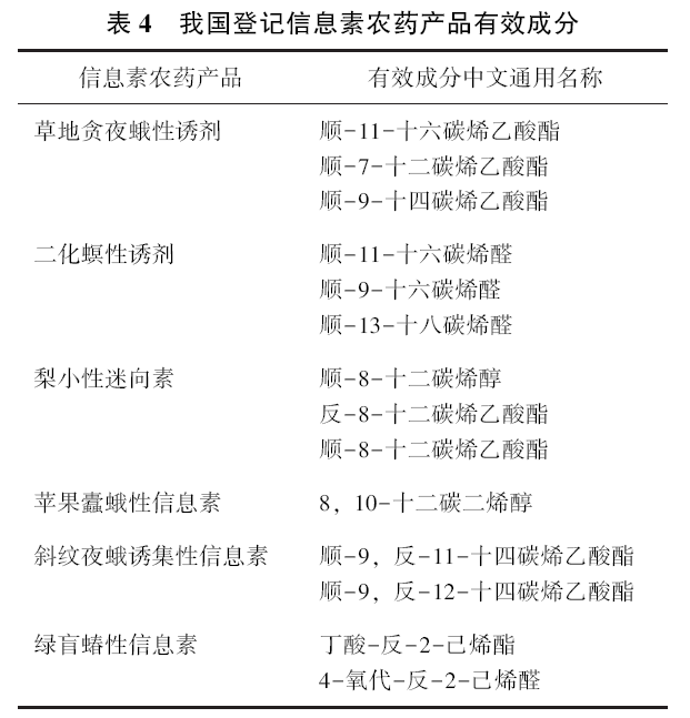
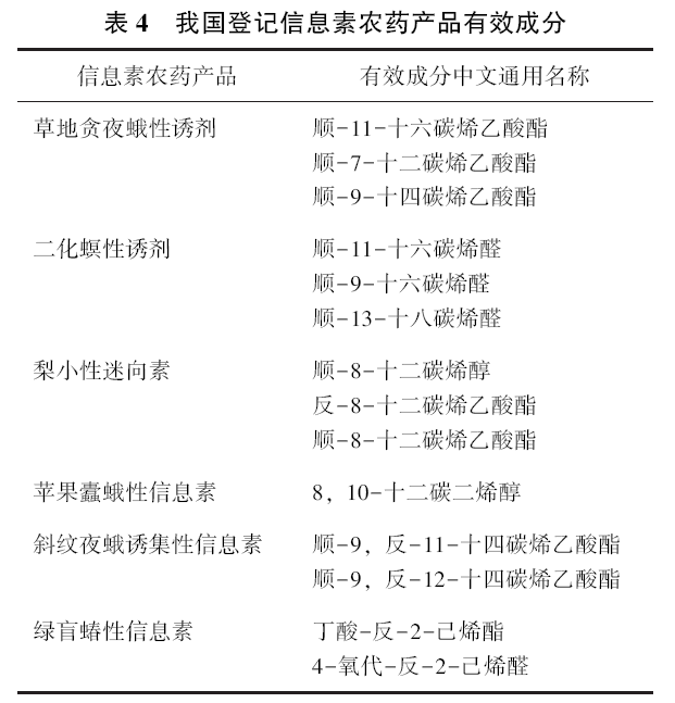
截至目前,我国共登记信息素农药产品19个,产品类别属于昆虫性信息素,包括六类产品。直链鳞翅目信息素是我国登记信息素产品的主要活性成分(表4)。

在我国,信息素也称为化学信息物质,属于生物化学农药。我国对于信息素农药也提出了相关减免政策,针对在诱捕中使用的引诱类昆虫性信息素以及仅通过载体使用的迷向类昆虫性信息素:减免原药(母药)的致突变和亚慢性经口毒性、环境影响试验资料;减免制剂的残留和环境影响试验资料;减免风险评估报告。